Solaredge SE5000H-RWS Storedge Hybrid
Moderator: Ulrich
Solaredge SE5000H-RWS Storedge Hybrid
Hallo zusammen,
Ich bin seit Juli Besitzer einer Solaredge Solaranlage mit Speicher und bin durch Zufall auf diese Seite gestoßen. Ich war sofort begeistert und habe gleich alle Komponenten bestellt und installiert. Vielen Dank an Ulrich für die tolle Arbeit, die in diesem Projekt steckt. Der Pi läuft und die Solaranzeige zeigt im großen und ganzen relativ korreckte Werte. Das Dashboard hab ich etwas verändert, auch wenn ich noch nicht alles verstanden habe. Später soll die Anzeige lokal auf einem Display erfolgen.
Ich habe einen neuen Solaredge StorEdge Hybrid- HD Wave Wechselrichter ohne Display der keine SESTI StorEdge-Schnittstelle mehr benötigt. Die Batterie, LG Resu 10 ,wird direkt am WR angeschlossen. Leider werden bei diesem WR in einer speziellen Situation falsche Werte für die Leistung und die Energie und demzufolge auch für den aktuellen Verbrauch (der wird errechnet, wenn man keinen Verbrauchszähler hat) angezeigt. Die Summenbildungen von Ulrich in der solaredge_serie.php passen bei mir leider überhaupt nicht.
Ich benutze in Grafana nur die Measurements von Regler 16 die Ulrich in der Solaranzeige definiert hat. Ausgelesen werden deutlich mehr, nur hab ich noch keine Ahnung wie ich diese mit Grafana abfragen kann.
Erklärung:
Die Leistung from PV ist, abzüglich des Wirkungsgrades, gleich der Leistung from AC. Das heist, nur die vom WR produzierte Leistung.
Die komplette PV-Leistung vom Dach wird zwar vom WR erfasst aber nicht über Modbus ausgegeben. Diese wird leider nur an das Monitoring von Solaredge übermittelt. Das sind die Daten von den Leistungsoptimieren die an jedem Modul vorhanden sind. Der Anteil der PV, der zur Batterieladung genutzt wird, wird erst einmal nicht erfasst. Erst bei Bezug aus der Batterie wenn der WR aktiv ist. Die Batterielade/entlade-Leistung wird von der Batterie nur an den WR übermittelt.
Problem:
Zu falsch berechneten Werten kommt es, wenn die Batterie den kritischen Zustand von SOE 10% unterschreitet und keine oder unzureichende PV-Leistung vorhanden ist. Der WR hat dann die Möglichkeit die Batterie aus dem Netz rückwärts zu laden und auch eine Erhaltungsladung bei 10% durchzuführen.
Grundsätzlich kann der WR die Batterie auch aus dem Netz laden. Das ist durchaus möglich wenn es günstigere Nachttarife gibt. Das kann im WR eingestellt werden.
Das Problem ist jetzt nur, das diese Leistung als PV-Leistung erfasst wird (obwohl gar keine da ist, weder aus der Batterie noch vom Dach) und da PV-Leistung = erzeugte WR-Leistung AC, diese auch beim errechneten Verbrauch auftaucht, aber mit sehr viel höheren Werten als der Bezug in dem Moment anzeigt. Im Monitoring Portal von Solaredge wird das anscheinend rausgerechnet. Alle, bei denen der Speicher über SESTI-Schnittstelle angeschlossen ist, werden warscheinlich das Problem nicht haben. Dort wird der Speicher zwar auch bei unter 10% SOE nachgeladen, das übernimmt aber die SESTI-Schnittstelle selbst da sie auch einen AC Anschluss hat. Der WR ist außen vor. Möglicherweise ist das auch ein Problem was ich nicht lösen werden kann sondern nur Solaredge.
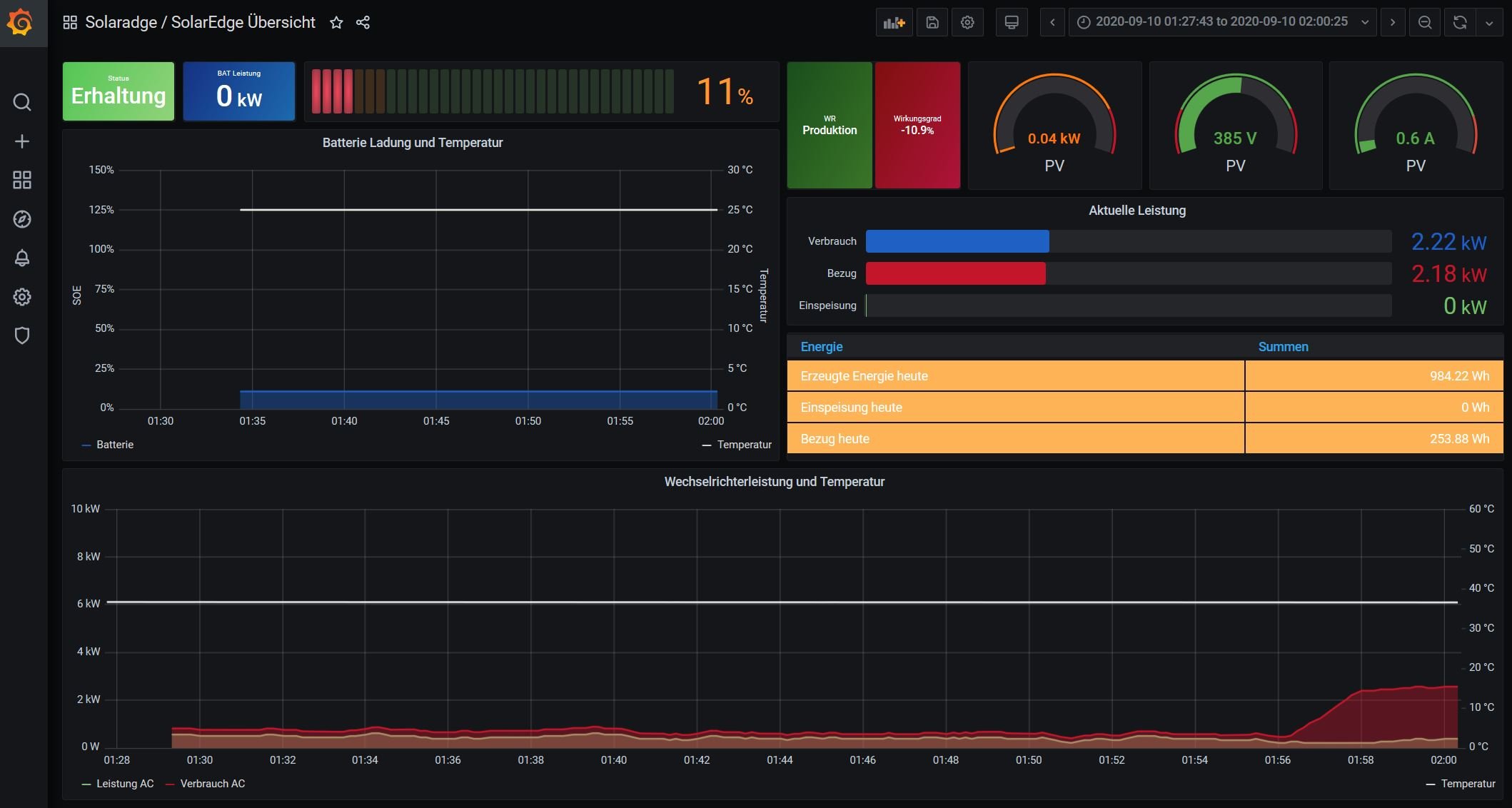
Ich habe noch Screenshots mit Erklärung angefügt.
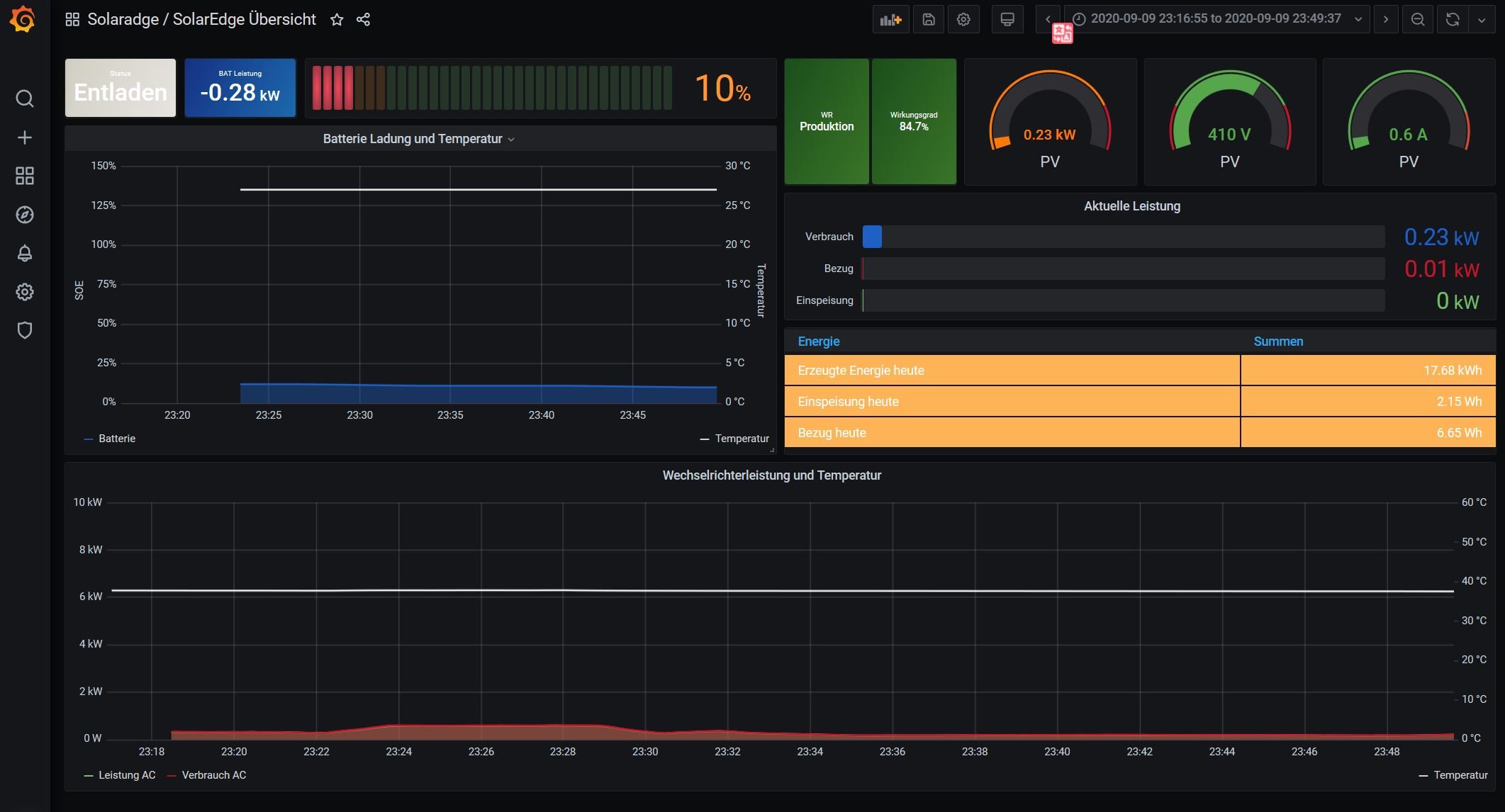
Entnahme aus der Batterie PV, Verbrauch und Bezug passen.
.
.
.
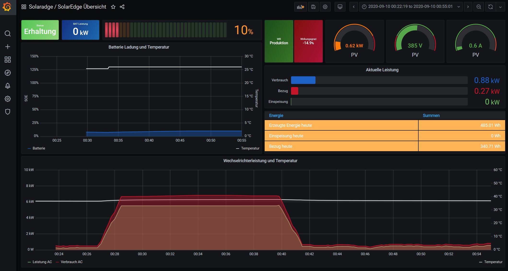
Batterie ist aus, keine Entladung mehr. Der Wirkungsgrad wechselt ins negative. Der Bezug entspricht dem tatsächlichen Verbrauch, aber der errechnete Verbrauch steigt plus 0.62KW weil die PV-Leistung steigt.
.
.
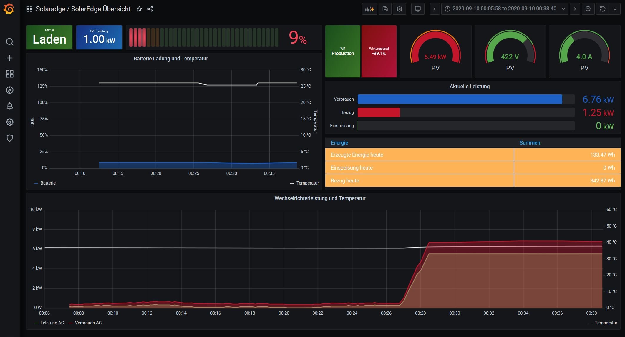
. Batterie wird geladen mit 1kW. Der Bezug steigt um 1kW. Der tatsächliche Verbrauch ist 1,25kW. Das Passt auch. Der Wirkungsgrad ist fast 100% aber von AC zu DC. Der errechnete aktuelle Verbrauch der vom WR ausgelesen wird ist um die aktuelle PV-Leistung höher. Warum DC jetzt 5,49kW ist und nicht 1kW wie die Ladeleistung der Batterie, ist mir schleierhaft...
.
.
. Keine Batterieladung. Bezug entspricht aktuellen Verbrauch. Errechneter Verbrauch wieder um PV-Leistung größer.
.
.
. Erhaltungsladung immer noch aus dem Netz. Der Wirkungsgrad ist immer noch negativ. Bezug entspricht dem aktuellen Verbrauch.
.
.
. Batterie hat 11%. Es wird immer wieder PV-Leistung erzeugt die dem errechneten Verbrauch aufgeschlagen wird. Nach 2,5 Stunden sind schon über 1kWh erzeugt obwohl die Batterie leer ist und auch keine PV vorhanden. Es ist 02:30 Uhr
.
.
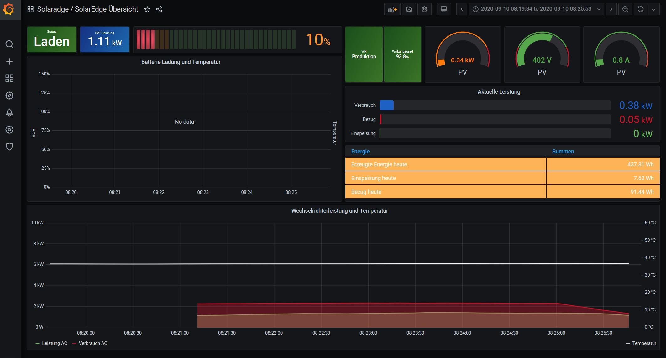
. Die Batterie wird mit 1,11kW aus PV geladen. Der WR erzeugt 0,34kW. Das sind zuzüglich des Bezugs der aktuelle Verbrauch in dem Moment.
Ich würde gern noch mit anderen Daten experimentieren in Bezug auf den Verbrauch. In der InfluxDB stehen ja deutlich mehr ausgelesene Daten. Wie bekomme ich eine Abfrage in Grafana hin die nicht die Measurements von Ulrich enthalten.
Ich hoffe auf anregenden Austausch.....
Ich bin seit Juli Besitzer einer Solaredge Solaranlage mit Speicher und bin durch Zufall auf diese Seite gestoßen. Ich war sofort begeistert und habe gleich alle Komponenten bestellt und installiert. Vielen Dank an Ulrich für die tolle Arbeit, die in diesem Projekt steckt. Der Pi läuft und die Solaranzeige zeigt im großen und ganzen relativ korreckte Werte. Das Dashboard hab ich etwas verändert, auch wenn ich noch nicht alles verstanden habe. Später soll die Anzeige lokal auf einem Display erfolgen.
Ich habe einen neuen Solaredge StorEdge Hybrid- HD Wave Wechselrichter ohne Display der keine SESTI StorEdge-Schnittstelle mehr benötigt. Die Batterie, LG Resu 10 ,wird direkt am WR angeschlossen. Leider werden bei diesem WR in einer speziellen Situation falsche Werte für die Leistung und die Energie und demzufolge auch für den aktuellen Verbrauch (der wird errechnet, wenn man keinen Verbrauchszähler hat) angezeigt. Die Summenbildungen von Ulrich in der solaredge_serie.php passen bei mir leider überhaupt nicht.
Ich benutze in Grafana nur die Measurements von Regler 16 die Ulrich in der Solaranzeige definiert hat. Ausgelesen werden deutlich mehr, nur hab ich noch keine Ahnung wie ich diese mit Grafana abfragen kann.
Erklärung:
Die Leistung from PV ist, abzüglich des Wirkungsgrades, gleich der Leistung from AC. Das heist, nur die vom WR produzierte Leistung.
Die komplette PV-Leistung vom Dach wird zwar vom WR erfasst aber nicht über Modbus ausgegeben. Diese wird leider nur an das Monitoring von Solaredge übermittelt. Das sind die Daten von den Leistungsoptimieren die an jedem Modul vorhanden sind. Der Anteil der PV, der zur Batterieladung genutzt wird, wird erst einmal nicht erfasst. Erst bei Bezug aus der Batterie wenn der WR aktiv ist. Die Batterielade/entlade-Leistung wird von der Batterie nur an den WR übermittelt.
Problem:
Zu falsch berechneten Werten kommt es, wenn die Batterie den kritischen Zustand von SOE 10% unterschreitet und keine oder unzureichende PV-Leistung vorhanden ist. Der WR hat dann die Möglichkeit die Batterie aus dem Netz rückwärts zu laden und auch eine Erhaltungsladung bei 10% durchzuführen.
Grundsätzlich kann der WR die Batterie auch aus dem Netz laden. Das ist durchaus möglich wenn es günstigere Nachttarife gibt. Das kann im WR eingestellt werden.
Das Problem ist jetzt nur, das diese Leistung als PV-Leistung erfasst wird (obwohl gar keine da ist, weder aus der Batterie noch vom Dach) und da PV-Leistung = erzeugte WR-Leistung AC, diese auch beim errechneten Verbrauch auftaucht, aber mit sehr viel höheren Werten als der Bezug in dem Moment anzeigt. Im Monitoring Portal von Solaredge wird das anscheinend rausgerechnet. Alle, bei denen der Speicher über SESTI-Schnittstelle angeschlossen ist, werden warscheinlich das Problem nicht haben. Dort wird der Speicher zwar auch bei unter 10% SOE nachgeladen, das übernimmt aber die SESTI-Schnittstelle selbst da sie auch einen AC Anschluss hat. Der WR ist außen vor. Möglicherweise ist das auch ein Problem was ich nicht lösen werden kann sondern nur Solaredge.
Ich habe noch Screenshots mit Erklärung angefügt.
Entnahme aus der Batterie PV, Verbrauch und Bezug passen.
.
.
.
Batterie ist aus, keine Entladung mehr. Der Wirkungsgrad wechselt ins negative. Der Bezug entspricht dem tatsächlichen Verbrauch, aber der errechnete Verbrauch steigt plus 0.62KW weil die PV-Leistung steigt.
.
.
. Batterie wird geladen mit 1kW. Der Bezug steigt um 1kW. Der tatsächliche Verbrauch ist 1,25kW. Das Passt auch. Der Wirkungsgrad ist fast 100% aber von AC zu DC. Der errechnete aktuelle Verbrauch der vom WR ausgelesen wird ist um die aktuelle PV-Leistung höher. Warum DC jetzt 5,49kW ist und nicht 1kW wie die Ladeleistung der Batterie, ist mir schleierhaft...
.
.
. Keine Batterieladung. Bezug entspricht aktuellen Verbrauch. Errechneter Verbrauch wieder um PV-Leistung größer.
.
.
. Erhaltungsladung immer noch aus dem Netz. Der Wirkungsgrad ist immer noch negativ. Bezug entspricht dem aktuellen Verbrauch.
.
.
. Batterie hat 11%. Es wird immer wieder PV-Leistung erzeugt die dem errechneten Verbrauch aufgeschlagen wird. Nach 2,5 Stunden sind schon über 1kWh erzeugt obwohl die Batterie leer ist und auch keine PV vorhanden. Es ist 02:30 Uhr
.
.
. Die Batterie wird mit 1,11kW aus PV geladen. Der WR erzeugt 0,34kW. Das sind zuzüglich des Bezugs der aktuelle Verbrauch in dem Moment.
Ich würde gern noch mit anderen Daten experimentieren in Bezug auf den Verbrauch. In der InfluxDB stehen ja deutlich mehr ausgelesene Daten. Wie bekomme ich eine Abfrage in Grafana hin die nicht die Measurements von Ulrich enthalten.
Ich hoffe auf anregenden Austausch.....
Re: Solaredge SE5000H-RWS Storedge Hybrid
Hallo,
leider habe ich noch keinen neuen Input zu dem Problem der verfälschten Anzeigen von Verbrauch AC und PV-Leistung (WR), wenn die Batterie aus dem Netz geladen wird. Fest steht, dass der Wirkungsgrad negativ wird. Hier möchte ich ansetzen.
Meine Idee. Vom aktuellen Verbrauch der beim laden aus dem Netz um die PV-Leistung (WR) größer ist möchte ich diese wieder subtrahieren, aber nur wenn der Wirkungsgrad negativ ist. Bei positiven Wirkungsgrad nicht.
Gibt es in Grafana die Möglichkeit eine Arithmetik durchzuführen wenn eine dritte Bedingung erfüllt ist.
Aktueller Verbrauch = Verbrauch from AC - Leistung from PV (WR) wenn der Wirkungsgrad from AC kleiner null ist.
Wenn größer null dann Aktueller Verbrauch = Verbrauch from AC. Dann soll die Leistung from PV nicht subtrahiert werden.
Ich hoffe ich habe mich einigermaßen verständlich ausgedrückt und wäre über hilfreiche Ideen froh.
Danke.
leider habe ich noch keinen neuen Input zu dem Problem der verfälschten Anzeigen von Verbrauch AC und PV-Leistung (WR), wenn die Batterie aus dem Netz geladen wird. Fest steht, dass der Wirkungsgrad negativ wird. Hier möchte ich ansetzen.
Meine Idee. Vom aktuellen Verbrauch der beim laden aus dem Netz um die PV-Leistung (WR) größer ist möchte ich diese wieder subtrahieren, aber nur wenn der Wirkungsgrad negativ ist. Bei positiven Wirkungsgrad nicht.
Gibt es in Grafana die Möglichkeit eine Arithmetik durchzuführen wenn eine dritte Bedingung erfüllt ist.
Aktueller Verbrauch = Verbrauch from AC - Leistung from PV (WR) wenn der Wirkungsgrad from AC kleiner null ist.
Wenn größer null dann Aktueller Verbrauch = Verbrauch from AC. Dann soll die Leistung from PV nicht subtrahiert werden.
Ich hoffe ich habe mich einigermaßen verständlich ausgedrückt und wäre über hilfreiche Ideen froh.
Danke.
-
CatNip 024
- Beiträge: 5
- Registriert: Fr 25. Sep 2020, 14:06
Re: Solaredge SE5000H-RWS Storedge Hybrid
Neben den Punkt Querys gibt's es Transform, dort geht's auf"Add Field"+ "Add Field from calculation".
Wenn du deine verschiedenen query's angibts kannst du somit
einfache Berechnungen durchführen.
Ich habe z.B. aktuelle Modulleistung aus AC(Verbrauch)+Batterie_1(Leistung)+AC(Einspeisung) errechnet.
Wenn du deine verschiedenen query's angibts kannst du somit
einfache Berechnungen durchführen.
Ich habe z.B. aktuelle Modulleistung aus AC(Verbrauch)+Batterie_1(Leistung)+AC(Einspeisung) errechnet.
Re: Solaredge SE5000H-RWS Storedge Hybrid
Hallo,
ich habe eine relativ brauchbare Lösung für das Problem Batterieladung aus dem Netz gefunden. Das Problem haben aber nur die mit einem neuen Hybridwechselrichter von Solaradge.
Der errechnete Verbrauch in Ulrichs Script muss angepasst werden. Ich habe in der Solaredge_serie.php ein paar zusätzlich Abfragen eingefügt. (Ich war sehr überrascht, das ich das hinbekommen habe bei eigentlich null Ahnung...). Es muss des Vorzeichen vom Wirkungsgrad bei der Berechnung mit ausgewertet werden. Meine Beobachtungen zeigten, das bei einem SOC der Batterie von unter 10% und null PV ein Vorzeichenwechsel beim Wirkungsgrad stattfindet .
Die Anpassung sieht so aus.
Der Wert "AC_Leistung_Prozent" hat normal ein negatives Vorzeichen, bei Netzladung wir er positv. Im Dashboard stelle ich das umgekehrt dar. Also nicht Wundern.
Wenn der Wert positiv wird berechnet sich der Verbrauch nur aus dem Bezug. Es wird zwar auch immer wieder mal, bei sehr wenig PV auf dem Dach die Batterie aus dem Netz nachgeladen und somit der Wirkungsgrad negativ, aber das ist nur relativ kurz und bleibt im Rahmen der Toleranzen beim Verbrauch.
Auch das Problem der nicht vorhandenen PV Leistungsdaten bei Solaredge hab ich gelöst. Die Arithmetik in Grafana mit unterschiedlichen Measurments ist so nicht ohne weiteres möglich. Ich habe dafür in der funktionen.inc.php unter dem Measurment "PV" eine weitere query Leistung_PV ("PV_Leistung") eingefügt und diese wird dann in der solaredge_serie.php errechnet.
Die Anpassung in solaredge_series.php sieht so aus:
Auch hier erfolgt wieder die Auswertung des Wirkungsgrades. Hat dieser ein positives Vorzeichen wird die neu, unter Measurments "PV" eingefügte Variable "PV_Leistung" gleich Null gesetzt. Wenn nicht ergibt sich "PV_Leistung" aus "DC_Leistung" + "Batterie1Leistung".
Leider schien heute keine Sonne, so das ich die Additon noch nicht testen konnte.....
Ich hoffe , dass ich mit meiner Variante einigen weiterhelfen kann.
Viel Spass noch mit Ulrich`s Solaranzeige
ps.... Meine zwei Dashboards werde ich hier im Forum zur Verfügung stellen.....
ich habe eine relativ brauchbare Lösung für das Problem Batterieladung aus dem Netz gefunden. Das Problem haben aber nur die mit einem neuen Hybridwechselrichter von Solaradge.
Der errechnete Verbrauch in Ulrichs Script muss angepasst werden. Ich habe in der Solaredge_serie.php ein paar zusätzlich Abfragen eingefügt. (Ich war sehr überrascht, das ich das hinbekommen habe bei eigentlich null Ahnung...). Es muss des Vorzeichen vom Wirkungsgrad bei der Berechnung mit ausgewertet werden. Meine Beobachtungen zeigten, das bei einem SOC der Batterie von unter 10% und null PV ein Vorzeichenwechsel beim Wirkungsgrad stattfindet .
Die Anpassung sieht so aus.
Der Wert "AC_Leistung_Prozent" hat normal ein negatives Vorzeichen, bei Netzladung wir er positv. Im Dashboard stelle ich das umgekehrt dar. Also nicht Wundern.
Wenn der Wert positiv wird berechnet sich der Verbrauch nur aus dem Bezug. Es wird zwar auch immer wieder mal, bei sehr wenig PV auf dem Dach die Batterie aus dem Netz nachgeladen und somit der Wirkungsgrad negativ, aber das ist nur relativ kurz und bleibt im Rahmen der Toleranzen beim Verbrauch.
Auch das Problem der nicht vorhandenen PV Leistungsdaten bei Solaredge hab ich gelöst. Die Arithmetik in Grafana mit unterschiedlichen Measurments ist so nicht ohne weiteres möglich. Ich habe dafür in der funktionen.inc.php unter dem Measurment "PV" eine weitere query Leistung_PV ("PV_Leistung") eingefügt und diese wird dann in der solaredge_serie.php errechnet.
Die Anpassung in solaredge_series.php sieht so aus:
Auch hier erfolgt wieder die Auswertung des Wirkungsgrades. Hat dieser ein positives Vorzeichen wird die neu, unter Measurments "PV" eingefügte Variable "PV_Leistung" gleich Null gesetzt. Wenn nicht ergibt sich "PV_Leistung" aus "DC_Leistung" + "Batterie1Leistung".
Leider schien heute keine Sonne, so das ich die Additon noch nicht testen konnte.....
Ich hoffe , dass ich mit meiner Variante einigen weiterhelfen kann.
Viel Spass noch mit Ulrich`s Solaranzeige
ps.... Meine zwei Dashboards werde ich hier im Forum zur Verfügung stellen.....
-
MichaelS
- Beiträge: 73
- Registriert: Fr 18. Sep 2020, 15:17
- Hat sich bedankt: 33 Mal
- Danksagung erhalten: 1 Mal
Re: Solaredge SE5000H-RWS Storedge Hybrid
Hallo JensN,
ich habe einen Solar Edge Wechselrichter SE 10K-RWS (und noch einen Slave dazu, Solar Edge Wechselrichter SE2200) plus BYD Batteriebox LV 14.
Bei mir stimmt die Anzeige der PV-Leistung auch nicht. Ich habe schon viel mit den Dashboards gespielt, um mich da in Grafana einzudenken, ein wenig auch aus der InfluxDB herausgelesen, aber alles nur, um da ein wenig Grundkenntnisse aufzubauen.
Nun komme ich zur PV-Leistung zurück: Hast Du, der ja anscheinend schon einiges in der Richtung für SolarEdge angepasst hat, jetzt finale Erkenntnisse, so dass es sich lohnen würde, das nachzuempfinden, nachzubauen?
In der Datenbank finde ich beispielsweise dies:
> select * from PV order by time desc Limit 100
name: PV
time Leistung Spannung Strom
---- -------- -------- -----
2020-10-19T12:11:02Z 2621.3 817.4 3.206
2020-10-19T12:10:01Z 2803 817.4 3.429
2020-10-19T12:09:01Z 1318.7 818 1.6121
2020-10-19T12:08:02Z 2154.3 818.1 2.6332
2020-10-19T12:07:01Z 1514.7 816.8 1.8544
2020-10-19T12:06:01Z 1256.8 816.8 1.5386
2020-10-19T12:05:01Z 2170.5 817.6 2.6547
2020-10-19T12:04:01Z 4194 817.7 5.129
2020-10-19T12:03:01Z 48.73 817.5 0.0596
2020-10-19T12:02:02Z 58.88 817.2 0.07205
Und heute Mittag hatte ich Werte lt. SolarEdge App wie hier: ...aber nicht mal annähernd wurden diese Peaks gegen Mittag von ca. 6,5 bis 7,5 kW in der solaranzeige angezeigt: Batterieleistung scheint zu stimmen: Die wurde zwischen 11 und 14 Uhr aufgeladen, oft mit dem Spitzenwert von ca. 5kW.
Aber das, was aus dem Feld PV "Leistung" kommt, ist ja viel zu gering.
Lohnt es sich also evtl. Deine "Umbauten" nachzuvollziehen? Du hast ja offensichtlich an einigen Stellen was geändert.
Hast Du Deine Dashboards auch schon gepostet?
@Ulrich: Teilst Du diese Vorgehensweise in Gedanken auch? Oder mache ich irgendwas falsch?
Gerne höre ich Deinen Rat!
LG
Michael
ich habe einen Solar Edge Wechselrichter SE 10K-RWS (und noch einen Slave dazu, Solar Edge Wechselrichter SE2200) plus BYD Batteriebox LV 14.
Bei mir stimmt die Anzeige der PV-Leistung auch nicht. Ich habe schon viel mit den Dashboards gespielt, um mich da in Grafana einzudenken, ein wenig auch aus der InfluxDB herausgelesen, aber alles nur, um da ein wenig Grundkenntnisse aufzubauen.
Nun komme ich zur PV-Leistung zurück: Hast Du, der ja anscheinend schon einiges in der Richtung für SolarEdge angepasst hat, jetzt finale Erkenntnisse, so dass es sich lohnen würde, das nachzuempfinden, nachzubauen?
In der Datenbank finde ich beispielsweise dies:
> select * from PV order by time desc Limit 100
name: PV
time Leistung Spannung Strom
---- -------- -------- -----
2020-10-19T12:11:02Z 2621.3 817.4 3.206
2020-10-19T12:10:01Z 2803 817.4 3.429
2020-10-19T12:09:01Z 1318.7 818 1.6121
2020-10-19T12:08:02Z 2154.3 818.1 2.6332
2020-10-19T12:07:01Z 1514.7 816.8 1.8544
2020-10-19T12:06:01Z 1256.8 816.8 1.5386
2020-10-19T12:05:01Z 2170.5 817.6 2.6547
2020-10-19T12:04:01Z 4194 817.7 5.129
2020-10-19T12:03:01Z 48.73 817.5 0.0596
2020-10-19T12:02:02Z 58.88 817.2 0.07205
Und heute Mittag hatte ich Werte lt. SolarEdge App wie hier: ...aber nicht mal annähernd wurden diese Peaks gegen Mittag von ca. 6,5 bis 7,5 kW in der solaranzeige angezeigt: Batterieleistung scheint zu stimmen: Die wurde zwischen 11 und 14 Uhr aufgeladen, oft mit dem Spitzenwert von ca. 5kW.
Aber das, was aus dem Feld PV "Leistung" kommt, ist ja viel zu gering.
Lohnt es sich also evtl. Deine "Umbauten" nachzuvollziehen? Du hast ja offensichtlich an einigen Stellen was geändert.
Hast Du Deine Dashboards auch schon gepostet?
@Ulrich: Teilst Du diese Vorgehensweise in Gedanken auch? Oder mache ich irgendwas falsch?
Gerne höre ich Deinen Rat!
LG
Michael
Re: Solaredge SE5000H-RWS Storedge Hybrid
Hallo Michael,
Die PV Leistung auf dem Dach bekommst du nicht aus dem WR mitgeteilt. Eine Anfrage an Solaredge ist schon gestellt warum das so ist.
Die Leistung from PV in Ulrichs Measurments ist nur die WR Leistung DC/AC. Es geht im Moment nur, wenn du Batterie- Ladund/Endladung zu WR-Leistung addierst. Da das in Grafana nicht geht habe ich das Script angepasst. Du hast aber auch noch zwei Wechselrichter. Die Änderungen sind für einen Einphasigen Hybrid-WR. Wo hängt denn deine Batterie drann. Die Grafische Darstellung bei Solaredge ist auch 15 min Verzögert und dadurch sehr geglättet.
Meine Änderungen werden da so nicht genau passen. Ich habe zwei Dashpoards zur Verfügung gestellt.
Gruß
Die PV Leistung auf dem Dach bekommst du nicht aus dem WR mitgeteilt. Eine Anfrage an Solaredge ist schon gestellt warum das so ist.
Die Leistung from PV in Ulrichs Measurments ist nur die WR Leistung DC/AC. Es geht im Moment nur, wenn du Batterie- Ladund/Endladung zu WR-Leistung addierst. Da das in Grafana nicht geht habe ich das Script angepasst. Du hast aber auch noch zwei Wechselrichter. Die Änderungen sind für einen Einphasigen Hybrid-WR. Wo hängt denn deine Batterie drann. Die Grafische Darstellung bei Solaredge ist auch 15 min Verzögert und dadurch sehr geglättet.
Meine Änderungen werden da so nicht genau passen. Ich habe zwei Dashpoards zur Verfügung gestellt.
Gruß
-
MichaelS
- Beiträge: 73
- Registriert: Fr 18. Sep 2020, 15:17
- Hat sich bedankt: 33 Mal
- Danksagung erhalten: 1 Mal
Re: Solaredge SE5000H-RWS Storedge Hybrid
Hi JensN,
der zweite Wechselrichter arbeitet dem ersten nur zu, als Slave. Es reicht also, die Werte vom Haupt-WR zu bekommen.
"Es geht im Moment nur, wenn du Batterie- Ladund/Endladung zu WR-Leistung addierst.": Das wäre auch meine Idee, genau. Denn das bringt ja dann hoffentlich die eigentliche PV-Leistung, so wie sie auch SolarEdge selber in der App darstellt.
PV-Leistung vom Dach gibt es in den Halteregistern bei SolarEdge gar nicht? Wundert mich: Die haben da doch gefühlt tausend Werte zur Verfügung.
"Da das in Grafana nicht geht...": Das sollte aber auch gehen - es gibt ein PlugIn, das sowas kann, ich konnte es nur noch nicht installieren: MetaQueries.
Die Batterie hier hängt am großen WR, am Master, nicht am Slave. Und es ist ein Dreiphasen-WR.
Ja, die Darstellung bei SolarEdge kumuliert immer auf 15 Minuten, aber im Großen und Ganzen will man ja ein ähnliches Bild.
Ich versuche mal, PV-Leistung und Batterie_1-Leistung zu addieren, mal schaun, wie das Bild dann aussieht.
LG
Michael
der zweite Wechselrichter arbeitet dem ersten nur zu, als Slave. Es reicht also, die Werte vom Haupt-WR zu bekommen.
"Es geht im Moment nur, wenn du Batterie- Ladund/Endladung zu WR-Leistung addierst.": Das wäre auch meine Idee, genau. Denn das bringt ja dann hoffentlich die eigentliche PV-Leistung, so wie sie auch SolarEdge selber in der App darstellt.
PV-Leistung vom Dach gibt es in den Halteregistern bei SolarEdge gar nicht? Wundert mich: Die haben da doch gefühlt tausend Werte zur Verfügung.
"Da das in Grafana nicht geht...": Das sollte aber auch gehen - es gibt ein PlugIn, das sowas kann, ich konnte es nur noch nicht installieren: MetaQueries.
Die Batterie hier hängt am großen WR, am Master, nicht am Slave. Und es ist ein Dreiphasen-WR.
Ja, die Darstellung bei SolarEdge kumuliert immer auf 15 Minuten, aber im Großen und Ganzen will man ja ein ähnliches Bild.
Ich versuche mal, PV-Leistung und Batterie_1-Leistung zu addieren, mal schaun, wie das Bild dann aussieht.
LG
Michael
-
MichaelS
- Beiträge: 73
- Registriert: Fr 18. Sep 2020, 15:17
- Hat sich bedankt: 33 Mal
- Danksagung erhalten: 1 Mal
Re: Solaredge SE5000H-RWS Storedge Hybrid
@JensN: "Es geht im Moment nur, wenn du Batterie- Ladund/Endladung zu WR-Leistung addierst. Da das in Grafana nicht geht..."
-> Grafana kann durchaus zwei Graphen addieren. "Transform" gleich hinter dem Query-Reiter bei der Bearbeitung von Panels.
Liebe Grüsse
M
-> Grafana kann durchaus zwei Graphen addieren. "Transform" gleich hinter dem Query-Reiter bei der Bearbeitung von Panels.
Liebe Grüsse
M
Re: Solaredge SE5000H-RWS Storedge Hybrid
Das Transform kenne ich. Dann musst du aber die Batterie Ladung/Entladung auch als Query darstellen. Das mache ich nicht. Das Pannel wird dann sehr unübersichtlich da du dann auch negative Werte auf den Y Axis hast. Die elegantere Lösung ist die Änderung der php Dateien.
Das eigentliche Problem bei mir ist aber die Ladung/Erhaltungsladung der Batterie aus dem Netz bei SOC unter 10. Desshalb die eine Anpassung. Da stimmt der Verbrauch und die WR-Leistung überhaupt nicht. Die Änderung beseitigt es zwar nicht vollständig, da der WR die Änderung des Vorzeichens bei dem Wirkungsgrad nicht immer zuverlässig macht. Warum weis ich noch nicht. Ob bei dir das Problem auftritt kann ich nicht sagen, da du eienen dreiphasigen WR hast. Auch die Variante mit dem BYD Speicher wird anders sein. Ich habe einen LG Speicher.
Das PlugIn MetaQueries muss ich mir mal anschauen.
Der Slave den du Hast erzeugt doch aber auch Leistung. Da sind doch auch Module drann. Oder Nicht?
Gruß
Jens
Das eigentliche Problem bei mir ist aber die Ladung/Erhaltungsladung der Batterie aus dem Netz bei SOC unter 10. Desshalb die eine Anpassung. Da stimmt der Verbrauch und die WR-Leistung überhaupt nicht. Die Änderung beseitigt es zwar nicht vollständig, da der WR die Änderung des Vorzeichens bei dem Wirkungsgrad nicht immer zuverlässig macht. Warum weis ich noch nicht. Ob bei dir das Problem auftritt kann ich nicht sagen, da du eienen dreiphasigen WR hast. Auch die Variante mit dem BYD Speicher wird anders sein. Ich habe einen LG Speicher.
Das PlugIn MetaQueries muss ich mir mal anschauen.
Der Slave den du Hast erzeugt doch aber auch Leistung. Da sind doch auch Module drann. Oder Nicht?
Gruß
Jens
-
MichaelS
- Beiträge: 73
- Registriert: Fr 18. Sep 2020, 15:17
- Hat sich bedankt: 33 Mal
- Danksagung erhalten: 1 Mal
Re: Solaredge SE5000H-RWS Storedge Hybrid
Die Graphen, die ich dann nicht sehen will, setze ich auf "Line width = 0", dann erscheinen die nicht.
Änderungen in den php-Dateien sind bestimmt eleganter, ja. Schaue ich mir nochmal an.
Am Slave hängt bei uns die Nordseite, am Master hängt die Südseite mit dem Gross der Paneele. Der Master verwaltet aber den Slave mit, so dass die Werte dann aus dem WR von beiden kommen, von Master plus Slave.
Ciao ciao
Michael
Änderungen in den php-Dateien sind bestimmt eleganter, ja. Schaue ich mir nochmal an.
Am Slave hängt bei uns die Nordseite, am Master hängt die Südseite mit dem Gross der Paneele. Der Master verwaltet aber den Slave mit, so dass die Werte dann aus dem WR von beiden kommen, von Master plus Slave.
Ciao ciao
Michael
Wer ist online?
Mitglieder in diesem Forum: 0 Mitglieder und 0 Gäste