Image Version 0.0.9

Solaranzeige und Docker
Alles was mit der Docker Version zu tun hat.

Moderatoren: Ulrich, DeBaschdi

IONIQ
Beiträge: 12
Registriert: Fr 18. Dez 2020, 21:58
Hat sich bedankt: 7 Mal
Danksagung erhalten: 1 Mal

Re: Image Version 0.0.9

Beitrag von IONIQ »

DeBaschdi hat geschrieben:
Mi 14. Apr 2021, 04:04
Dein angehängtes Solaranzeige.log File war kein Log,
dort standen Credentials von dir drinne :shock: , musste es löschen.
Moin, jetzt echt?! :shock: Ich hab vorher extra noch mal rein gesehen und nichts verdächtiges in Sachen Zugänge oder ähnliches gesehen. Daher dachte ich das passt so. :oops:

Also dann noch mal als Text:

Code: Alles auswählen

Current default time zone: 'Europe/Berlin'
Local time is now:      Wed Apr 14 07:19:18 CEST 2021.
Universal Time is now:  Wed Apr 14 05:19:18 UTC 2021.

users:x:100:

Setup Crontab...

AH00558: apache2: Could not reliably determine the server's fully qualified domain name, using 172.23.0.2. Set the 'ServerName' directive globally to suppress this message

###############################################################################
# If u Like my Work, please Donate https://paypal.me/DeBaschdi Thank You ! :) #
###############################################################################

#########################################################################
# Image Version 0.1.0                                                  #
# Running Solaranzeige Software Version 4.7.1d  update       März  2021 #
#########################################################################

14.04. 07:21:02 |----------------   Start  solaredge_serie.php    ---------------
14.04. 07:21:02 o  -Hardware Version:
14.04. 07:21:02 XX -Kein Kontakt zum Wechselrichter 192.168.1.110  Port: 1502
14.04. 07:21:02 XX -Exit....
14.04. 07:21:02 |----------------   Stop   solaredge_serie.php    ---------------
14.04. 07:22:01 |----------------   Start  solaredge_serie.php    ---------------
14.04. 07:22:01 o  -Hardware Version:
14.04. 07:22:01 +  -40000: 0001000000f70103f453756e5300010041536f6c6172456467652000000000000000000000000000000000000000000000534531354b2d5257305430424e4e34000000000000000000000000000000000000000000000000000000000000000000303030342e303031302e3030323500003745303945373530000000000000000000000000000000000000000000000000000100670032017e007f0080007efffe0f890f9e0f9708f8090508ffffff1d38ffff1389fffe226cffffedccffffdee0fffe003ac84c000027b0fffc1d31ffff1da9ffff80000d9180008000fffe00040000ffffffffffffffff00000000ffffffffffffffff000000000001
14.04. 07:22:01    -AC_Leistung: 748
14.04. 07:22:01    -DC_Leistung: 759.3
14.04. 07:22:01    -Bezug/+Einspeisung: 375
14.04. 07:22:01    -Verbrauch: 373
14.04. 07:22:01 *  -Daten zur lokalen InfluxDB [ solaranzeige ] gesendet.
14.04. 07:22:55 *  -Eintrag: Fehlermeldung  Datum: 01.01.1970 Anzahl:
14.04. 07:22:55    -WattstundenGesamtHeute: 78
14.04. 07:22:55 |----------------   Stop   solaredge_serie.php    ---------------
14.04. 07:23:01 |----------------   Start  solaredge_serie.php    ---------------
14.04. 07:23:01 o  -Hardware Version:
14.04. 07:23:01 +  -40000: 0001000000f70103f453756e5300010041536f6c6172456467652000000000000000000000000000000000000000000000534531354b2d5257305430424e4e34000000000000000000000000000000000000000000000000000000000000000000303030342e303031302e3030323500003745303945373530000000000000000000000000000000000000000000000000000100670032018a008200840083fffe0f860f980f9508f709010900ffff1ea0ffff1389fffe2377ffffee1cffffde4ffffe003ac85a000029a0fffc1d2dffff1f17ffff80000d9180008000fffe00040000ffffffffffffffff00000000ffffffffffffffff000000000001
14.04. 07:23:01    -AC_Leistung: 784
14.04. 07:23:01    -DC_Leistung: 795.9
14.04. 07:23:01    -Bezug/+Einspeisung: 394
14.04. 07:23:01    -Verbrauch: 390
14.04. 07:23:01 *  -Daten zur lokalen InfluxDB [ solaranzeige ] gesendet.
14.04. 07:23:55 *  -Eintrag: Fehlermeldung  Datum: 01.01.1970 Anzahl:
14.04. 07:23:55    -WattstundenGesamtHeute: 91.07
14.04. 07:23:55 |----------------   Stop   solaredge_serie.php    ---------------
14.04. 07:24:02 |----------------   Start  solaredge_serie.php    ---------------
14.04. 07:24:02 o  -Hardware Version:
14.04. 07:24:02 XX -Kein Kontakt zum Wechselrichter 192.168.1.110  Port: 1502
14.04. 07:24:02 XX -Exit....
14.04. 07:24:02 |----------------   Stop   solaredge_serie.php    ---------------
14.04. 07:25:01 |----------------   Start  solaredge_serie.php    ---------------
14.04. 07:25:01 o  -Hardware Version:
14.04. 07:25:01 +  -40000: 0001000000f70103f453756e5300010041536f6c6172456467652000000000000000000000000000000000000000000000534531354b2d5257305430424e4e34000000000000000000000000000000000000000000000000000000000000000000303030342e303031302e303032350000374530394537353000000000000000000000000000000000000000000000000000010067003201af008e0090008ffffe0f9d0fa70fa2090d09020906ffff2288ffff1388fffe26f1ffffedfeffffdd67fffe003ac87600002eedfffc1d2effff230effff80000dab80008000fffe00040000ffffffffffffffff00000000ffffffffffffffff000000000001
14.04. 07:25:01    -AC_Leistung: 884
14.04. 07:25:01    -DC_Leistung: 897.4
14.04. 07:25:01    -Bezug/+Einspeisung: 525
14.04. 07:25:01    -Verbrauch: 359
14.04. 07:25:01 *  -Daten zur lokalen InfluxDB [ solaranzeige ] gesendet.
14.04. 07:25:55 *  -Eintrag: Fehlermeldung  Datum: 01.01.1970 Anzahl:
14.04. 07:25:55    -WattstundenGesamtHeute: 105.8
14.04. 07:25:55 |----------------   Stop   solaredge_serie.php    ---------------
14.04. 07:26:01 |----------------   Start  solaredge_serie.php    ---------------
14.04. 07:26:01 o  -Hardware Version:
14.04. 07:26:01 XX -Kein Kontakt zum Wechselrichter 192.168.1.110  Port: 1502
14.04. 07:26:01 XX -Exit....
14.04. 07:26:01 |----------------   Stop   solaredge_serie.php    ---------------
14.04. 07:27:01 |----------------   Start  solaredge_serie.php    ---------------
14.04. 07:27:01 o  -Hardware Version:
14.04. 07:27:01 +  -40000: 0001000000f70103f453756e5300010041536f6c6172456467652000000000000000000000000000000000000000000000534531354b2d5257305430424e4e34000000000000000000000000000000000000000000000000000000000000000000303030342e303031302e303032350000374530394537353000000000000000000000000000000000000000000000000000010067003201d5009c009d009cfffe0f940fa20f9a090209040902ffff26acffff1388fffe2a55ffffeec6ffffdc54fffe003ac89600003483fffc1d34ffff2742ffff80000db180008000fffe00040000ffffffffffffffff00000000ffffffffffffffff000000000001
14.04. 07:27:01    -AC_Leistung: 990
14.04. 07:27:01    -DC_Leistung: 1005
14.04. 07:27:01    -Bezug/+Einspeisung: -347
14.04. 07:27:01    -Verbrauch: 1337
14.04. 07:27:01 *  -Daten zur lokalen InfluxDB [ solaranzeige ] gesendet.
14.04. 07:27:55 *  -Eintrag: Fehlermeldung  Datum: 01.01.1970 Anzahl:
14.04. 07:27:55    -WattstundenGesamtHeute: 122.3
14.04. 07:27:55 |----------------   Stop   solaredge_serie.php    ---------------
14.04. 07:28:02 |----------------   Start  solaredge_serie.php    ---------------
14.04. 07:28:02 o  -Hardware Version:
14.04. 07:28:02 +  -40000: 0001000000f70103f453756e5300010041536f6c6172456467652000000000000000000000000000000000000000000000534531354b2d5257305430424e4e34000000000000000000000000000000000000000000000000000000000000000000303030342e303031302e303032350000374530394537353000000000000000000000000000000000000000000000000000010067003201e500a100a100a1fffe0f9a0fa00f97090d090108fbffff2882ffff1387fffe2bceffffef52ffffdbe6fffe003ac8a800003701fffc1d34ffff291fffff80000dc480008000fffe00040000ffffffffffffffff00000000ffffffffffffffff000000000001
14.04. 07:28:02    -AC_Leistung: 1037
14.04. 07:28:02    -DC_Leistung: 1052.7
14.04. 07:28:02    -Bezug/+Einspeisung: -313
14.04. 07:28:02    -Verbrauch: 1350
14.04. 07:28:02 *  -Daten zur lokalen InfluxDB [ solaranzeige ] gesendet.
14.04. 07:28:56 *  -Eintrag: Fehlermeldung  Datum: 01.01.1970 Anzahl:
14.04. 07:28:56    -WattstundenGesamtHeute: 139.58
14.04. 07:28:56 |----------------   Stop   solaredge_serie.php    ---------------
14.04. 07:29:01 |----------------   Start  solaredge_serie.php    ---------------
14.04. 07:29:01 o  -Hardware Version:
14.04. 07:29:01 XX -Kein Kontakt zum Wechselrichter 192.168.1.110  Port: 1502
14.04. 07:29:01 XX -Exit....
14.04. 07:29:01 |----------------   Stop   solaredge_serie.php    ---------------
14.04. 07:30:01 |----------------   Start  solaredge_serie.php    ---------------
14.04. 07:30:01 o  -Hardware Version:
14.04. 07:30:01 +  -40000: 0001000000f70103f453756e5300010041536f6c6172456467652000000000000000000000000000000000000000000000534531354b2d5257305430424e4e34000000000000000000000000000000000000000000000000000000000000000000303030342e303031302e3030323500003745303945373530000000000000000000000000000000000000000000000000000100670032021400b000b200b1fffe0f9a0f9f0f930914090308efffff2d00ffff1388fffe3008ffffef34ffffdb6bfffe003ac8cd00003d25fffc1d2fffff2dafffff80000dd680008000fffe00040000ffffffffffffffff00000000ffffffffffffffff000000000001
14.04. 07:30:01    -AC_Leistung: 1152
14.04. 07:30:01    -DC_Leistung: 1169.5
14.04. 07:30:01    -Bezug/+Einspeisung: -923
14.04. 07:30:01    -Verbrauch: 2075
14.04. 07:30:01    -Alle 10 Minuten werden die Statistikdaten übertragen.
14.04. 07:30:01 *  -Daten zur lokalen InfluxDB [ solaranzeige ] gesendet.
14.04. 07:30:55 *  -Eintrag: Fehlermeldung  Datum: 01.01.1970 Anzahl:
14.04. 07:30:55    -WattstundenGesamtHeute: 158.78
14.04. 07:30:55 |----------------   Stop   solaredge_serie.php    ---------------
14.04. 07:31:01 |----------------   Start  solaredge_serie.php    ---------------
14.04. 07:31:01 o  -Hardware Version:
14.04. 07:31:01 XX -Kein Kontakt zum Wechselrichter 192.168.1.110  Port: 1502
14.04. 07:31:01 XX -Exit....
14.04. 07:31:01 |----------------   Stop   solaredge_serie.php    ---------------
14.04. 07:32:02 |----------------   Start  solaredge_serie.php    ---------------
14.04. 07:32:02 o  -Hardware Version:
14.04. 07:32:02 XX -Kein Kontakt zum Wechselrichter 192.168.1.110  Port: 1502
14.04. 07:32:02 XX -Exit....
14.04. 07:32:02 |----------------   Stop   solaredge_serie.php    ---------------
14.04. 07:33:01 |----------------   Start  solaredge_serie.php    ---------------
14.04. 07:33:01 o  -Hardware Version:
14.04. 07:33:01 +  -40000: 0001000000f70103f453756e5300010041536f6c6172456467652000000000000000000000000000000000000000000000534531354b2d5257305430424e4e34000000000000000000000000000000000000000000000000000000000000000000303030342e303031302e3030323500003745303945373530000000000000000000000000000000000000000000000000000100670032024600c000c000c4fffe0f9d0fab0f9a090b090e08fbffff3246ffff1389fffe34a2fffff06affffdab6fffe003ac90c0000444ffffc1d2fffff3309ffff80000df280008000fffe00040000ffffffffffffffff00000000ffffffffffffffff000000000001
14.04. 07:33:01    -AC_Leistung: 1287
14.04. 07:33:01    -DC_Leistung: 1306.5
14.04. 07:33:01    -Bezug/+Einspeisung: 911
14.04. 07:33:01    -Verbrauch: 376
14.04. 07:33:01 *  -Daten zur lokalen InfluxDB [ solaranzeige ] gesendet.
14.04. 07:33:55 *  -Eintrag: Fehlermeldung  Datum: 01.01.1970 Anzahl:
14.04. 07:33:55    -WattstundenGesamtHeute: 180.23
14.04. 07:33:55 |----------------   Stop   solaredge_serie.php    ---------------
14.04. 07:34:01 |----------------   Start  solaredge_serie.php    ---------------
14.04. 07:34:01 o  -Hardware Version:
14.04. 07:34:01 +  -40000: 0001000000f70103f453756e5300010041536f6c6172456467652000000000000000000000000000000000000000000000534531354b2d5257305430424e4e34000000000000000000000000000000000000000000000000000000000000000000303030342e303031302e3030323500003745303945373530000000000000000000000000000000000000000000000000000100670032025b00c800ca00c8fffe0f8d0fa00f9c08f709070906ffff3458ffff138afffe368cfffff0a6ffffda89fffe003ac92200004725fffc1d2dffff3524ffff80000e0180008000fffe00040000ffffffffffffffff00000000ffffffffffffffff000000000001
14.04. 07:34:01    -AC_Leistung: 1340
14.04. 07:34:01    -DC_Leistung: 1360.4
14.04. 07:34:01    -Bezug/+Einspeisung: 908
14.04. 07:34:01    -Verbrauch: 432
14.04. 07:34:02 *  -Daten zur lokalen InfluxDB [ solaranzeige ] gesendet.

Current default time zone: 'Europe/Berlin'
Local time is now:      Wed Apr 14 07:41:44 CEST 2021.
Universal Time is now:  Wed Apr 14 05:41:44 UTC 2021.

users:x:100:

Setup Crontab...

AH00558: apache2: Could not reliably determine the server's fully qualified domain name, using 172.23.0.2. Set the 'ServerName' directive globally to suppress this message

###############################################################################
# If u Like my Work, please Donate https://paypal.me/DeBaschdi Thank You ! :) #
###############################################################################

#########################################################################
# Image Version 0.1.0                                                  #
# Running Solaranzeige Software Version 4.7.1d  update       März  2021 #
#########################################################################

14.04. 07:43:02 |----------------   Start  solaredge_serie.php    ---------------
14.04. 07:43:03 o  -Hardware Version:
14.04. 07:43:03 XX -Kein Kontakt zum Wechselrichter 192.168.1.110  Port: 1502
14.04. 07:43:03 XX -Exit....
14.04. 07:43:03 |----------------   Stop   solaredge_serie.php    ---------------
Ich sehe hier erst mal keinen Unterschied zu dem Logfile welches ich zuerst angehängt hatte... aber wahrscheinlich bin ich gerade etwas betriebsblind :geek: :mrgreen:

DeBaschdi
Beiträge: 306
Registriert: Mo 10. Aug 2020, 08:13
Hat sich bedankt: 14 Mal
Danksagung erhalten: 57 Mal

Re: Image Version 0.0.9

Beitrag von DeBaschdi »

Ja, da standen deine Zugangsaten zu deinem Account auf Solaranzeige.de sowie zu openweathermap.org drinne....
Keine Sorge, ich habs vergessen, trotzdem solltest du entsprechende Kennwörter ändern, insbesondere wenn du die noch auf anderen Plattformen o.Ä verwendest. :!:

Dein jetziges Log ist auch tatsächlich das richtige :lol:

Dort steht auch drinne das es sporadisch Verbindungsprobleme zu deinem Wechselrichter gibt

Code: Alles auswählen

XX -Kein Kontakt zum Wechselrichter 192.168.1.110  Port: 1502
dort wird dein Fehler bzw Problem zu suchen sein, Netzwerk ?

IONIQ
Beiträge: 12
Registriert: Fr 18. Dez 2020, 21:58
Hat sich bedankt: 7 Mal
Danksagung erhalten: 1 Mal

Re: Image Version 0.0.9

Beitrag von IONIQ »

Diese Meldungen hatte ich aber mit der RPI Installation auch immer wieder. Ich weiß nicht wie oft der WR pro Minute abgefragt werden kann? Scheinbar macht der manchmal dicht?! Aber eigentlich kann sich ja da nichts geändert haben.

Am besten ich gehe mal in die Shell von Solaraneige und mache mal ein paar Ping Tests usw. Mal sehen ob ich da noch etwas finde...

Bin aber gerade unterwegs und kann erst heute Nacht wieder ran.

IONIQ
Beiträge: 12
Registriert: Fr 18. Dez 2020, 21:58
Hat sich bedankt: 7 Mal
Danksagung erhalten: 1 Mal

Re: Image Version 0.0.9

Beitrag von IONIQ »

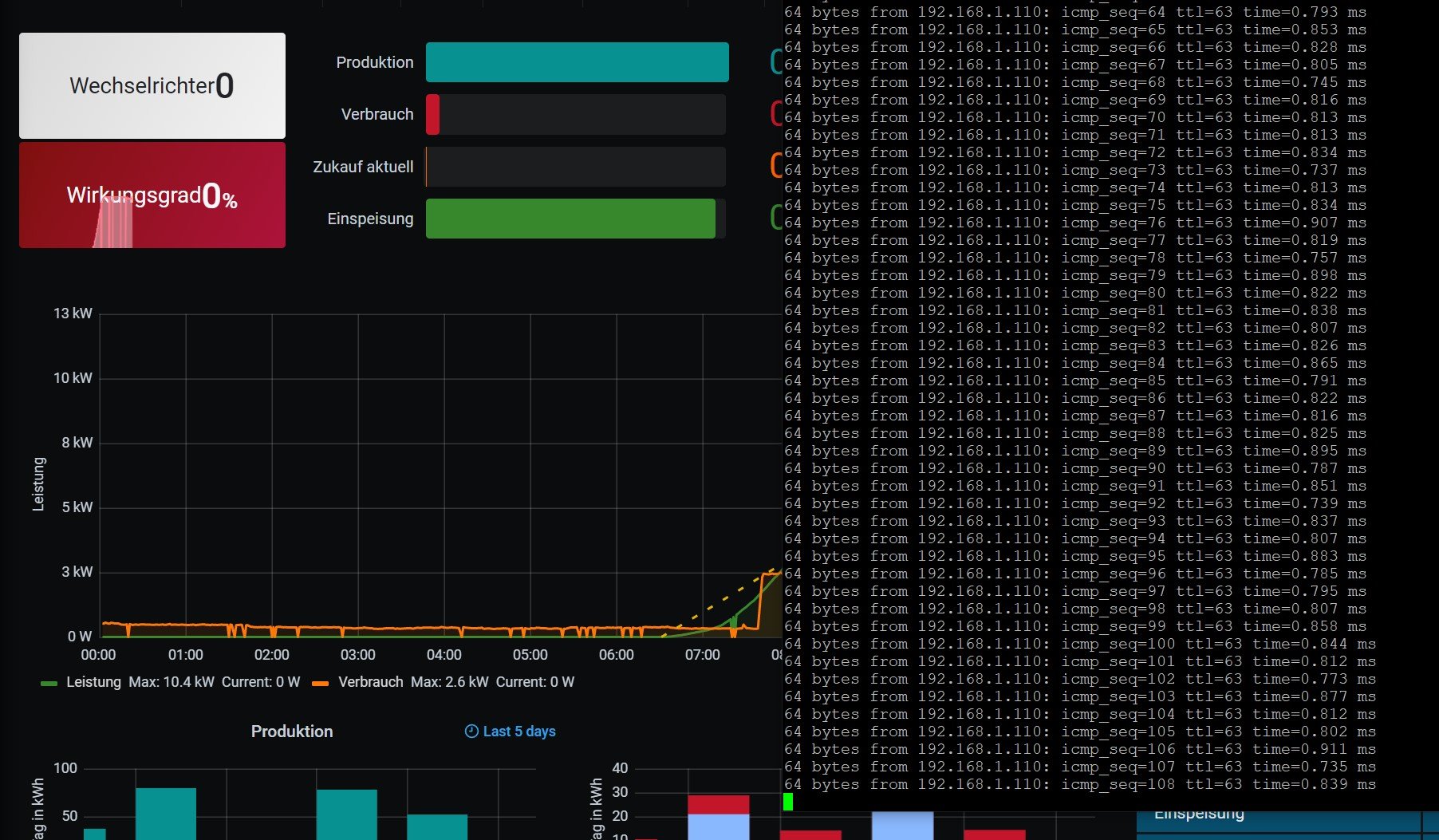
So, jetzt mal einen Dauerping aus dem Container Solaranzeige auf den WR abgesetzt... der Aussetzer ist in Grafana gerade zu sehen, da die Statusanzeigen links auf null gehen. Der Ping läuft allerdings fröhlich und ohne Ausfälligkeiten weiter.
Screenshot 2021-04-15 101031.jpg
192.168.1.110 ping statistics ---
442 packets transmitted, 442 packets received, 0% packet loss
round-trip min/avg/max/stddev = 0.586/0.838/6.584/0.310 ms

Macht es evtl. Sinn mal an den nachstehenden Werten zu drehen?

Code: Alles auswählen

//  Wie oft pro Minute sollen die Daten ausgelesen und zur InfluxDB
//  übertragen werden?
//  Gültige Werte sind 1 bis 6 (6 = alle 10 Sekunden)
//  Bei einer zusätzlichen entfernten Datenbank kann das zu erheblichen
//  Traffic führen! Dieses gilt nur für die Single-Geräte-Version!
//  Wie es bei der Multi-Regler-Version funktioniert bitte in dem
//  entsprechenden Dokument nachlesen.
//  Default ist 1 (Ein mal pro Minute)
$Wiederholungen = 1;

DeBaschdi
Beiträge: 306
Registriert: Mo 10. Aug 2020, 08:13
Hat sich bedankt: 14 Mal
Danksagung erhalten: 57 Mal

Re: Image Version 0.0.9

Beitrag von DeBaschdi »

Leider kann ich dazu wenig sagen, ich hab einen kostal wr, da klappt alles problemlos.
Ich könnte mir aber vorstellen das der wechselrichter nur ein mal gleichzeitig abgefragt werden kann.
Wenn du dein Intervall änderst, muss auch die Funktion in Grafana geändert werden , vermute ich.
SMA hat da auch Probleme, da stürzt sogar alles ab :)
Vllt mal den Wechselrichter updaten? Der scheint mit 1970 auch nicht korrekt konfiguriert zu sein ?
Oder wo kommt das Datum her?

IONIQ
Beiträge: 12
Registriert: Fr 18. Dez 2020, 21:58
Hat sich bedankt: 7 Mal
Danksagung erhalten: 1 Mal

Re: Image Version 0.0.9

Beitrag von IONIQ »

DeBaschdi hat geschrieben:
Do 15. Apr 2021, 12:39
Vllt mal den Wechselrichter updaten? Der scheint mit 1970 auch nicht korrekt konfiguriert zu sein ?
Oder wo kommt das Datum her?
Ja das habe ich mich auch schon gefragt! Kann ich den überhaupt updaten? Wüsste jetzt nicht wie das gehen soll... :roll:

IONIQ
Beiträge: 12
Registriert: Fr 18. Dez 2020, 21:58
Hat sich bedankt: 7 Mal
Danksagung erhalten: 1 Mal

Re: Image Version 0.0.9

Beitrag von IONIQ »

Hab jetzt endlich mal eine etwas andere Logausgabe... evtl. kann man jetzt damit etwas anfangen?

Code: Alles auswählen

22.04. 18:01:01 |----------------   Start  solaredge_serie.php    ---------------
22.04. 18:01:01 o  -Hardware Version:
22.04. 18:01:01 +  -40000:
22.04. 18:01:01    -AC_Leistung: 0
22.04. 18:01:01    -DC_Leistung: 0
22.04. 18:01:01    -Bezug/+Einspeisung: 0
22.04. 18:01:01    -Verbrauch: 0
22.04. 18:01:01    -InfluxDB  => [ Info Firmware=,Produkt="",Objekt="Home",Datum="22.04.2021"  1619107271
Batterie SOC=0  1619107271
Batterie_1 Temperatur=0,Spannung=0,Strom=0,Leistung=0,SOH=0,SOE=0,Status=0  1619107271
Batterie_2 Temperatur=0,Spannung=0,Strom=0,Leistung=0,SOH=0,SOE=0,Status=0  1619107271
AC Spannung=0,Spannung_R=0,Spannung_S=0,Spannung_T=0,Frequenz=0,Leistung=0,Scheinleistung=0,Wirkleistung=0,Wirkungsgrad=0,Verbrauch=0,Bezug=0,Einspeisung=0  1619107271
PV Spannung=0,Leistung=0,Strom=0  1619107271
Service Temperatur=0,Status=0  1619107271
Summen Wh_Heute=56432,Wh_Gesamt=0,Wh_Gesamt_Export=0,Wh_Gesamt_Import=0,Wh_Gesamt_Export_M2=0,Wh_Gesamt_Import_M2=0,Wh_Gesamt_Export_M3=0,Wh_Gesamt_Import_M3=0  1619107271
 ]
22.04. 18:01:01    -Daten nicht zur lokalen InfluxDB gesendet! info: array (
  'url' => 'http://localhost/write?db=solaranzeige&precision=s',
  'content_type' => 'application/json',
  'http_code' => 400,
  'header_size' => 424,
  'request_size' => 856,
  'filetime' => -1,
  'ssl_verify_result' => 0,
  'redirect_count' => 0,
  'total_time' => 0.037037,
  'namelookup_time' => 0.002063,
  'connect_time' => 0.002357,
  'pretransfer_time' => 0.002452,
  'size_upload' => 699.0,
  'size_download' => 153.0,
  'speed_download' => 4135.0,
  'speed_upload' => 18891.0,
  'download_content_length' => 153.0,
  'upload_content_length' => 699.0,
  'starttransfer_time' => 0.036965,
  'redirect_time' => 0.0,
  'redirect_url' => '',
  'primary_ip' => '127.0.0.1',
  'certinfo' =>
  array (
  ),
  'primary_port' => 8086,
  'local_ip' => '127.0.0.1',
  'local_port' => 54354,
  'http_version' => 2,
  'protocol' => 1,
  'ssl_verifyresult' => 0,
  'scheme' => 'HTTP',
  'appconnect_time_us' => 0,
  'connect_time_us' => 2357,
  'namelookup_time_us' => 2063,
  'pretransfer_time_us' => 2452,
  'redirect_time_us' => 0,
  'starttransfer_time_us' => 36965,
  'total_time_us' => 37037,
)
22.04. 18:01:06    -InfluxDB  => [ Info Firmware=,Produkt="",Objekt="Home",Datum="22.04.2021"  1619107271
Batterie SOC=0  1619107271
Batterie_1 Temperatur=0,Spannung=0,Strom=0,Leistung=0,SOH=0,SOE=0,Status=0  1619107271
Batterie_2 Temperatur=0,Spannung=0,Strom=0,Leistung=0,SOH=0,SOE=0,Status=0  1619107271
AC Spannung=0,Spannung_R=0,Spannung_S=0,Spannung_T=0,Frequenz=0,Leistung=0,Scheinleistung=0,Wirkleistung=0,Wirkungsgrad=0,Verbrauch=0,Bezug=0,Einspeisung=0  1619107271
PV Spannung=0,Leistung=0,Strom=0  1619107271
Service Temperatur=0,Status=0  1619107271
Summen Wh_Heute=56432,Wh_Gesamt=0,Wh_Gesamt_Export=0,Wh_Gesamt_Import=0,Wh_Gesamt_Export_M2=0,Wh_Gesamt_Import_M2=0,Wh_Gesamt_Export_M3=0,Wh_Gesamt_Import_M3=0  1619107271
 ]
22.04. 18:01:06    -Daten nicht zur lokalen InfluxDB gesendet! info: array (
  'url' => 'http://localhost/write?db=solaranzeige&precision=s',
  'content_type' => 'application/json',
  'http_code' => 400,
  'header_size' => 424,
  'request_size' => 856,
  'filetime' => -1,
  'ssl_verify_result' => 0,
  'redirect_count' => 0,
  'total_time' => 0.049485,
  'namelookup_time' => 0.000129,
  'connect_time' => 0.00013,
  'pretransfer_time' => 0.000311,
  'size_upload' => 699.0,
  'size_download' => 153.0,
  'speed_download' => 3122.0,
  'speed_upload' => 14265.0,
  'download_content_length' => 153.0,
  'upload_content_length' => 699.0,
  'starttransfer_time' => 0.049419,
  'redirect_time' => 0.0,
  'redirect_url' => '',
  'primary_ip' => '127.0.0.1',
  'certinfo' =>
  array (
  ),
  'primary_port' => 8086,
  'local_ip' => '127.0.0.1',
  'local_port' => 54354,
  'http_version' => 2,
  'protocol' => 1,
  'ssl_verifyresult' => 0,
  'scheme' => 'HTTP',
  'appconnect_time_us' => 0,
  'connect_time_us' => 130,
  'namelookup_time_us' => 129,
  'pretransfer_time_us' => 311,
  'redirect_time_us' => 0,
  'starttransfer_time_us' => 49419,
  'total_time_us' => 49485,
)
22.04. 18:01:55 *  -Eintrag: Fehlermeldung  Datum: 01.01.1970 Anzahl:
22.04. 18:01:55    -WattstundenGesamtHeute: 56432.02
22.04. 18:01:55 |----------------   Stop   solaredge_serie.php    ---------------
22.04. 18:02:01 |----------------   Start  solaredge_serie.php    ---------------
22.04. 18:02:01 o  -Hardware Version:
22.04. 18:02:01 +  -40000: 0001000000f70103f453756e5300010041536f6c6172456467652000000000000000000000000000000000000000000000534531354b2d5257305430424e4e34000000000000000000000000000000000000000000000000000000000000000000303030342e303031302e303032350000374530394537353000000000000000000000000000000000000000000000000000010067003207ff02aa02ab02aafffe0fcd0fe00fe6091d0920093affff12bd0000138dfffe12cf0000efacffffd916fffe0042f14500001972fffd1d34ffff13060000800011c980008000fffe00040000ffffffffffffffff00000000ffffffffffffffff000000000001
22.04. 18:02:02    -AC_Leistung: 4797
22.04. 18:02:02    -DC_Leistung: 4870
22.04. 18:02:02    -Bezug/+Einspeisung: 4360
22.04. 18:02:02    -Verbrauch: 437
22.04. 18:02:02 *  -Daten zur lokalen InfluxDB [ solaranzeige ] gesendet.
22.04. 18:02:55 *  -Eintrag: Fehlermeldung  Datum: 01.01.1970 Anzahl:
22.04. 18:02:55    -WattstundenGesamtHeute: 56511.97
22.04. 18:02:55 |----------------   Stop   solaredge_serie.php    ---------------
22.04. 18:03:01 |----------------   Start  solaredge_serie.php    ---------------
22.04. 18:03:01 o  -Hardware Version:
22.04. 18:03:01 +  -40000: 0001000000f70103f453756e5300010041536f6c6172456467652000000000000000000000000000000000000000000000534531354b2d5257305430424e4e34000000000000000000000000000000000000000000000000000000000000000000303030342e303031302e30303235000037453039453735300000000000000000000000000000000000000000000000000001006700320737026702690266fffe0fcc0fd90fe0091f091a0938ffff10e20000138dfffe10f50000f024ffffd91dfffe0042f196000016f0fffd1d2fffff11230000800011c580008000fffe00040000ffffffffffffffff00000000ffffffffffffffff000000000001
22.04. 18:03:01    -AC_Leistung: 4322
22.04. 18:03:01    -DC_Leistung: 4387
22.04. 18:03:01    -Bezug/+Einspeisung: 3885
22.04. 18:03:01    -Verbrauch: 437
22.04. 18:03:01 *  -Daten zur lokalen InfluxDB [ solaranzeige ] gesendet.
22.04. 18:03:55 *  -Eintrag: Fehlermeldung  Datum: 01.01.1970 Anzahl:
22.04. 18:03:55    -WattstundenGesamtHeute: 56584
22.04. 18:03:55 |----------------   Stop   solaredge_serie.php    ---------------
22.04. 18:04:01 |----------------   Start  solaredge_serie.php    ---------------
22.04. 18:04:01 o  -Hardware Version:
22.04. 18:04:01 XX -Kein Kontakt zum Wechselrichter 192.168.1.110  Port: 1502
22.04. 18:04:01 XX -Exit....
22.04. 18:04:01 |----------------   Stop   solaredge_serie.php    ---------------

IONIQ
Beiträge: 12
Registriert: Fr 18. Dez 2020, 21:58
Hat sich bedankt: 7 Mal
Danksagung erhalten: 1 Mal

Re: Image Version 0.0.9

Beitrag von IONIQ »

Ich wollte mich noch mal kurz melden, da ich den Fehler nun endlich gefunden habe... ich idiot hatte nach dem Umzug der Solaranzeige vom RPI zu Docker den RPI nicht komplett runter gefahren. Ich habe zwar Influx und Grafana gestoppt, aber er hat natürlich fröhlich weiter seine Abfragen an den WR geschickt. Der Modbus von SE kann aber nur ein Gerät vernünftig in Netz mit Daten versorgen. Daher dann auch immer wieder die Stillstände, in denen es wohl zur einer Art Abfragekollision gekommen ist. Das waren dann die Lücken die bei mir entstanden sind.

Man bin ich froh dass das jetzt endlich vom Tisch ist. Nach dem ich dann sämtliche Dienste und Services auf dem RPI gestoppt hatte, war sofort Ruhe im Karton und die Aufzeichnung in der Docker Installation schnurrt seit dem sauber vor sich hin 8-)

Ich hab dann noch ein Netzwerk im Docker gebaut damit der Container nicht den Bridge Modus läuft und statt dessen eine lokale IP aus meinem Netz bekommt. So kann die doppelte Grafana Installation schon mal nicht kollidieren und ich muss auch keine Ports verbiegen.

Nach bauen des zusätzlichen Netzes in Docker kann dieses dann mit ein paar Zeilen am Ende der docker-compose.yml dem Container zu Verfügung gestellt werden. Die vergebene IP kann man per "docker inspect net" herausfinden.

Meine docker-compose.yml

Code: Alles auswählen

version: "2"
services:
  solaranzeige:
    image: takealug/solaranzeige:latest
    container_name: Solaranzeige
    environment:
      - PUID=99
      - PGID=100
      - TIMEZONE=Europe/Berlin
      - UPDATE=no
      - MOSQUITTO=yes
      - INFLUXDB=yes
    volumes:
      - /home/xxx/solaranzeige_data/solaranzeige:/solaranzeige
      - /home/xxx/solaranzeige_data/pvforecast:/pvforecast
      - /home/xxx/solaranzeige_data/influx:/var/lib/influxdb
      - /home/xxx/solaranzeige_data/grafana:/var/lib/grafana
      - /home/xxx/solaranzeige_data/www:/var/www
    ports:
      - 3000:3000
      - 1883:1883
      - 80:80
    restart: unless-stopped

networks:
  default:
    external:
      name: net
Jetzt habe ich mittleiweile schon ziemlich viel auf Docker laufen und muss dem Server jetzt erst mal mehr RAM geben :D

Und dann muss mein Solarteur wohl noch mal in die Gänge kommen, da meine Anlage bei klarem Himmel regelrecht davon schmilzt! :shock:
Screenshot 2021-04-28 135629.jpg
Danke für's lesen und Grüße

solarfanenrico

Re: Image Version 0.0.9

Beitrag von solarfanenrico »

IONIQ hat geschrieben:
Mi 28. Apr 2021, 16:13
Ich wollte mich noch mal kurz melden, da ich den Fehler nun endlich gefunden habe... ich idiot hatte nach dem Umzug der Solaranzeige vom RPI zu Docker den RPI nicht komplett runter gefahren. Ich habe zwar Influx und Grafana gestoppt, aber er hat natürlich fröhlich weiter seine Abfragen an den WR geschickt. Der Modbus von SE kann aber nur ein Gerät vernünftig in Netz mit Daten versorgen. Daher dann auch immer wieder die Stillstände, in denen es wohl zur einer Art Abfragekollision gekommen ist. Das waren dann die Lücken die bei mir entstanden sind.

Man bin ich froh dass das jetzt endlich vom Tisch ist. Nach dem ich dann sämtliche Dienste und Services auf dem RPI gestoppt hatte, war sofort Ruhe im Karton und die Aufzeichnung in der Docker Installation schnurrt seit dem sauber vor sich hin 8-)

Ich hab dann noch ein Netzwerk im Docker gebaut damit der Container nicht den Bridge Modus läuft und statt dessen eine lokale IP aus meinem Netz bekommt. So kann die doppelte Grafana Installation schon mal nicht kollidieren und ich muss auch keine Ports verbiegen.

Nach bauen des zusätzlichen Netzes in Docker kann dieses dann mit ein paar Zeilen am Ende der docker-compose.yml dem Container zu Verfügung gestellt werden. Die vergebene IP kann man per "docker inspect net" herausfinden.

Meine docker-compose.yml

Code: Alles auswählen

version: "2"
services:
  solaranzeige:
    image: takealug/solaranzeige:latest
    container_name: Solaranzeige
    environment:
      - PUID=99
      - PGID=100
      - TIMEZONE=Europe/Berlin
      - UPDATE=no
      - MOSQUITTO=yes
      - INFLUXDB=yes
    volumes:
      - /home/xxx/solaranzeige_data/solaranzeige:/solaranzeige
      - /home/xxx/solaranzeige_data/pvforecast:/pvforecast
      - /home/xxx/solaranzeige_data/influx:/var/lib/influxdb
      - /home/xxx/solaranzeige_data/grafana:/var/lib/grafana
      - /home/xxx/solaranzeige_data/www:/var/www
    ports:
      - 3000:3000
      - 1883:1883
      - 80:80
    restart: unless-stopped

networks:
  default:
    external:
      name: net
Jetzt habe ich mittleiweile schon ziemlich viel auf Docker laufen und muss dem Server jetzt erst mal mehr RAM geben :D

Und dann muss mein Solarteur wohl noch mal in die Gänge kommen, da meine Anlage bei klarem Himmel regelrecht davon schmilzt! :shock:

Screenshot 2021-04-28 135629.jpg

Danke für's lesen und Grüße

Hallo,

falls jemand anderes auch nochmal ein Problem mit laufenden Services hat, braucht er dies nicht jedes einzeln stoppen.

Der Pi fährt eigentlich alles selbst herunter und stoppt alles laufenden Programme und Services.

Es genügt ein eiziger Befehl.
sudo shutdown -h 0
Um den Pi wieder einzuschalten, muß er danach vom Netz Netz getrennt und wieder neu mit Spannung versorgt werden.
Sicherheitshalber würde ich ihm nach obigen Befehl mindestens eine Minute Zeit geben.


ein anderer lautet
sudo shutdown -r now
was dasselbe wie reboot ist. Da startet der Pi wieder allein.
sonnige Grüße aus dem Erzgebirge
Enrico

DeBaschdi
Beiträge: 306
Registriert: Mo 10. Aug 2020, 08:13
Hat sich bedankt: 14 Mal
Danksagung erhalten: 57 Mal

Re: Image Version 0.0.9

Beitrag von DeBaschdi »

IONIQ hat geschrieben:
Mi 28. Apr 2021, 16:13
Ich wollte mich noch mal kurz melden, da ich den Fehler nun endlich gefunden habe...
Sehr schön :D

Zurück zu „Docker Container“

Wer ist online?

Mitglieder in diesem Forum: 0 Mitglieder und 0 Gäste