Hallo,
ich scheitere daran, den Eigenverbrauch (darunter verstehe ich elektrische Energie die in meinen Verbrauchern zuhause um gesetzt wurde darzustellen).
Die Solaranzeigendatenbank speichert in nachvollziehbarer weise die Daten aus der API meines Fronius Wechselrichter bzw angeschlossener Komponenten.
Darunter ist das Feld Meter.Verbrauch. Das ist scheinbar die Leistung die von den Quellen ( in absteigender Priorität: : PV Module, Batterie, Netz) an die Verbraucher geht.
Da die Energie ja nur die Leistung aufintegriert ist, wäre es jetzt naheliegend, das Integral über dem Meter.Verbrauch "Graphen" zu bilden. Daran scheitere ich schlicht in Grafana. bzw. wenn ich das mache, verstehe ich nicht welche Zeitbasis da genommen wird. Mir ist klar, dass da im Hintergrund nur eine diskrete Summe gebildet wird, doch wie gesagt: die Zeitbasis ist mir nicht klar.
Weder über die cumulative_sum() Reduzierfunktion noch über integral() komme ich da auf passende Werte.
Wie geht das?
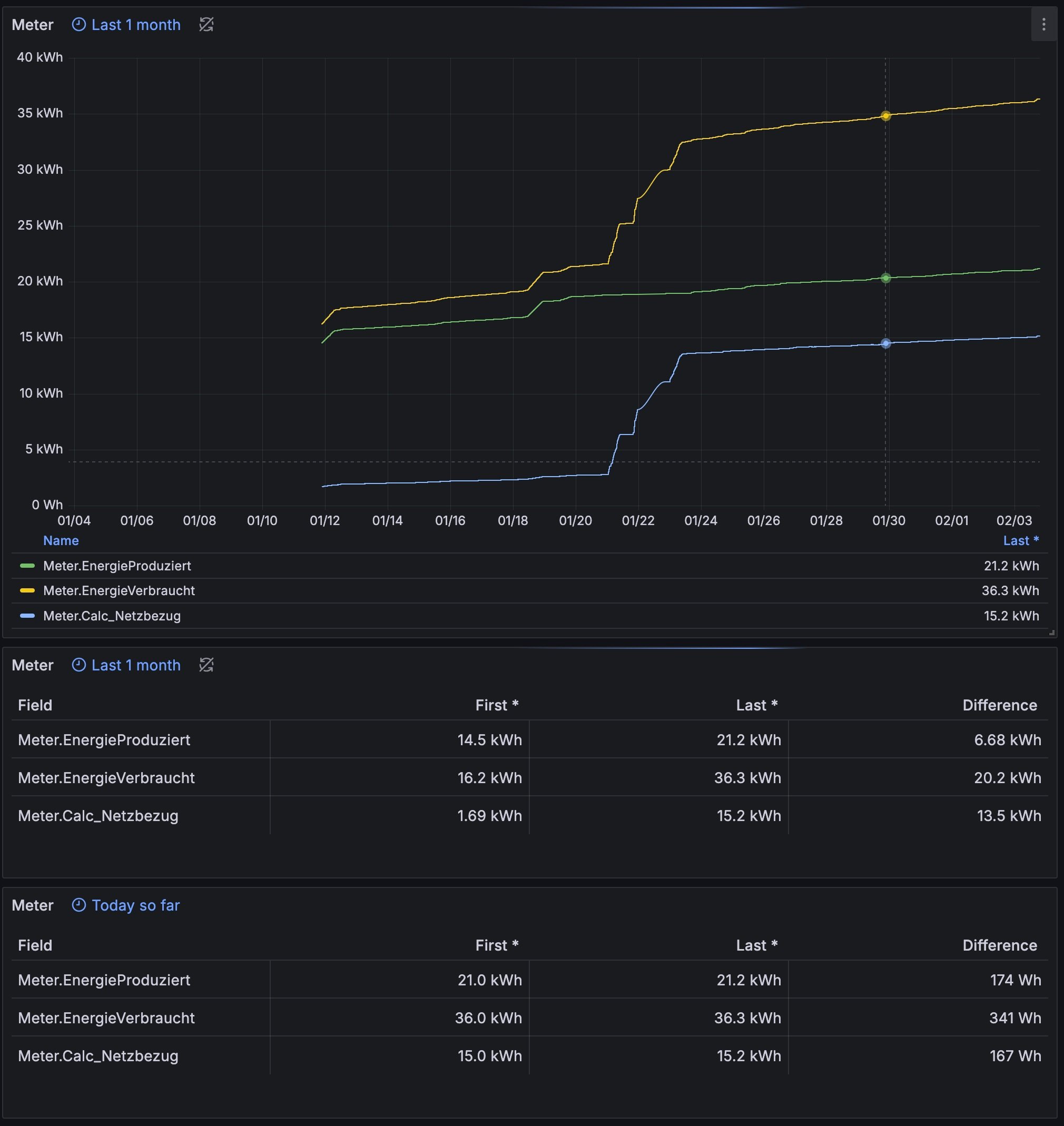
Dann gäbe es da auch noch die Energie Datenfelder aus der Meter Tabelle, also Meter.EnergieProduziert und Meter.EnergieVerbraucht.
Hier anzunehmen, Meter.Verbraucht wäre die Enegrei an meinen Verbrauchern scheint mir nicht plausiebel.
Da scheint mir EnergieProduziert die Energie zu sein, die ins Netz eingespeist wurde, EnergieVerbraucht, die Energie, die vom Netz bezogen wurde.
Die errechnete Differenz daraus nenne ich in meinen Beispielen Meter.Calc_Netzbezug. Diese Werte passen dann auch sehr gut mit dem zusammen, wie sich der Zählerstand des SmartMeters vom Netzbetreiber verändert hat.
Als Beispiel, aktuelle Werte:
Interpretationen:
- Zeitpunkt des Screenshot etwa 1920... das mein Haus nur 314Wh in 19h verbraucht passt nicht (wir haben doch auch Wäsche gewaschen und getrockent)
- seit 12.1. läuft der Raspy mit solaranzeige, die Anlage etwa einen Monat länger
- ab dem 20.1. war mal ein paar Tage richtig schlechtes Sonnenstromwetter. Da konnte der Akku kaum laden, da wurde der Großteil des Verbrauches vom Netz gedeckt.
Hinweis, falls es jemanden auffällt: Ich darf (noch) nicht ins Netz einspeisen, der Wechselrichter ist entsprechend konfiguriert. Das was da jetzt ins Netz geht, sind wohl Schwächen der Regelung im Wechselrichter. Ebenso reicht der Sonnenstrom mit Speicher aus um den Eigenverbrauch so decken (bis auf wirklich ungünstiges Wetter an mehreren hintereinander liegende Tagen ohne rücksicht auf Stromsparen). Etwaiger Bezug an gewöhnlichen Tagen sind auch Regelungsschwächen.
Weil das jetzt mehr wurde, als gewollt, aber ich das rundherum um meine Fragen erklären als wichtig sah, die Fragen nochmal zusammengefasst:
- Wie errechne ich die Energie die aus den Quellen PV, Akku oder Netz an meine Verbraucher gegangen ist?
-- Sollte es das Integral von Meter.Verbrauch sein, wie mach ich das in Grafana, sodass ich da die Einheit "Wh" erhalte.
Vielen Dank,
Christian
Wie errechnet sich der Eigenverbrauch auf einem Fronius System?
Moderator: Ulrich
Wie errechnet sich der Eigenverbrauch auf einem Fronius System?
Wechselrichter: Fronius SYMO GEN24 12.0 PLUS SC
SmartMeter: Fronius TS 65A-3
Batterie: BYD HVM 19.3
PV Module: Trina TSM-450NEG9R.24, 32Stk-> 14.4kWp
Tigo Optimierer, Automatische Netzumschaltung/Notstrom
SmartMeter: Fronius TS 65A-3
Batterie: BYD HVM 19.3
PV Module: Trina TSM-450NEG9R.24, 32Stk-> 14.4kWp
Tigo Optimierer, Automatische Netzumschaltung/Notstrom
Online
-
andreas_n
- Beiträge: 1959
- Registriert: Do 25. Jun 2020, 13:40
- Hat sich bedankt: 17 Mal
- Danksagung erhalten: 97 Mal
Re: Wie errechnet sich der Eigenverbrauch auf einem Fronius System?
Da wirst du noch einen steinigen Weg vor dir haben, denn dein (das) Problem haben wohl alle, die einen Hybriden im System haben.
Problem ist schlicht, dass, falls du exakte Zahlen haben willst, das so nie aufgedröselt bekommst. Denn zum Eigenverbrauch zählt auch der nicht ganz unerhebliche Mehr/Eigenverbrauch des Hybriden. Je nach Jahreszeit. Den zeigt er aber nicht auf dem Silbertablet an
Und:
je nach dem, was an Daten der WR Hersteller rausrückt.
In Grafana denke ich, wird sich das überhaupt nicht lösen lassen, in der Zusatzberechnung ( xxxx_math.php) schon eher. Dazu musste den WR mal länger mitschreiben um zu sehen, wann er wie regelt bzw was er grade "verheizt"..Stichwort Akkupflege oder auch SoCmin Level.
Noch verrückter wirds dann, wenn neben dem Hybriden noch ein WR ackert..
Problem ist schlicht, dass, falls du exakte Zahlen haben willst, das so nie aufgedröselt bekommst. Denn zum Eigenverbrauch zählt auch der nicht ganz unerhebliche Mehr/Eigenverbrauch des Hybriden. Je nach Jahreszeit. Den zeigt er aber nicht auf dem Silbertablet an
Und:
je nach dem, was an Daten der WR Hersteller rausrückt.
In Grafana denke ich, wird sich das überhaupt nicht lösen lassen, in der Zusatzberechnung ( xxxx_math.php) schon eher. Dazu musste den WR mal länger mitschreiben um zu sehen, wann er wie regelt bzw was er grade "verheizt"..Stichwort Akkupflege oder auch SoCmin Level.
Noch verrückter wirds dann, wenn neben dem Hybriden noch ein WR ackert..
SMA Tripower 8/Growatt MIN 3000 TL-XE/1500S/SPH 4600,4 ARK LV,10kWh
ELWA DC WW Puffer m. 300L/Gesamt PV Leistung 20,5kWp gesteuert mit Pi4 und Pi5
hier stehen alle Geräte>> viewtopic.php?f=13&t=1069
ELWA DC WW Puffer m. 300L/Gesamt PV Leistung 20,5kWp gesteuert mit Pi4 und Pi5
hier stehen alle Geräte>> viewtopic.php?f=13&t=1069
Re: Wie errechnet sich der Eigenverbrauch auf einem Fronius System?
Danke für deine Antwort Andreas.

Falls es in Grafana direkt nicht gehen sollte, ist mir eine Idee über ein xxxx_math.php auch sehr willkommen. Auf dem Weg zur Lösung nehme ich gerne einen Berg mit
Christian
Steinig macht ja jetzt mal grundsätzlich nichts. "Eigenverbrauch" habe ich für mich ja definiert- falls es nicht das passende Wort ist, weil Eigenverbrauch im allgemeinen etwaige Systemverluste berücksichtigt, tut mir das leid. Diese Systemverluste (egal ob durch Messfehler, Wandlungsverluste, Akkupflege oder was auch immer) möchte ich (jetzt) nicht bestimmen. Dafür habe ich eine Begründung, ist aber nicht teil dieser Frage.andreas_n hat geschrieben: ↑Mo 3. Feb 2025, 20:48Da wirst du noch einen steinigen Weg vor dir haben, denn dein (das) Problem haben wohl alle, die einen Hybriden im System haben.
Problem ist schlicht, dass, falls du exakte Zahlen haben willst, das so nie aufgedröselt bekommst. Denn zum Eigenverbrauch zählt auch der nicht ganz unerhebliche Mehr/Eigenverbrauch des Hybriden. Je nach Jahreszeit. Den zeigt er aber nicht auf dem Silbertablet an![]()
Klar, deshalb habe ich ja auch ganz speziell für Fronius gefragt - und da gibt es genau einen Regler, den Regler 12 in der Solaranzeige, mit dem wohl einige Erfahrung haben werden; hoffe ich.
Solarannzeige liest und speichert bei mir schon fast ein Monat mit. Aber auch das ist ja eigentlich egal, weil ich ja auf die Erfahrung von anderen im Forum hoffeandreas_n hat geschrieben: ↑Mo 3. Feb 2025, 20:48In Grafana denke ich, wird sich das überhaupt nicht lösen lassen, in der Zusatzberechnung ( xxxx_math.php) schon eher. Dazu musste den WR mal länger mitschreiben um zu sehen, wann er wie regelt bzw was er grade "verheizt"..Stichwort Akkupflege oder auch SoCmin Level.
Falls es in Grafana direkt nicht gehen sollte, ist mir eine Idee über ein xxxx_math.php auch sehr willkommen. Auf dem Weg zur Lösung nehme ich gerne einen Berg mit
Christian
Wechselrichter: Fronius SYMO GEN24 12.0 PLUS SC
SmartMeter: Fronius TS 65A-3
Batterie: BYD HVM 19.3
PV Module: Trina TSM-450NEG9R.24, 32Stk-> 14.4kWp
Tigo Optimierer, Automatische Netzumschaltung/Notstrom
SmartMeter: Fronius TS 65A-3
Batterie: BYD HVM 19.3
PV Module: Trina TSM-450NEG9R.24, 32Stk-> 14.4kWp
Tigo Optimierer, Automatische Netzumschaltung/Notstrom
Online
-
andreas_n
- Beiträge: 1959
- Registriert: Do 25. Jun 2020, 13:40
- Hat sich bedankt: 17 Mal
- Danksagung erhalten: 97 Mal
Re: Wie errechnet sich der Eigenverbrauch auf einem Fronius System?
Moin,
im Prinzip isses egal, welcher WR Hersteller ausgelesen wird. Eigenverbrauch bzw Akkupflege merkste dann, wenn der Akku auf SoCmin stehen bleibt (Winter).
Kamen in letzter Zeit vermehrt Fragen auf, warum Strombezug und später das als "PV Produktion" auftaucht..
Die Leistung die zur Akkupflege verwendet wird, kommt dann als Produktion in die Datenbank, dabei stimmt das so nicht. Denn je nach Hybrid Typ stehen da durchaus 60-90Wh an, auch wenn der Akku alle ist.Aber Akku alle heisst nicht Hybrid off
Ganz übel war vor ca 4 Jahren der Growatt, bis dann endlich die FW einigermassen erträglich angepasst wurde.
4 Wochen mitschreiben ist zu kurz...die Extreme liegen im Winter mit Schnee und Sommer...allerdings..die letzten 2% Messgenauigkeit wird vmtl bei Hybrid nie gelingen. Da bei mir die Solaranzeige fertig entwickelt läuft und ich knietechnisch immer noch Däumchen drehen muss, versuch ich seit geraumer Zeit herauszufinden, welche Influx Werte denn eigentlich einigermassen plausibel sind.Im Prinzip egal, aber für Neubauprojekte mit Akku dann doch Argmentationshilfe.
Was hast du für deine 450er Trina bezahlt?
im Prinzip isses egal, welcher WR Hersteller ausgelesen wird. Eigenverbrauch bzw Akkupflege merkste dann, wenn der Akku auf SoCmin stehen bleibt (Winter).
Kamen in letzter Zeit vermehrt Fragen auf, warum Strombezug und später das als "PV Produktion" auftaucht..
Die Leistung die zur Akkupflege verwendet wird, kommt dann als Produktion in die Datenbank, dabei stimmt das so nicht. Denn je nach Hybrid Typ stehen da durchaus 60-90Wh an, auch wenn der Akku alle ist.Aber Akku alle heisst nicht Hybrid off
Ganz übel war vor ca 4 Jahren der Growatt, bis dann endlich die FW einigermassen erträglich angepasst wurde.
4 Wochen mitschreiben ist zu kurz...die Extreme liegen im Winter mit Schnee und Sommer...allerdings..die letzten 2% Messgenauigkeit wird vmtl bei Hybrid nie gelingen. Da bei mir die Solaranzeige fertig entwickelt läuft und ich knietechnisch immer noch Däumchen drehen muss, versuch ich seit geraumer Zeit herauszufinden, welche Influx Werte denn eigentlich einigermassen plausibel sind.Im Prinzip egal, aber für Neubauprojekte mit Akku dann doch Argmentationshilfe.
Was hast du für deine 450er Trina bezahlt?
SMA Tripower 8/Growatt MIN 3000 TL-XE/1500S/SPH 4600,4 ARK LV,10kWh
ELWA DC WW Puffer m. 300L/Gesamt PV Leistung 20,5kWp gesteuert mit Pi4 und Pi5
hier stehen alle Geräte>> viewtopic.php?f=13&t=1069
ELWA DC WW Puffer m. 300L/Gesamt PV Leistung 20,5kWp gesteuert mit Pi4 und Pi5
hier stehen alle Geräte>> viewtopic.php?f=13&t=1069
Re: Wie errechnet sich der Eigenverbrauch auf einem Fronius System?
Hallo
über die Suche habe ich dann doch noch viewtopic.php?p=37611#p37611 gefunden. Und das hat mich dann doch gut weiter gebracht:
Der visual Editor in Grafana stößt da offenbar sehr schnell an die Grenzen und man darf sich dem schlichten, aber umso mächtigerem SQL - also für unsere Influx Datenbann InfluxDB1.x InfluxQL - bedienen:
Mit
Bekommt man genau das Integral über das Feld Bezug aus der Tabelle Meter mit dem "Abtastintervall" 1h über den Beobachtungszeitraum $timeFilter.
Da in Bezug Größen mit der Einheit Watt stehen, liefert die Abfrage die Energie in Wh über den Beobachtungszeitraum. Das ist jetzt natürlich ein Wert.
Nächste Ausbaustufe:
Möchte man nun, den Verlauf der Energie darstellen muss man das Integral wieder zerstückeln und die einzellnen Stückerl wieder aufsummieren:
Das wieder aufsummieren von den durch "group by time(1m)" in 1 minütige Stückerl durchgeführte Integrale erledigt die cumulative_sum() funktion. Wenn man die Stückerl nur jede Stunde haben wollte ersetzt man 1m durch 1h... Grafanas Timesieries interpoliert zwischen den Stückerln den Grafeinstellungen entsprechend.
Damit ist meine Frage weitgehend beantwortet.
Falls noch jemand ganz konkrete Vorschläge hat, wie man den von mir definierten Eigenverbrauch "richtiger" berechnet als das Integral von Meter.Verbruch, freue ich mich über input.
Die Fronius solar.App zeigt da schon maginal andere Leistungswerte für den Leistungsfluss an die Verbraucher an. Was da nun besser passt, weiß ich schlecht nicht. Dazu müsste ich wohl mal eine einzige konstante Last an mein System hängen und schauen, welcher Wert stimmt....
über die Suche habe ich dann doch noch viewtopic.php?p=37611#p37611 gefunden. Und das hat mich dann doch gut weiter gebracht:
Der visual Editor in Grafana stößt da offenbar sehr schnell an die Grenzen und man darf sich dem schlichten, aber umso mächtigerem SQL - also für unsere Influx Datenbann InfluxDB1.x InfluxQL - bedienen:
Mit
Code: Alles auswählen
SELECT integral("Bezug",1h) as Bezug FROM "Meter" WHERE $timeFilterDa in Bezug Größen mit der Einheit Watt stehen, liefert die Abfrage die Energie in Wh über den Beobachtungszeitraum. Das ist jetzt natürlich ein Wert.
Nächste Ausbaustufe:
Möchte man nun, den Verlauf der Energie darstellen muss man das Integral wieder zerstückeln und die einzellnen Stückerl wieder aufsummieren:
Code: Alles auswählen
SELECT cumulative_sum(integral("Bezug",1h)) as Bezug FROM "Meter" WHERE $timeFilter group by time(1m)Damit ist meine Frage weitgehend beantwortet.
Falls noch jemand ganz konkrete Vorschläge hat, wie man den von mir definierten Eigenverbrauch "richtiger" berechnet als das Integral von Meter.Verbruch, freue ich mich über input.
Die Fronius solar.App zeigt da schon maginal andere Leistungswerte für den Leistungsfluss an die Verbraucher an. Was da nun besser passt, weiß ich schlecht nicht. Dazu müsste ich wohl mal eine einzige konstante Last an mein System hängen und schauen, welcher Wert stimmt....
Wechselrichter: Fronius SYMO GEN24 12.0 PLUS SC
SmartMeter: Fronius TS 65A-3
Batterie: BYD HVM 19.3
PV Module: Trina TSM-450NEG9R.24, 32Stk-> 14.4kWp
Tigo Optimierer, Automatische Netzumschaltung/Notstrom
SmartMeter: Fronius TS 65A-3
Batterie: BYD HVM 19.3
PV Module: Trina TSM-450NEG9R.24, 32Stk-> 14.4kWp
Tigo Optimierer, Automatische Netzumschaltung/Notstrom
Wer ist online?
Mitglieder in diesem Forum: 0 Mitglieder und 0 Gäste