Ertragsprognosedaten in Solaranzeige einbinden
Moderator: Ulrich
- mdkeil
- Beiträge: 405
- Registriert: So 12. Sep 2021, 20:40
- Hat sich bedankt: 13 Mal
- Danksagung erhalten: 25 Mal
Re: Ertragsprognosedaten in Solaranzeige einbinden
Da hast Du wohl recht.. Die Vorhersagen treffen auch nur zu, nach Justierung, solange keine Wolke am Himmel ist
getreu dem Motto, wenn wir heute perfekte Wetterbedingungen hätten.. dann.. obgleich ich nicht weiß, wie die Strahlungswerte ermittelt werden.. wenn diese von Satteliten kommen, kann man es eh vergessen 
IBN: 07/2021
Fronius Symo : 13.2kWp S 45° + 3.96 kWp S 15°
Fronius Primo : 2.97 kWp N 15°
Speicher: 14,3 kWh LiFePO4 (EEL) + Seplos BMS @ Victron MP-II 48/5000
Wallbox: 11kW echarge Hardy Barth Cpμ2 Pro
######
Tibber-Invite (100% Öko-Strom + 50€ Bonus)
Fronius Symo : 13.2kWp S 45° + 3.96 kWp S 15°
Fronius Primo : 2.97 kWp N 15°
Speicher: 14,3 kWh LiFePO4 (EEL) + Seplos BMS @ Victron MP-II 48/5000
Wallbox: 11kW echarge Hardy Barth Cpμ2 Pro
######
Tibber-Invite (100% Öko-Strom + 50€ Bonus)
- mdkeil
- Beiträge: 405
- Registriert: So 12. Sep 2021, 20:40
- Hat sich bedankt: 13 Mal
- Danksagung erhalten: 25 Mal
Re: Ertragsprognosedaten in Solaranzeige einbinden
Laut Wetterdaten Solaranzeige "Klarer Himmel" und 6% Wolkendichte.. meiner Ansicht nach, sind die Prognosedaten so nicht nutzbar, solange das "prognostizierte" Wetter nicht in der Berechnung enthalten ist, sondern nur die reine Strahlungsenergie.
Ich werde bei Gelegenheit mal schauen, wie die Prognosedaten der in Solaranzeige enthaltenen Version (solarprognose.de) im Vergleich sind.. meine Anlage habe ich dort bereits angelegt, nur tue ich mich schwer, dort die Verschattung einzutragen.. einfacher wird es dann wohl sein, die "Rohdaten" noch zu justieren..
Ich werde bei Gelegenheit mal schauen, wie die Prognosedaten der in Solaranzeige enthaltenen Version (solarprognose.de) im Vergleich sind.. meine Anlage habe ich dort bereits angelegt, nur tue ich mich schwer, dort die Verschattung einzutragen.. einfacher wird es dann wohl sein, die "Rohdaten" noch zu justieren..
IBN: 07/2021
Fronius Symo : 13.2kWp S 45° + 3.96 kWp S 15°
Fronius Primo : 2.97 kWp N 15°
Speicher: 14,3 kWh LiFePO4 (EEL) + Seplos BMS @ Victron MP-II 48/5000
Wallbox: 11kW echarge Hardy Barth Cpμ2 Pro
######
Tibber-Invite (100% Öko-Strom + 50€ Bonus)
Fronius Symo : 13.2kWp S 45° + 3.96 kWp S 15°
Fronius Primo : 2.97 kWp N 15°
Speicher: 14,3 kWh LiFePO4 (EEL) + Seplos BMS @ Victron MP-II 48/5000
Wallbox: 11kW echarge Hardy Barth Cpμ2 Pro
######
Tibber-Invite (100% Öko-Strom + 50€ Bonus)
-
Bogeyof
- Beiträge: 942
- Registriert: Mi 13. Mai 2020, 10:04
- Hat sich bedankt: 27 Mal
- Danksagung erhalten: 142 Mal
Re: Ertragsprognosedaten in Solaranzeige einbinden
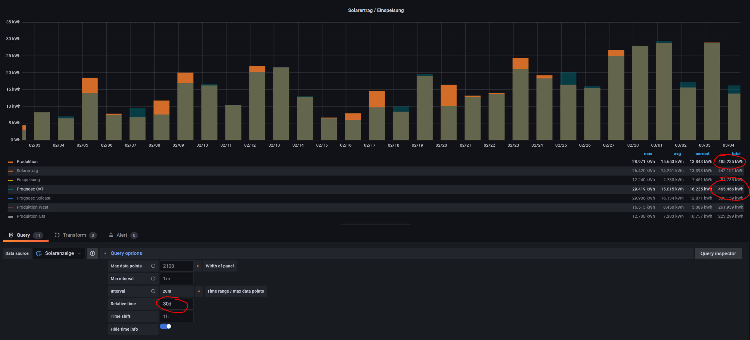
Ich weiß ehrlich gesagt nicht, was da genau schiefläuft. Die Strahlungsdaten sind natürlich Wetterabhängig, d.h. bei Bewölkung sagt er auch weniger voraus. Da die Vorhersage natürlich nicht annähernd genau sagen kann, wann Wolken vor der Sonne sind und wann nicht, wird eine Live-Darstellung nie zur Stundenweisen Vorhersage passen. Allerdings ist die stündliche und vor allem auf den Tag summierte Vorhersage eigentlich schon sehr genau. Meine monatliche Abweichung zwischen tatsächlicher Produktion und Prognose liegt meist unter 3%, max. bei 5%. Wie gesagt auf einzelne Stunden passt es je nach Wetterlage öfter nicht, vor allem bei Wolken/Sonne Mix.
Beispiel, die letzten 30 Tage:
Vielleicht gibt es auch je nach Standort unterschiedliche qualitative Vorhersagen?
Beispiel, die letzten 30 Tage:
Vielleicht gibt es auch je nach Standort unterschiedliche qualitative Vorhersagen?
-
Maverick
- Beiträge: 66
- Registriert: So 5. Dez 2021, 09:47
- Hat sich bedankt: 16 Mal
- Danksagung erhalten: 9 Mal
Re: Ertragsprognosedaten in Solaranzeige einbinden
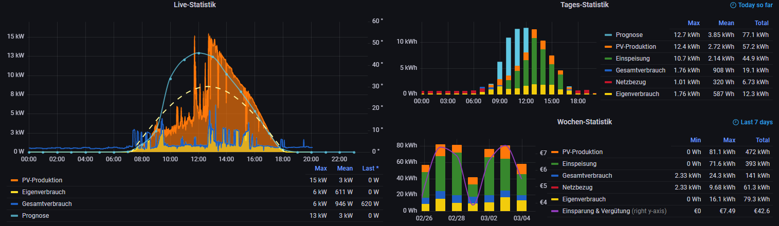
Nunja... wie ich gerade herausgefunden habe, gibt der DWD in seiner Tabelle Koordinaten aus, die nicht zu meinem Ort gehören und Luftlinie 30km entfernt sind. Wolfsburg steht drauf, Braunschweig ist drin
^^Mein Fehler. DWD verwendet Grad Minuten, nicht Dezimalgrad, Aussage gedanklich streichen bitte
Aber auch die Wetterdaten (live) aus dem Forumsthread passen ja nicht. Hier kommt das Wetter von OpenWeatherMap.org.
Die Geografische Abweichung der Längen-/Breitengrade beträgt hier aber nur 5km.
Trotzdem ist es bewölkt, wo die Sonne scheinen soll.Wenn nicht einmal die Literaten passen, ist eine Prognose Zufall.
@Bogeyof: Wie ich dich verstanden habe, nutzt du doch mittlerweile eine andere Prognose und Messdaten.
- mdkeil
- Beiträge: 405
- Registriert: So 12. Sep 2021, 20:40
- Hat sich bedankt: 13 Mal
- Danksagung erhalten: 25 Mal
Re: Ertragsprognosedaten in Solaranzeige einbinden
Ich gehe auch davon aus, dass es abhängig ist davon, wie weit man vom Standort der Messdaten entfernt ist.. ich werde auf jeden Fall die Tagesprognose die nächsten Tage anschauen. Wenn das passt, nehme ich aber die "Live-Darstellung" raus.
IBN: 07/2021
Fronius Symo : 13.2kWp S 45° + 3.96 kWp S 15°
Fronius Primo : 2.97 kWp N 15°
Speicher: 14,3 kWh LiFePO4 (EEL) + Seplos BMS @ Victron MP-II 48/5000
Wallbox: 11kW echarge Hardy Barth Cpμ2 Pro
######
Tibber-Invite (100% Öko-Strom + 50€ Bonus)
Fronius Symo : 13.2kWp S 45° + 3.96 kWp S 15°
Fronius Primo : 2.97 kWp N 15°
Speicher: 14,3 kWh LiFePO4 (EEL) + Seplos BMS @ Victron MP-II 48/5000
Wallbox: 11kW echarge Hardy Barth Cpμ2 Pro
######
Tibber-Invite (100% Öko-Strom + 50€ Bonus)
-
Bogeyof
- Beiträge: 942
- Registriert: Mi 13. Mai 2020, 10:04
- Hat sich bedankt: 27 Mal
- Danksagung erhalten: 142 Mal
Re: Ertragsprognosedaten in Solaranzeige einbinden
Nicht wirklich eine andere Prognose, meine ist nur in andere Skripts integriert und holt sich noch mindestens 1 Wert mehr vom DWD. Auch werden die Werte in ein anderes Measurement geschrieben. Aber es sind die gleichen Daten vom DWD mit den gleichen Tuningmöglichkeiten wie die hier vorgestellte Lösung. Sollte sich also weitestgehend vergleichen lassen...
- mdkeil
- Beiträge: 405
- Registriert: So 12. Sep 2021, 20:40
- Hat sich bedankt: 13 Mal
- Danksagung erhalten: 25 Mal
Re: Ertragsprognosedaten in Solaranzeige einbinden
Bei mir war auch die prognostizierte Gesamtleistung heute nicht so gut.. die Prognose von Solarprognose.de war da schon besser und ich habe nur zum Teil die Verschattung eingetragen.. Wenn ich mal wieder was Lust und Zeit habe, schaue ich mir das mal an und lasse beide Prognosen mal parallel laufen zum Vergleich.
IBN: 07/2021
Fronius Symo : 13.2kWp S 45° + 3.96 kWp S 15°
Fronius Primo : 2.97 kWp N 15°
Speicher: 14,3 kWh LiFePO4 (EEL) + Seplos BMS @ Victron MP-II 48/5000
Wallbox: 11kW echarge Hardy Barth Cpμ2 Pro
######
Tibber-Invite (100% Öko-Strom + 50€ Bonus)
Fronius Symo : 13.2kWp S 45° + 3.96 kWp S 15°
Fronius Primo : 2.97 kWp N 15°
Speicher: 14,3 kWh LiFePO4 (EEL) + Seplos BMS @ Victron MP-II 48/5000
Wallbox: 11kW echarge Hardy Barth Cpμ2 Pro
######
Tibber-Invite (100% Öko-Strom + 50€ Bonus)
-
Bogeyof
- Beiträge: 942
- Registriert: Mi 13. Mai 2020, 10:04
- Hat sich bedankt: 27 Mal
- Danksagung erhalten: 142 Mal
Re: Ertragsprognosedaten in Solaranzeige einbinden
Je nachdem was bei Solarprognose ausgewählt wird (Mosmix oder own) nimmt er sogar die gleichen Wetterdaten vom DWD (= Mosmix). Da wäre es ein Wunder, wenn große Unterschiede herauskommen...
- mdkeil
- Beiträge: 405
- Registriert: So 12. Sep 2021, 20:40
- Hat sich bedankt: 13 Mal
- Danksagung erhalten: 25 Mal
Re: Ertragsprognosedaten in Solaranzeige einbinden
Der Vorteil ist aber, dass man z.B. die mosmix-Station manuell wählen kann. Die Vorgeschlagene war WHV (ca. 30km weg) und direkt am Jadebusen. Aus Erfahrung weiß ich, dass dort das Wetter so gut wie immer unterschiedlich ist, auch aufgrund der Nähe zur Nordsee.. Ich habe nun eine gewählt, die sich im Gleichen Radius zu meinem Wohnort befindet, aber passendere Werte liefern sollte.
Ich habe mal in der config direkt mosmix gewählt.
Ich werde mal beides parallel laufen lassen und berichten.
Ich habe mal in der config direkt mosmix gewählt.
Ich werde mal beides parallel laufen lassen und berichten.
IBN: 07/2021
Fronius Symo : 13.2kWp S 45° + 3.96 kWp S 15°
Fronius Primo : 2.97 kWp N 15°
Speicher: 14,3 kWh LiFePO4 (EEL) + Seplos BMS @ Victron MP-II 48/5000
Wallbox: 11kW echarge Hardy Barth Cpμ2 Pro
######
Tibber-Invite (100% Öko-Strom + 50€ Bonus)
Fronius Symo : 13.2kWp S 45° + 3.96 kWp S 15°
Fronius Primo : 2.97 kWp N 15°
Speicher: 14,3 kWh LiFePO4 (EEL) + Seplos BMS @ Victron MP-II 48/5000
Wallbox: 11kW echarge Hardy Barth Cpμ2 Pro
######
Tibber-Invite (100% Öko-Strom + 50€ Bonus)
- mdkeil
- Beiträge: 405
- Registriert: So 12. Sep 2021, 20:40
- Hat sich bedankt: 13 Mal
- Danksagung erhalten: 25 Mal
Re: Ertragsprognosedaten in Solaranzeige einbinden
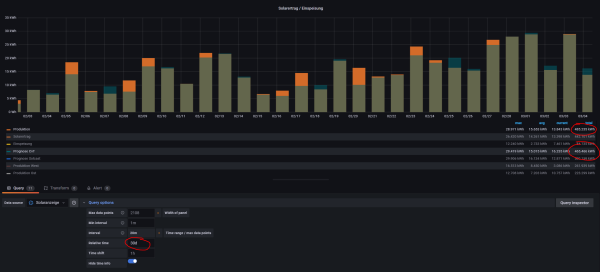
Habe nun mal die Solarprognose eingebunden und zumindest für den März die Verschattung angegeben.. so ungefähr. Bin gespannt, die Unterschiede sind aber schon recht groß.
IBN: 07/2021
Fronius Symo : 13.2kWp S 45° + 3.96 kWp S 15°
Fronius Primo : 2.97 kWp N 15°
Speicher: 14,3 kWh LiFePO4 (EEL) + Seplos BMS @ Victron MP-II 48/5000
Wallbox: 11kW echarge Hardy Barth Cpμ2 Pro
######
Tibber-Invite (100% Öko-Strom + 50€ Bonus)
Fronius Symo : 13.2kWp S 45° + 3.96 kWp S 15°
Fronius Primo : 2.97 kWp N 15°
Speicher: 14,3 kWh LiFePO4 (EEL) + Seplos BMS @ Victron MP-II 48/5000
Wallbox: 11kW echarge Hardy Barth Cpμ2 Pro
######
Tibber-Invite (100% Öko-Strom + 50€ Bonus)
Wer ist online?
Mitglieder in diesem Forum: 0 Mitglieder und 0 Gäste