Deye SUN-12K Wechselrichter mit RS485 anbinden
Moderator: Ulrich
- Ulrich
- Administrator
- Beiträge: 5426
- Registriert: Sa 7. Nov 2015, 10:33
- Wohnort: Essen
- Hat sich bedankt: 167 Mal
- Danksagung erhalten: 831 Mal
Re: Deye SUN-12K Wechselrichter mit RS485 anbinden
Die $WR_IP muss "0.0.0.0"; sein. Daran erkennt die Software, dass MODBUS RTU benutzt werden soll.
-----------------------------------------------------
Ulrich . . . . . . . . [ Admin ]
Ulrich . . . . . . . . [ Admin ]
Re: Deye SUN-12K Wechselrichter mit RS485 anbinden
Hallo Ulrich,
ich habe es endlich geschafft, meinen Deye-12k einzubinden. Verzweifelung und Wut breiteten sich schon aus nach (ungelogen) ca. 10 Stunden Fummelei (mein WR ist in meinem Pumpenkeller, dieser ist nur durch eine schmale Luke im Boden durch eine Leiter erreichbar, Stecker raus+rein, umpinnen, Raspi neu starten... )
Folgende Hinweise würde ich gerne geben (welche, nach meiner Meinung, unbedingt zu den Hinweisen in die Liste eingefügt werden sollten):
- unter "Erweiterte Funktionen" Haken bei "Slave" und die Modbus ID auf irgendeinen Wert stellen (z.B. 03), da es standardmäßig auf "Master" und "00" steht, dann die Modbus ID passend (ohne führende Null?) in der config eintragen.
- nachdem ich alle Kombinationen durch hatte, funktioniert der Datenabgriff nur am "BMS Port" und dort auch nur an Pin 7+8 (vielleicht habe ich einen Flusen in der Buchse, vielleicht ist die Brücke im RJ45-Port nicht gesetzt worden, was weiß ich). Der Modbusport ist definitiv bei meinem WR nicht belegt.
- UND, warum auch immer, ich habe keine Erklärung dafür und den Hinweis aus einem südafrikanischen Forum: Pin 6, Masse/GND musste ich verbinden, sonst immer "sendet keine Daten" im Log
Gruß + Danke für dein Lebenswerk hier
(bisher mit einem EASUN SMG II unterwegs gewesen)
ich habe es endlich geschafft, meinen Deye-12k einzubinden. Verzweifelung und Wut breiteten sich schon aus nach (ungelogen) ca. 10 Stunden Fummelei (mein WR ist in meinem Pumpenkeller, dieser ist nur durch eine schmale Luke im Boden durch eine Leiter erreichbar, Stecker raus+rein, umpinnen, Raspi neu starten... )
Folgende Hinweise würde ich gerne geben (welche, nach meiner Meinung, unbedingt zu den Hinweisen in die Liste eingefügt werden sollten):
- unter "Erweiterte Funktionen" Haken bei "Slave" und die Modbus ID auf irgendeinen Wert stellen (z.B. 03), da es standardmäßig auf "Master" und "00" steht, dann die Modbus ID passend (ohne führende Null?) in der config eintragen.
- nachdem ich alle Kombinationen durch hatte, funktioniert der Datenabgriff nur am "BMS Port" und dort auch nur an Pin 7+8 (vielleicht habe ich einen Flusen in der Buchse, vielleicht ist die Brücke im RJ45-Port nicht gesetzt worden, was weiß ich). Der Modbusport ist definitiv bei meinem WR nicht belegt.
- UND, warum auch immer, ich habe keine Erklärung dafür und den Hinweis aus einem südafrikanischen Forum: Pin 6, Masse/GND musste ich verbinden, sonst immer "sendet keine Daten" im Log
Gruß + Danke für dein Lebenswerk hier
Re: Deye SUN-12K Wechselrichter mit RS485 anbinden
Auch bei mir nach langem Fummeln mit Update,Kabel testen etc habe ich mich entschieden das Image vom Laptop neu auf die SD Karte zu laden und siehe da, es funktionierte auf Anhieb. Keine Ahnung was passierte? Irgendwie habe ich die Solaranzeige zerschossen! Auf jeden Fall habe ich nun Daten vom Deye SUN 15K SG05LP3-EU-SM2 auf dem Modbus RJ45 Stecker mit dem RS485 zu USB Adapter. Pin 7 und 8!
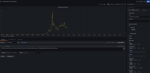
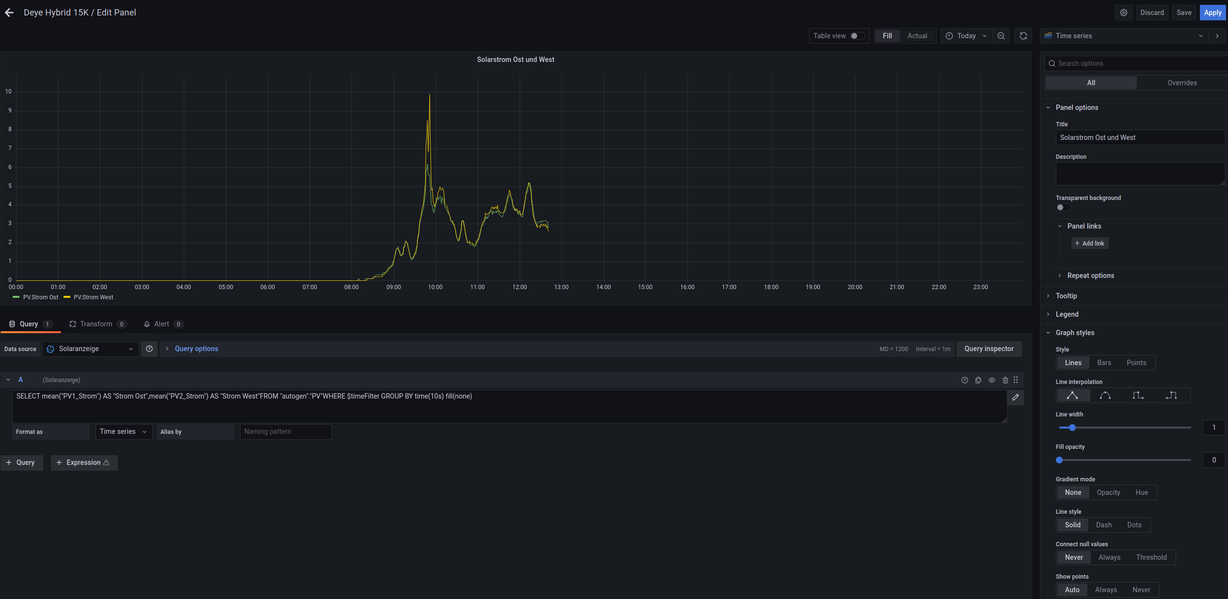
Jetzt bin ich am eigenen Dashboard erstellen und fast alles funktioniert wie ich es haben möchte. Nur die Kurven machen mir Mühe. Ich finde nicht heraus was ich falsch mache. Im foto 1 sind die Daten alle dargestellt. Im Foto 2 wie ich die Query eingestellt habe siehe Foto2. Wenn ich später Dashboard aufrufe sind die kurven wieder weg siehe Foto 3.
Jetzt bin ich am eigenen Dashboard erstellen und fast alles funktioniert wie ich es haben möchte. Nur die Kurven machen mir Mühe. Ich finde nicht heraus was ich falsch mache. Im foto 1 sind die Daten alle dargestellt. Im Foto 2 wie ich die Query eingestellt habe siehe Foto2. Wenn ich später Dashboard aufrufe sind die kurven wieder weg siehe Foto 3.
- Schwarzermann
- Beiträge: 455
- Registriert: Sa 9. Okt 2021, 11:16
- Wohnort: 87733
- Hat sich bedankt: 11 Mal
- Danksagung erhalten: 18 Mal
Re: Deye SUN-12K Wechselrichter mit RS485 anbinden
Deye 20k so ich hab meinem nun auch am start heute angeschlossen mit USB zuweisung ect nur er kann den port nicht öffnen hab eigentlich alle durch probiert er kann den port nicht öffnen hat jemand einen 20k schon mal angeschlossen?
So ich habe es ebenfalls geschafft einen Deye 20 SG05LP3-EU-SM2 ans laufen zu bringen ich musste in meiner Deye php folgendes ändern.Fehler gefunden in der deye php musste ich das laut Ki ändern nun liest der 20k die Daten aus.
$Befehl["RegisterAddress"] = "0000";
$Befehl["RegisterCount"] = "0003";
zu
$Befehl["RegisterAddress"] = "0003";
$Befehl["RegisterCount"] = "0005";
erst dann hat der 20K auch die Daten ausgegeben die Anschlüsse gehen über den Modbus Pin1 B und Pin2 A raus das funktioniert nun geht es ans Dashboard bauen.
Ebenfalls musste ich if ((int) $aktuelleDaten["Info"]["Firmware.Text"] == 104) {
gegen if ((int) $aktuelleDaten["Info"]["Firmware.Text"] >= 1280) {
tauschen damit der 20K auch richtig ausgelesen wird Ullrich könntest du das bitte noch aktualisieren das es für beide Wechselrichter geht danke.
So ich habe es ebenfalls geschafft einen Deye 20 SG05LP3-EU-SM2 ans laufen zu bringen ich musste in meiner Deye php folgendes ändern.Fehler gefunden in der deye php musste ich das laut Ki ändern nun liest der 20k die Daten aus.
$Befehl["RegisterAddress"] = "0000";
$Befehl["RegisterCount"] = "0003";
zu
$Befehl["RegisterAddress"] = "0003";
$Befehl["RegisterCount"] = "0005";
erst dann hat der 20K auch die Daten ausgegeben die Anschlüsse gehen über den Modbus Pin1 B und Pin2 A raus das funktioniert nun geht es ans Dashboard bauen.
Ebenfalls musste ich if ((int) $aktuelleDaten["Info"]["Firmware.Text"] == 104) {
gegen if ((int) $aktuelleDaten["Info"]["Firmware.Text"] >= 1280) {
tauschen damit der 20K auch richtig ausgelesen wird Ullrich könntest du das bitte noch aktualisieren das es für beide Wechselrichter geht danke.
Der mit sympatischen Vollmeise
viewtopic.php?p=10570#p10570 USB Zuweisungen.
viewtopic.php?p=41308#p41308 Shelly in Grafana schalten
viewtopic.php?p=32232#p32232
viewtopic.php?p=10570#p10570 USB Zuweisungen.
viewtopic.php?p=41308#p41308 Shelly in Grafana schalten
viewtopic.php?p=32232#p32232
- Schwarzermann
- Beiträge: 455
- Registriert: Sa 9. Okt 2021, 11:16
- Wohnort: 87733
- Hat sich bedankt: 11 Mal
- Danksagung erhalten: 18 Mal
Re: Deye SUN-12K Wechselrichter mit RS485 anbinden
Was mir noch aufgefallen ist die Batterieleistung wird obwohl sie ja positiv sein sollte beim Laden der Batterie als negativ angezeigt kann man da sabändern bei Strom ist es eben so.
Der mit sympatischen Vollmeise
viewtopic.php?p=10570#p10570 USB Zuweisungen.
viewtopic.php?p=41308#p41308 Shelly in Grafana schalten
viewtopic.php?p=32232#p32232
viewtopic.php?p=10570#p10570 USB Zuweisungen.
viewtopic.php?p=41308#p41308 Shelly in Grafana schalten
viewtopic.php?p=32232#p32232
-
andreas_n
- Beiträge: 1685
- Registriert: Do 25. Jun 2020, 13:40
- Hat sich bedankt: 15 Mal
- Danksagung erhalten: 101 Mal
Re: Deye SUN-12K Wechselrichter mit RS485 anbinden
Negative Werte beim Laden ergeben schon Sinn,...
was machste denn dann mit den Werten beim ENTladen?
Auch positiv?
aus 12k mach 24k
was machste denn dann mit den Werten beim ENTladen?
Auch positiv?
aus 12k mach 24k
SMA Tripower 8/Growatt MIN 3000 TL-XE/1500S/SPH 4600,4 ARK LV,10kWh
ELWA DC WW Puffer m. 300L/Gesamt PV Leistung 20,5kWp gesteuert mit Pi4 und Pi5
hier stehen alle Geräte>> viewtopic.php?f=13&t=1069
ELWA DC WW Puffer m. 300L/Gesamt PV Leistung 20,5kWp gesteuert mit Pi4 und Pi5
hier stehen alle Geräte>> viewtopic.php?f=13&t=1069
- Schwarzermann
- Beiträge: 455
- Registriert: Sa 9. Okt 2021, 11:16
- Wohnort: 87733
- Hat sich bedankt: 11 Mal
- Danksagung erhalten: 18 Mal
Re: Deye SUN-12K Wechselrichter mit RS485 anbinden
andreas verstehe ich nicht ganz aber mei , eigentlich sollte es ja anders rum sein wenn die batterie geladen wird sollte es positiv sein und beim entladen negativ so wird logisch ein schuh daraus.
Der mit sympatischen Vollmeise
viewtopic.php?p=10570#p10570 USB Zuweisungen.
viewtopic.php?p=41308#p41308 Shelly in Grafana schalten
viewtopic.php?p=32232#p32232
viewtopic.php?p=10570#p10570 USB Zuweisungen.
viewtopic.php?p=41308#p41308 Shelly in Grafana schalten
viewtopic.php?p=32232#p32232
-
andreas_n
- Beiträge: 1685
- Registriert: Do 25. Jun 2020, 13:40
- Hat sich bedankt: 15 Mal
- Danksagung erhalten: 101 Mal
Re: Deye SUN-12K Wechselrichter mit RS485 anbinden
Naja, wenn der WR Strom produziert aus PV wirds ja auch nicht negativ angezeigt...wie soll denn sonst der Energiefluss und oder die Energiesumme berechnet werden?
SMA Tripower 8/Growatt MIN 3000 TL-XE/1500S/SPH 4600,4 ARK LV,10kWh
ELWA DC WW Puffer m. 300L/Gesamt PV Leistung 20,5kWp gesteuert mit Pi4 und Pi5
hier stehen alle Geräte>> viewtopic.php?f=13&t=1069
ELWA DC WW Puffer m. 300L/Gesamt PV Leistung 20,5kWp gesteuert mit Pi4 und Pi5
hier stehen alle Geräte>> viewtopic.php?f=13&t=1069
- Schwarzermann
- Beiträge: 455
- Registriert: Sa 9. Okt 2021, 11:16
- Wohnort: 87733
- Hat sich bedankt: 11 Mal
- Danksagung erhalten: 18 Mal
Re: Deye SUN-12K Wechselrichter mit RS485 anbinden
Das Kuriose daran in der App zeigt der Deye es richtig an beiim Laden xxxx W und beim entladen -xxxx W darum meine Frage warum es in der Solaranzeige anders rum an kommt.
Der mit sympatischen Vollmeise
viewtopic.php?p=10570#p10570 USB Zuweisungen.
viewtopic.php?p=41308#p41308 Shelly in Grafana schalten
viewtopic.php?p=32232#p32232
viewtopic.php?p=10570#p10570 USB Zuweisungen.
viewtopic.php?p=41308#p41308 Shelly in Grafana schalten
viewtopic.php?p=32232#p32232
- Ulrich
- Administrator
- Beiträge: 5426
- Registriert: Sa 7. Nov 2015, 10:33
- Wohnort: Essen
- Hat sich bedankt: 167 Mal
- Danksagung erhalten: 831 Mal
Re: Deye SUN-12K Wechselrichter mit RS485 anbinden
Das steht in der API Beschreibung:
Der Wert soll die Sicht der Batterie darstellen.
Also:
+ die Batterie liefert Strom
- die Batterie wird geladen.
Mit einer _math Datei könnte man die Vorzeichen umkehren, so wie in der APP.
Die APP könnte aber auch andere Register darstellen. Es gibt ja noch viele andere Werte. Man müsste wissen ob die APP die Vorzeichen umdreht oder ob sie ganz andere Register darstellt. Wenn ja, welche?
Code: Alles auswählen
190 电池输出功率 • Battery output power R 1W 带有正负的int型 Signed int
191 电池输出电流 Battery output current R 0.01A 带有正负的int型 Signed int
Also:
+ die Batterie liefert Strom
- die Batterie wird geladen.
Mit einer _math Datei könnte man die Vorzeichen umkehren, so wie in der APP.
Die APP könnte aber auch andere Register darstellen. Es gibt ja noch viele andere Werte. Man müsste wissen ob die APP die Vorzeichen umdreht oder ob sie ganz andere Register darstellt. Wenn ja, welche?
-----------------------------------------------------
Ulrich . . . . . . . . [ Admin ]
Ulrich . . . . . . . . [ Admin ]
Wer ist online?
Mitglieder in diesem Forum: 0 Mitglieder und 0 Gäste