*******Die Schwarzesolaranzeige*******
Moderator: Ulrich
- Schwarzermann
- Beiträge: 410
- Registriert: Sa 9. Okt 2021, 11:16
- Wohnort: 87733
- Hat sich bedankt: 9 Mal
- Danksagung erhalten: 12 Mal
Re: *******Die Schwarzesolaranzeige*******
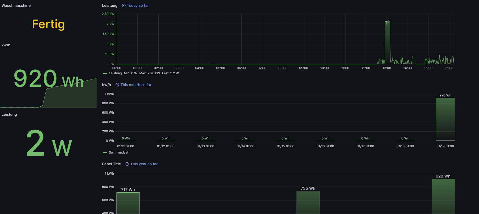
So sehen bei mir 2 Waschmaschinenladungen aus was sie an Srom brauchen wenn mit Heißwasser die Waschmaschine versorgt wird.
Als erste eine 60° Wäsche die satte 735Wh verbraucht hat , danach eine 40° Wäsche da hat die Waschmaschine nicht mal 200Wh verbraucht das ganze wurde mit einer Dlock Wlan Steckdose gemessen.
Die Waschmaschine bekommt maximal 60° Warmes Wasser , was sehr gut zu erkennen ist was es aus macht wenn mehrere Wäschen hinteeinander gewaschen werden dann muss die Wama nicht mehr Heizen vor allem beim Wechsel von 60° auf 40° Wäsche und die Wäsche trocknet Schneller da sie Warm nachgespült wird und soit Warm raus kommt.
Waschmashine ist eine Gorjenie . Das wäre das Dashboard dazu, ich möchte noch einen Temperatursensor dazu machen um auch mal die Wirkliche Temperatur der Wama zu ermitteln.
Als erste eine 60° Wäsche die satte 735Wh verbraucht hat , danach eine 40° Wäsche da hat die Waschmaschine nicht mal 200Wh verbraucht das ganze wurde mit einer Dlock Wlan Steckdose gemessen.
Die Waschmaschine bekommt maximal 60° Warmes Wasser , was sehr gut zu erkennen ist was es aus macht wenn mehrere Wäschen hinteeinander gewaschen werden dann muss die Wama nicht mehr Heizen vor allem beim Wechsel von 60° auf 40° Wäsche und die Wäsche trocknet Schneller da sie Warm nachgespült wird und soit Warm raus kommt.
Waschmashine ist eine Gorjenie . Das wäre das Dashboard dazu, ich möchte noch einen Temperatursensor dazu machen um auch mal die Wirkliche Temperatur der Wama zu ermitteln.
Der mit sympatischen Vollmeise
viewtopic.php?p=10570#p10570 USB Zuweisungen.
viewtopic.php?p=41308#p41308 Shelly in Grafana schalten
viewtopic.php?p=32232#p32232
viewtopic.php?p=10570#p10570 USB Zuweisungen.
viewtopic.php?p=41308#p41308 Shelly in Grafana schalten
viewtopic.php?p=32232#p32232
- Schwarzermann
- Beiträge: 410
- Registriert: Sa 9. Okt 2021, 11:16
- Wohnort: 87733
- Hat sich bedankt: 9 Mal
- Danksagung erhalten: 12 Mal
Re: *******Die Schwarzesolaranzeige*******
es gibt mal wieder Neuerungen ein Wasserbett Dashboard, und ausgelesen wird mit einem Shelly 1 pm plus mit Addon und 2 Temperatursensoren.
Warum das ganze? Es kommt immer wieder mal vor das so ne Heizung defekt geht, was man dann nur schleichend merkt.
Was ich jetzt schon raus Lesen kann man sieht auch an den Temperaturschwankungen wie und wann man sich im Bett bewegt.
Auch werde ich mir hier meie Heizmatte mal etwas genauer anschauen da diese 240 W haben wie diese gesteurt werden ob diese nur Stumpf ein und aus können oder mehrere Heizstufn haben den einen Temperatursensor haben sie ja die Frage ist ob man diesen nutzen könnte, somit könnte mein ein Wasserbett auch Smart machen und zum Schluss mit Sprache steuern bzw abfragen.
Warum das ganze? Es kommt immer wieder mal vor das so ne Heizung defekt geht, was man dann nur schleichend merkt.
Was ich jetzt schon raus Lesen kann man sieht auch an den Temperaturschwankungen wie und wann man sich im Bett bewegt.
Auch werde ich mir hier meie Heizmatte mal etwas genauer anschauen da diese 240 W haben wie diese gesteurt werden ob diese nur Stumpf ein und aus können oder mehrere Heizstufn haben den einen Temperatursensor haben sie ja die Frage ist ob man diesen nutzen könnte, somit könnte mein ein Wasserbett auch Smart machen und zum Schluss mit Sprache steuern bzw abfragen.
Der mit sympatischen Vollmeise
viewtopic.php?p=10570#p10570 USB Zuweisungen.
viewtopic.php?p=41308#p41308 Shelly in Grafana schalten
viewtopic.php?p=32232#p32232
viewtopic.php?p=10570#p10570 USB Zuweisungen.
viewtopic.php?p=41308#p41308 Shelly in Grafana schalten
viewtopic.php?p=32232#p32232
- Schwarzermann
- Beiträge: 410
- Registriert: Sa 9. Okt 2021, 11:16
- Wohnort: 87733
- Hat sich bedankt: 9 Mal
- Danksagung erhalten: 12 Mal
Re: *******Die Schwarzesolaranzeige*******
So heute ist eine kleine Lieferung angekommen was auch dem entsprechend Atbeit bedeutet.
alleine alle schonmmal zu konfigurieren in der Exelliste einzupglegen und auch zu beschriften welcge ip und wo sie hin gehören.
Und dann auch in der Solaranzeige Schaltbar machen bze die Autmatik anzupassen.
alleine alle schonmmal zu konfigurieren in der Exelliste einzupglegen und auch zu beschriften welcge ip und wo sie hin gehören.
Und dann auch in der Solaranzeige Schaltbar machen bze die Autmatik anzupassen.
Der mit sympatischen Vollmeise
viewtopic.php?p=10570#p10570 USB Zuweisungen.
viewtopic.php?p=41308#p41308 Shelly in Grafana schalten
viewtopic.php?p=32232#p32232
viewtopic.php?p=10570#p10570 USB Zuweisungen.
viewtopic.php?p=41308#p41308 Shelly in Grafana schalten
viewtopic.php?p=32232#p32232
- Schwarzermann
- Beiträge: 410
- Registriert: Sa 9. Okt 2021, 11:16
- Wohnort: 87733
- Hat sich bedankt: 9 Mal
- Danksagung erhalten: 12 Mal
Re: *******Die Schwarzesolaranzeige*******
Mal wieder ein Update es halt sich viel getan mittlerweile, Seit 3 Tagen ist ein neuer Akku noch zusätzlich eingezogen Natürlich Marke eigenbau mit einem JBD BMS da sich noch hier liegen hatte, geworden sind es 32 EVE Zellen MB31 mit 333AH dieser wurde nun als 2P 16s Verschaltet Hier sieht man unten den neuen Akku oben den ersten der in der Blauen Kiste war,das ist mein Zweiter Akku wieviel hab ich nun 1 x 280 ah einmal 300ah und nun einmal 666ah somit komme ich auf 1240AH bei 55,2 V was Nach gewissen Rechen Regeln nen Dicken Akku von 68,448 kwh ergibt Brutto was Netto bei (80% Nutzung 54,758kw/h sind .
Aktull Lese ich an der Solaranzeige 16 Geräte aus + eine Wetterstation die mit Python Skript läuft und meine Wasserenthärtungsanlage die ebenfalls mit einem Python Skript ausgelesen wird.
Das ganze passiert wie ihr sehen könnt in 40-42 Sekunden also Platz hab ich noch den brauch ich auch noch den wenn alles klappt kommt demnächst noch ein Deye Hybrid dazu 15 oder 18 kw weis ich aber noch nicht genau.
Nun werden sich einige Fragen warum soviel Akku naja die Wärmepumpe nimmt sich Ordentlich was und aktuell schaffe ich es immer gerade so den Bedarf zudecken aber das ändert sich nun den ich habe nochmals 17 PV module mit 435 W die als Zaun OST West (Bifazial 9x) und als 8x Zaun Süd Ausrichtung keine Bifazial Module im 75 Grad winkel instaliert werden und da sich abzeichnet das auch noch ein E Auto kommt kann der Akku nie gross genug sein.
Aktull Lese ich an der Solaranzeige 16 Geräte aus + eine Wetterstation die mit Python Skript läuft und meine Wasserenthärtungsanlage die ebenfalls mit einem Python Skript ausgelesen wird.
Das ganze passiert wie ihr sehen könnt in 40-42 Sekunden also Platz hab ich noch den brauch ich auch noch den wenn alles klappt kommt demnächst noch ein Deye Hybrid dazu 15 oder 18 kw weis ich aber noch nicht genau.
Nun werden sich einige Fragen warum soviel Akku naja die Wärmepumpe nimmt sich Ordentlich was und aktuell schaffe ich es immer gerade so den Bedarf zudecken aber das ändert sich nun den ich habe nochmals 17 PV module mit 435 W die als Zaun OST West (Bifazial 9x) und als 8x Zaun Süd Ausrichtung keine Bifazial Module im 75 Grad winkel instaliert werden und da sich abzeichnet das auch noch ein E Auto kommt kann der Akku nie gross genug sein.
Der mit sympatischen Vollmeise
viewtopic.php?p=10570#p10570 USB Zuweisungen.
viewtopic.php?p=41308#p41308 Shelly in Grafana schalten
viewtopic.php?p=32232#p32232
viewtopic.php?p=10570#p10570 USB Zuweisungen.
viewtopic.php?p=41308#p41308 Shelly in Grafana schalten
viewtopic.php?p=32232#p32232
-
andreas_n
- Beiträge: 1657
- Registriert: Do 25. Jun 2020, 13:40
- Hat sich bedankt: 16 Mal
- Danksagung erhalten: 98 Mal
Re: *******Die Schwarzesolaranzeige*******
Netter Batteriepack...heute wars hier so trübe, ich hätte grad drei Mignonzellen aufblasen können 
SMA Tripower 8/Growatt MIN 3000 TL-XE/1500S/SPH 4600,4 ARK LV,10kWh
ELWA DC WW Puffer m. 300L/Gesamt PV Leistung 20,5kWp gesteuert mit Pi4 und Pi5
hier stehen alle Geräte>> viewtopic.php?f=13&t=1069
ELWA DC WW Puffer m. 300L/Gesamt PV Leistung 20,5kWp gesteuert mit Pi4 und Pi5
hier stehen alle Geräte>> viewtopic.php?f=13&t=1069
- Schwarzermann
- Beiträge: 410
- Registriert: Sa 9. Okt 2021, 11:16
- Wohnort: 87733
- Hat sich bedankt: 9 Mal
- Danksagung erhalten: 12 Mal
Re: *******Die Schwarzesolaranzeige*******
Ne ne ich konnte fleisig 32 kw Ernten und in den Akku verschieben die Wärmepumpe hat aber das meiste davon wieder in Wärme umgewandelt
Aber der Akku ist nun schon heftig ich kann mittlerweile alles was ich Produziere auch rein laden klar es gibt verluste aber mei irgendwas ist halt immer, ab Morgen bau ich weitere PV Module auf mir fehen da aktuell ein paar KW und ich hab noch Platz am Zaun bzw einen freien Steckplatz m WR.
Der mit sympatischen Vollmeise
viewtopic.php?p=10570#p10570 USB Zuweisungen.
viewtopic.php?p=41308#p41308 Shelly in Grafana schalten
viewtopic.php?p=32232#p32232
viewtopic.php?p=10570#p10570 USB Zuweisungen.
viewtopic.php?p=41308#p41308 Shelly in Grafana schalten
viewtopic.php?p=32232#p32232
-
andreas_n
- Beiträge: 1657
- Registriert: Do 25. Jun 2020, 13:40
- Hat sich bedankt: 16 Mal
- Danksagung erhalten: 98 Mal
Re: *******Die Schwarzesolaranzeige*******
grob 0.4kWh wurden in Akku geladen und 0.06kWh an Elektronen wollten unbedingt auf die Strasse 
Ertrag also heute 4kWh, von deinen 32 kann ich hier nur träumen in Mittelfranken...
bei deinen Batt Packs würd ich nochn Deckel auflegen damit da ja keine Werkzeuge reinfallen
Ertrag also heute 4kWh, von deinen 32 kann ich hier nur träumen in Mittelfranken...
bei deinen Batt Packs würd ich nochn Deckel auflegen damit da ja keine Werkzeuge reinfallen
SMA Tripower 8/Growatt MIN 3000 TL-XE/1500S/SPH 4600,4 ARK LV,10kWh
ELWA DC WW Puffer m. 300L/Gesamt PV Leistung 20,5kWp gesteuert mit Pi4 und Pi5
hier stehen alle Geräte>> viewtopic.php?f=13&t=1069
ELWA DC WW Puffer m. 300L/Gesamt PV Leistung 20,5kWp gesteuert mit Pi4 und Pi5
hier stehen alle Geräte>> viewtopic.php?f=13&t=1069
- Schwarzermann
- Beiträge: 410
- Registriert: Sa 9. Okt 2021, 11:16
- Wohnort: 87733
- Hat sich bedankt: 9 Mal
- Danksagung erhalten: 12 Mal
Re: *******Die Schwarzesolaranzeige*******
Ja Plexiglas bzw Makrolon scheiben sind bestellt und kommen endlich, bis jetzt hatte ich auf einem immer ne Holzplatte , ja da darf nix drauf fallen das schmilzt sonst weg, was mich am meisten ärgert ich ha in einem von dem 300AH pack also den 2 ten eine zele dabei die macht mir etwas Sorgen die haut mir immer wieder ab und fängt sich dann wieder das JBD BMS ist da gnadenlos und schaltet halt dann weg was aber auch keine lösung ist sie hat so nen top wert auch der innen wiederstand passt weis der geier was die hat ich werd mal mir ne andere besorgen und die zelle tauschen.
Ja Mittelfranken meine frau ist gerade in der alten heimat Oberfranken bzw bei ihrer Schwester in Zeil am Main.
Aktuell ham wir dicke Nebelsuppe keine 50 Meter sicht und die WP rotzt auch vor sich hin aber die Bude ist Warm.
Ja Mittelfranken meine frau ist gerade in der alten heimat Oberfranken bzw bei ihrer Schwester in Zeil am Main.
Aktuell ham wir dicke Nebelsuppe keine 50 Meter sicht und die WP rotzt auch vor sich hin aber die Bude ist Warm.
Der mit sympatischen Vollmeise
viewtopic.php?p=10570#p10570 USB Zuweisungen.
viewtopic.php?p=41308#p41308 Shelly in Grafana schalten
viewtopic.php?p=32232#p32232
viewtopic.php?p=10570#p10570 USB Zuweisungen.
viewtopic.php?p=41308#p41308 Shelly in Grafana schalten
viewtopic.php?p=32232#p32232
- Schwarzermann
- Beiträge: 410
- Registriert: Sa 9. Okt 2021, 11:16
- Wohnort: 87733
- Hat sich bedankt: 9 Mal
- Danksagung erhalten: 12 Mal
Re: *******Die Schwarzesolaranzeige*******
So ziemlich genau 2 Jahre ist es her das ich klein mit der Solaranzeige angefangen habe, es ist vieles gewachsen , es gab doch ein paar Phasen wo ich alles an die Wand klatschen wollte tja und nun gibt es ein komplett neu aufgesetztes System.
Version 6.1.6 Bookworm wird es, aber auf alt bewährter Technik Pi 4 mit 8 GB ram und einer 64 gb ssd M2 Festplatte hinzu kommen aus Chinesium 2 7 port USB hab, die mit eignener Stromversorgng glänzen und unter dem Pi geschraubt werden wichtig war mir hier das die anschlüsse linear ausgeführt sind so sehen die aus.
Als DSD TECH SH-U14 USB-zu-RS485-Kabel Eingebauter FTDI-Chip mit Anschlussplatine 1,8 m / 5,9 ft nehme ich diese von Amazoniendie haben sich bei mir bewährt und sie haben LED mit Status anzeige so ist auch optisch zusehen ob alles so läuft wie es laufen soll( ich steh auf solch einen scheiß) preislich kostet zwar einer 24€ aber das ist es mir wert vo 1 jahr haben die noch 14 € gekostet.
Das Stück USB HUB kostet 18,33 € und wird mittels usb C Kabel angebunden Stromversorgung ist mit klinkenbuchse 12 v da ich hier eh noch einen 12 V Lüfterverbauen muss wegen der Kühlung passt das ganz gut somit bleibt der PI mit seiner eigenen Stromversorgung unangetastet, dazu gibt es ein neues CAD Konstruiertes gehäuse ds ich mir Drucken lasse.
Version 6.1.6 Bookworm wird es, aber auf alt bewährter Technik Pi 4 mit 8 GB ram und einer 64 gb ssd M2 Festplatte hinzu kommen aus Chinesium 2 7 port USB hab, die mit eignener Stromversorgng glänzen und unter dem Pi geschraubt werden wichtig war mir hier das die anschlüsse linear ausgeführt sind so sehen die aus.
Als DSD TECH SH-U14 USB-zu-RS485-Kabel Eingebauter FTDI-Chip mit Anschlussplatine 1,8 m / 5,9 ft nehme ich diese von Amazoniendie haben sich bei mir bewährt und sie haben LED mit Status anzeige so ist auch optisch zusehen ob alles so läuft wie es laufen soll( ich steh auf solch einen scheiß) preislich kostet zwar einer 24€ aber das ist es mir wert vo 1 jahr haben die noch 14 € gekostet.
Das Stück USB HUB kostet 18,33 € und wird mittels usb C Kabel angebunden Stromversorgung ist mit klinkenbuchse 12 v da ich hier eh noch einen 12 V Lüfterverbauen muss wegen der Kühlung passt das ganz gut somit bleibt der PI mit seiner eigenen Stromversorgung unangetastet, dazu gibt es ein neues CAD Konstruiertes gehäuse ds ich mir Drucken lasse.
Der mit sympatischen Vollmeise
viewtopic.php?p=10570#p10570 USB Zuweisungen.
viewtopic.php?p=41308#p41308 Shelly in Grafana schalten
viewtopic.php?p=32232#p32232
viewtopic.php?p=10570#p10570 USB Zuweisungen.
viewtopic.php?p=41308#p41308 Shelly in Grafana schalten
viewtopic.php?p=32232#p32232
Wer ist online?
Mitglieder in diesem Forum: 0 Mitglieder und 0 Gäste