Plötzlich keine Verbrauchsdaten mehr - KOSTAL Plenticore 10

Welche Geräter können mit dieser Anzeige benutzt werden?
Laderegler, Wallboxen, Batterie-Management-Systeme, WLAN Schalter mit Tasmota Firmware und Wechselrichter.
Allgemeine Fragen zu all diesen Geräten.

Moderator: Ulrich

Sunny73
Beiträge: 11
Registriert: Di 5. Sep 2023, 10:36
Wohnort: 83xxx
Hat sich bedankt: 1 Mal
Danksagung erhalten: 1 Mal

Plötzlich keine Verbrauchsdaten mehr - KOSTAL Plenticore 10

Beitrag von Sunny73 »

Hallo zusammen,

seit vorgestern läuft die Anlage und bisher habe ich im Standard-Dashboard gelebt.

Wechselrichterverbund (Plenticore 10 (Master), Plenticore 5.5 (Slave), KSEM (Master via RS-485 an der A-Schnittstelle verbunden), alle Geräte im LAN.

Alles lief wunderbar bis heute früh, denn seit heute früh habe ich leider keinerlei Verbrauchsdaten mehr über den Master (der Aussetzer in der Erzeugung war ein Problemtestlauf im Plenticore 10 - den hatte ich angestoßen).

Bildschirmfoto 2023-09-21 um 13.00.27.jpg
Hat dieses Phänomen noch jemand von Euch? Kennt das jemand?

Log-File schaue ich mir nochmal an - folgt. Aber das gesamte Portal bei Kostal spinnt auch. Die einzig richtigen Werte zeigt im Moment der KSEM - allerdings kann ich die Daten anscheinend dort nicht abgreifen. Oder muss ich dazu nochmal eine neue Datenbank erstellen? Verbrauch bekomme ich nur durch den Master?

LG
Rouven
------------------------------------------------
14 kWp - 380 Watt Heckert
25 x Süd, 12 x Nord
- KOSTAL plenticore plus 10 G2
- KOSTAL plenticore plus 5.5 G1
(im Schwarm)
- KOSTAL KSEM

Sunny73
Beiträge: 11
Registriert: Di 5. Sep 2023, 10:36
Wohnort: 83xxx
Hat sich bedankt: 1 Mal
Danksagung erhalten: 1 Mal

Re: Plötzlihc keine Verbrauchsdaten mehr - KOSTAL Plenticore 10

Beitrag von Sunny73 »

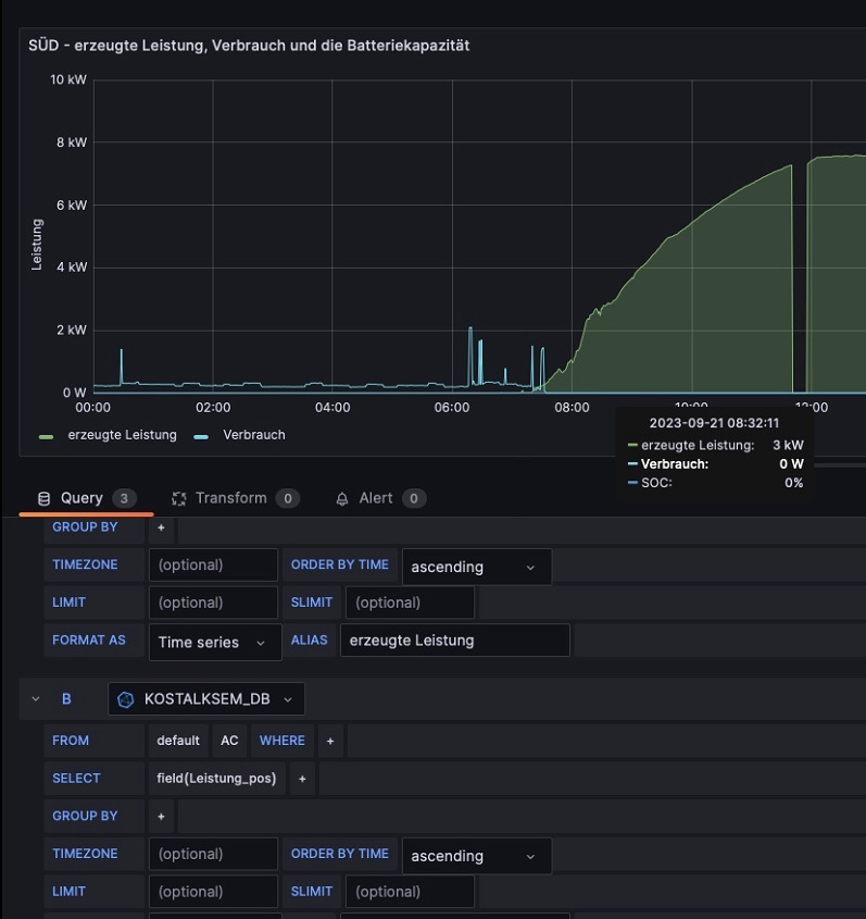
Jetzt hab ich im Smartmeter mal Leistung_pos ausgewählt - das scheint der Hausverbrauch zu sein. Leider auch eine flache Linie ab ca. 0730 Uhr.

Bildschirmfoto 2023-09-21 um 13.09.16.jpg

Soll ich den mal vorne unten reseten? Nicht dass dann alle Einstellungen im KSEM weg sind. Komischerweise werden auf der Oberfläche vom KSEM alle Daten richtig angezeigt.

ERGO: Der Hausverbrauch wird nur angezeigt, wenn er aus dem Netz gezogen wird. Sobald die PV-Generatoren übernehmen geht die Linie auf NULL.

Bildschirmfoto 2023-09-21 um 13.12.29.jpg
------------------------------------------------
14 kWp - 380 Watt Heckert
25 x Süd, 12 x Nord
- KOSTAL plenticore plus 10 G2
- KOSTAL plenticore plus 5.5 G1
(im Schwarm)
- KOSTAL KSEM

Sunny73
Beiträge: 11
Registriert: Di 5. Sep 2023, 10:36
Wohnort: 83xxx
Hat sich bedankt: 1 Mal
Danksagung erhalten: 1 Mal

Re: Plötzlich keine Verbrauchsdaten mehr - KOSTAL Plenticore 10

Beitrag von Sunny73 »

Log-File der Solaranzeige sieht gut aus:


21.09. 14:35:01 -Multi Regler Auslesen [Start].
21.09. 14:35:01 -Verarbeitung von: '1.user.config.php' Regler: 17
21.09. 14:35:01 |---------------- Start kostal_plenticore.php ---------------
21.09. 14:35:01 -Kostal: 192.168.178.147 Port: 1502 GeräteID: 71
21.09. 14:35:02 * -Daten zur lokalen InfluxDB [ KOSTAL10_DB ] gesendet.
21.09. 14:35:02 -Multi-Regler-Ausgang. 7
21.09. 14:35:09 -OK. Datenübertragung erfolgreich.
21.09. 14:35:09 |---------------- Stop kostal_plenticore.php ---------------
21.09. 14:35:10 -Verarbeitung von: '2.user.config.php' Regler: 17
21.09. 14:35:10 |---------------- Start kostal_plenticore.php ---------------
21.09. 14:35:10 -Kostal: 192.168.178.145 Port: 1502 GeräteID: 71
21.09. 14:35:11 * -Daten zur lokalen InfluxDB [ KOSTAL55_DB ] gesendet.
21.09. 14:35:11 -Multi-Regler-Ausgang. 7
21.09. 14:35:18 -OK. Datenübertragung erfolgreich.
21.09. 14:35:18 |---------------- Stop kostal_plenticore.php ---------------
21.09. 14:35:18 -Verarbeitung von: '3.user.config.php' Regler: 22
21.09. 14:35:18 |---------------- Start kostal_meter.php --------------------
21.09. 14:35:18 -Kostal: 192.168.178.144 Port: 502 GeräteID: 01
21.09. 14:35:18 o -Hardware Version:
21.09. 14:35:18 * -Daten zur lokalen InfluxDB [ KOSTALKSEM_DB ] gesendet.
21.09. 14:35:18 -Multi-Regler-Ausgang. 7
21.09. 14:35:25 -OK. Datenübertragung erfolgreich.
21.09. 14:35:25 |---------------- Stop kostal_meter.php -------------------
21.09. 14:35:27 -Multi Regler Auslesen [Stop].
------------------------------------------------
14 kWp - 380 Watt Heckert
25 x Süd, 12 x Nord
- KOSTAL plenticore plus 10 G2
- KOSTAL plenticore plus 5.5 G1
(im Schwarm)
- KOSTAL KSEM

Sunny73
Beiträge: 11
Registriert: Di 5. Sep 2023, 10:36
Wohnort: 83xxx
Hat sich bedankt: 1 Mal
Danksagung erhalten: 1 Mal

Re: Plötzlich keine Verbrauchsdaten mehr - KOSTAL Plenticore 10

Beitrag von Sunny73 »

Neueste Info vom Kostal-Support:

Es gibt neue Updates. Die werden aber vom automatischen Update nicht erfasst!
Manuell downloaden, läuft gerade.

To be continued ...
------------------------------------------------
14 kWp - 380 Watt Heckert
25 x Süd, 12 x Nord
- KOSTAL plenticore plus 10 G2
- KOSTAL plenticore plus 5.5 G1
(im Schwarm)
- KOSTAL KSEM

Sunny73
Beiträge: 11
Registriert: Di 5. Sep 2023, 10:36
Wohnort: 83xxx
Hat sich bedankt: 1 Mal
Danksagung erhalten: 1 Mal

Re: Plötzlich keine Verbrauchsdaten mehr - KOSTAL Plenticore 10

Beitrag von Sunny73 »

Updates aufgespielt - keine Änderung.

Da ich im Moment keinen Speicher am Schwarm habe, hab ich jetzt im KSEM den RS485-Port A ausgeschaltet. Vielleicht hilft es ja.

...
------------------------------------------------
14 kWp - 380 Watt Heckert
25 x Süd, 12 x Nord
- KOSTAL plenticore plus 10 G2
- KOSTAL plenticore plus 5.5 G1
(im Schwarm)
- KOSTAL KSEM

Zurück zu „Fragen zu Reglern, Wallboxen und Wechselrichter“

Wer ist online?

Mitglieder in diesem Forum: 0 Mitglieder und 0 Gäste