GoodWe GW8K-ET

Allgemeine Informationen zum Nachbau und zum Forum.
PV-Monitorung / PV Überwachung

Moderator: Ulrich

jcol
Beiträge: 8
Registriert: Do 7. Apr 2022, 20:27

Re: GoodWe GW8K-ET

Beitrag von jcol »

Bei mir stimmen die Summen auch nicht, ich glaube das liegt aber an Problemen in den gelieferten Daten. Ich beobachte zum einen, dass auch nachts angeblich periodisch PV-Leistung erzeugt wird, der Verbrauch bricht zu diesen Zeiten dann ein. Das kann ja nicht stimmen, evtl. werden da vom WR Batterieladestöße falsch aufgezeichnet!? Das führt dann auch dazu, dass wir schon vor Sonnenaufgang angeblich Strom eingespeist haben laut Summen, das stimmt natürlich nicht und im Semsportal sieht das auch anders aus, evtl. werden da schon Datenkorrekturen vorgenommen. Bild.

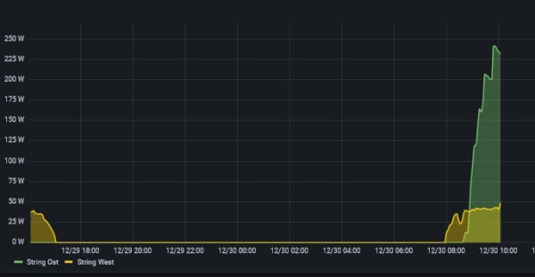
Das zweite Phänomen ist, dass von unseren beiden Stringst (Ost-West-Anlage) der östliche eine zu erwartende Kurve zeigt, der westlich hat ab Sonnenaufgang einen konstanten "Fußwert" von etwa 40W, auf den dann seine normale Kurve noch draufkommt. Auch hier vermute ich, dass vom WR irgendwelche anderen Werte dort hineingespiegelt werden, evtl. ist das der Eigenverbrauch des WR, wenn er nicht mehr im Standby ist, der dann irgendwo auf einem String als Erzeugung auftaucht. Bild.

Beobachtet das sonst noch jemand beim ET? Grüße, Jakob
Dateianhänge
2 Strings
2 Strings
PV generation nachts?
PV generation nachts?

gerald_z
Beiträge: 8
Registriert: Do 4. Aug 2022, 12:34

Re: GoodWe GW8K-ET

Beitrag von gerald_z »

Das Balkendiagramm für die Täglich erzeugte Energie stimmt bei mir nach wie vor nicht. Batterie habe ich nicht.

Was mir aufgefallen ist.
In der Sems App: Monatsgenierung: 48,30kWh
Produktion gesamt: 48,30kWh
Selbstnutzung: 43,30kWh
Verkauf: 11,70kWh

Selbstnutzung + Verkauf = 55kWh??
Produktion gesamt = 48,30kWh??

Wie sollte man das verstehen?
Die 11,70kWh stehen auch auf dem Stromzähler.

In der Solaranzeige steht: Leistungsdaten gesamt: Einspeisung: 55kWh
Pv Leistung: 48,30kWh

jcol
Beiträge: 8
Registriert: Do 7. Apr 2022, 20:27

Re: GoodWe GW8K-ET

Beitrag von jcol »

Ich glaube einige der vom ET gelieferten Daten sind einfach falsch. Mein erstes Experiment war, die Leistungen meiner beiden Strings zu addieren und als PV Leistung zu verwenden, statt der gelieferten PV Leistung. Das passt schon deutlich besser zu den Werten aus dem SEMS Portal. Ich arbeite mich da mal langsam durch. Evtl. sollte man mal probieren, für Einspeisung / Bezug usw. die Daten vom zum ET gehörenden Stromzähler zu verwenden.

kang
Beiträge: 13
Registriert: So 18. Dez 2022, 21:42
Wohnort: Wien
Danksagung erhalten: 1 Mal

Re: GoodWe GW8K-ET

Beitrag von kang »

Hallo MB1983K,
habe mir Deinen SetUp angeschaut und dazu eine Frage:
* Was ist das Teil am zweiten Bild (1. Bild GW8K-ET CommPort; 2. Bild ??; 3. Bild WINGONEER USB 2.0) und wozu dient dieses device
Danke für Dein Feedback

MB1983k
Beiträge: 65
Registriert: Mo 19. Sep 2022, 20:18
Hat sich bedankt: 6 Mal
Danksagung erhalten: 3 Mal

Re: GoodWe GW8K-ET

Beitrag von MB1983k »

Hallo,

ich vermute du meinst den Raspberry für die Solaranzeige?

lg, Michael

kang
Beiträge: 13
Registriert: So 18. Dez 2022, 21:42
Wohnort: Wien
Danksagung erhalten: 1 Mal

Re: GoodWe GW8K-ET

Beitrag von kang »

Hallo Michael (sorry für verspätete Antwort),
Denke nicht, daß das ein Raspberry ist, Bild mit dem Wortfragment "ENTAN" ...

MB1983k
Beiträge: 65
Registriert: Mo 19. Sep 2022, 20:18
Hat sich bedankt: 6 Mal
Danksagung erhalten: 3 Mal

Re: GoodWe GW8K-ET

Beitrag von MB1983k »

Auf dem weißen mit „entan“ liegt der Raspberry drauf… und das weiße mit dem Wortfragment ist nur eine in dem Moment Schachtel gelegen… es liegt dort nichts ungewöhnliches für die Solaranzeige 😬🙈

kang
Beiträge: 13
Registriert: So 18. Dez 2022, 21:42
Wohnort: Wien
Danksagung erhalten: 1 Mal

Re: GoodWe GW8K-ET

Beitrag von kang »

Danke für die schnelle Rückantwort (und sorry für meine Verspätung)

Was anderes:
Habe erfolgreich meinen GW10K-ET mit der Solaranzeige verbunden, beim Check der erhaltenen Daten ist mir aufgefallen, daß
  • der Datenpunkt „Verbrauch“ vom measurement „AC“ nur 1/10 des echten Werts darstellt
natürlich könnt‘ ich den Wert einfach mit 10 multiplizieren, aber ich wollte das systemisch richtig hinbekommen - irgendwelche Tips wie man das angehen muß?
Danke für jedes Feedback
Grüße aus einen frühlingshaft warmen, aber grauen Wien

Benutzeravatar
Ulrich
Administrator
Beiträge: 6607
Registriert: Sa 7. Nov 2015, 10:33
Wohnort: Essen
Hat sich bedankt: 163 Mal
Danksagung erhalten: 917 Mal

Re: GoodWe GW8K-ET

Beitrag von Ulrich »

Bitte solche Fehler an "fehlermeldung@solaranzeige.de" melden. Fehler bitte möglichst genau beschreiben.
-----------------------------------------------------
Ulrich . . . . . . . . [ Admin ]

MB1983k
Beiträge: 65
Registriert: Mo 19. Sep 2022, 20:18
Hat sich bedankt: 6 Mal
Danksagung erhalten: 3 Mal

Re: GoodWe GW8K-ET

Beitrag von MB1983k »

Ich habe das hier gezeigte bei meinen Eltern eingerichtet und kann sagen, dass der Großteil der Daten merkwürdige Werte zeigt…

Es funktioniert nur die Tagesleistung der PV, die aktuelle PV Leistung und aktueller Zukauf/Verkauf (was aber ein Wert ist, der entweder positiv oder negativ ist).

Zurück zu „Allgemeines“

Wer ist online?

Mitglieder in diesem Forum: 0 Mitglieder und 4 Gäste