Tibber und VZLogger
Moderator: Ulrich
- mdkeil
- Beiträge: 437
- Registriert: So 12. Sep 2021, 20:40
- Hat sich bedankt: 13 Mal
- Danksagung erhalten: 25 Mal
Re: Tibber und VZLogger
Ich brauche die Werte aber in maximaler Geschwindigkeit und das ist bei vzlogger knapp jede Sekunde.. und die Daten benötige ich immer, also wenn Inet Probleme macht oder die Tibber Server dann habe ich den Salat..
IBN: 07/2021
Fronius Symo : 13.2kWp S 45° + 3.96 kWp S 15°
Fronius Primo : 2.97 kWp N 15°
Speicher: 14,3 kWh LiFePO4 (EEL) + Seplos BMS @ Victron MP-II 48/5000
Wallbox: 11kW echarge Hardy Barth Cpμ2 Pro
######
Tibber-Invite (100% Öko-Strom + 50€ Bonus)
Fronius Symo : 13.2kWp S 45° + 3.96 kWp S 15°
Fronius Primo : 2.97 kWp N 15°
Speicher: 14,3 kWh LiFePO4 (EEL) + Seplos BMS @ Victron MP-II 48/5000
Wallbox: 11kW echarge Hardy Barth Cpμ2 Pro
######
Tibber-Invite (100% Öko-Strom + 50€ Bonus)
-
Kaluschke
- Beiträge: 96
- Registriert: Fr 1. Jan 2021, 10:11
- Hat sich bedankt: 21 Mal
- Danksagung erhalten: 6 Mal
Re: Tibber und VZLogger
Sodala,
Ich habe heute den Tibber Pulse installiert.. hat erstmal den Stromzähler neu programmiert bzw hat lange gebraucht bis der Stromzähler wieder normal lief.. also der Pulse schreibt auch in den Stromzähler..
Zur Installation also den Pulse direkt drauf..
dann Lief es über die Tibber App recht gut..
da gerade keine ZEit zum zurechtlöten gefunden, wieder den IR-Lesekopf drauf --> mist bringt keinerlei Daten...
Hatte schon Angst, daß der Pulse irgendwas wegcodiert hat..
Nach 10 minuten klappte es wieder mit VzLogger und Solaranzeige..Uff Glück gehabt...
jetzt dann das Splitten des Signals..
Mein IR-Kopf ist ja etwas anders, siehe oben..
Die Frage ist natürlich, ob der Pulse auch noch immer mal was sendet zum Stromzähler, sowas wie einen Sicherheitstoken oder so..
Ich habe heute den Tibber Pulse installiert.. hat erstmal den Stromzähler neu programmiert bzw hat lange gebraucht bis der Stromzähler wieder normal lief.. also der Pulse schreibt auch in den Stromzähler..
Zur Installation also den Pulse direkt drauf..
dann Lief es über die Tibber App recht gut..
da gerade keine ZEit zum zurechtlöten gefunden, wieder den IR-Lesekopf drauf --> mist bringt keinerlei Daten...
Hatte schon Angst, daß der Pulse irgendwas wegcodiert hat..
Nach 10 minuten klappte es wieder mit VzLogger und Solaranzeige..Uff Glück gehabt...
jetzt dann das Splitten des Signals..
Mein IR-Kopf ist ja etwas anders, siehe oben..
Die Frage ist natürlich, ob der Pulse auch noch immer mal was sendet zum Stromzähler, sowas wie einen Sicherheitstoken oder so..
Solaranzeige mit SMA, GoeCharger und Tibber
Tibber-Einladungslink, 100% nachhaltiger Strom + 50€ Prämie für dich https://invite.tibber.com/ycynl893
Tibber-Einladungslink, 100% nachhaltiger Strom + 50€ Prämie für dich https://invite.tibber.com/ycynl893
-
Kaluschke
- Beiträge: 96
- Registriert: Fr 1. Jan 2021, 10:11
- Hat sich bedankt: 21 Mal
- Danksagung erhalten: 6 Mal
Re: Tibber und VZLogger
Ich habe versucht den 2. IR-Kopf an den 2. zu löten..
Der 2. hat auch so geblinkt wie die IR-Schnittstelle des Zählers..
Leider hat der Pulse es nicht akzeptiert...
Der Weidmann USB-IR-Kopf ist schon etwas kompliziert aufgebaut... Ohne Schaltplan schon schwer...Multilayer Platine..
Ok habe ich mir gedacht..
Mir reichen auch die Daten von Tibber etwas verzögert...
Via der Api kann man es gut auslesen, mit den Stundenpreisen geht es auch gut.
Leider sind die Live Daten nicht so erreichbar.
Via des API WEbbrowser geht es, aber leider "noch" nicht via Grafana.
Gibt da so einige Ungereimtheiten wg der verschachtelten Abfragen..
Ich werde mal Tibber Anschreiben... Oder es hat schon jemand eine API Abfrage für Tibber parat?
bräuchte Diese Daten
{
viewer{
homes{
subscription{
liveMeasurement(homeId:"XXXXXXXXXXXXXXXX"){
timestamp
power
lastMeterConsumption
lastMeterProduction
accumulatedConsumption
accumulatedProduction
accumulatedCost
currency
averagePower
maxPower
}
}
}}
Erstmal in Grafana, gerne auch in die Influx geschrieben.
API Beschreibung:
https://developer.tibber.com/docs/overview
nach etwas einlesen, braucht man für die "wichtigen Daten" ein Grafana Plugin, was Streaming fähig ist..
Der 2. hat auch so geblinkt wie die IR-Schnittstelle des Zählers..
Leider hat der Pulse es nicht akzeptiert...
Der Weidmann USB-IR-Kopf ist schon etwas kompliziert aufgebaut... Ohne Schaltplan schon schwer...Multilayer Platine..
Ok habe ich mir gedacht..
Mir reichen auch die Daten von Tibber etwas verzögert...
Via der Api kann man es gut auslesen, mit den Stundenpreisen geht es auch gut.
Leider sind die Live Daten nicht so erreichbar.
Via des API WEbbrowser geht es, aber leider "noch" nicht via Grafana.
Gibt da so einige Ungereimtheiten wg der verschachtelten Abfragen..
Ich werde mal Tibber Anschreiben... Oder es hat schon jemand eine API Abfrage für Tibber parat?
bräuchte Diese Daten
{
viewer{
homes{
subscription{
liveMeasurement(homeId:"XXXXXXXXXXXXXXXX"){
timestamp
power
lastMeterConsumption
lastMeterProduction
accumulatedConsumption
accumulatedProduction
accumulatedCost
currency
averagePower
maxPower
}
}
}}
Erstmal in Grafana, gerne auch in die Influx geschrieben.
API Beschreibung:
https://developer.tibber.com/docs/overview
nach etwas einlesen, braucht man für die "wichtigen Daten" ein Grafana Plugin, was Streaming fähig ist..
Solaranzeige mit SMA, GoeCharger und Tibber
Tibber-Einladungslink, 100% nachhaltiger Strom + 50€ Prämie für dich https://invite.tibber.com/ycynl893
Tibber-Einladungslink, 100% nachhaltiger Strom + 50€ Prämie für dich https://invite.tibber.com/ycynl893
Re: Tibber und VZLogger
Hallo zusammen,
ich stehe gerade vor dem selben Problem und habe 2 Lösungen.
Zum einen habe ich ein Tool geschrieben, um den Pulse direkt auszulesen: https://github.com/micw/tibber-pulse-reader
Da ich selbst aber lieber mit einem unmodifizierten Pulse arbeiten will und auch so davon unabhängig die Daten auslesen möchte, bin ich dabei, eine passende Schaltung zu entwickeln.
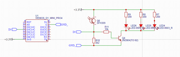
Die folgende läuft hier schon als Prototyp. Am ESP8266 kommen die SML-Daten vom Zähler an, die LED blinkt im Gleichtakt zur IR-Diode des Zählers.
Leider ist mein Pulse seit dem letzten Update kaputt, sobald der neue da ist, teste ich mit einer IR-Diode, dass er die geklonten Daten korrekt "sieht"
Wen Interesse besteht, entwerfe ich noch eine Platine dazu, wo man 1-3 zusätzliche Leseköpfe und einen ESP8266 anschließen kann.
Der ESP ist optional, man kann die Schaltung auch zum reinen Klonen des Signals verwenden.
ich stehe gerade vor dem selben Problem und habe 2 Lösungen.
Zum einen habe ich ein Tool geschrieben, um den Pulse direkt auszulesen: https://github.com/micw/tibber-pulse-reader
Da ich selbst aber lieber mit einem unmodifizierten Pulse arbeiten will und auch so davon unabhängig die Daten auslesen möchte, bin ich dabei, eine passende Schaltung zu entwickeln.
Die folgende läuft hier schon als Prototyp. Am ESP8266 kommen die SML-Daten vom Zähler an, die LED blinkt im Gleichtakt zur IR-Diode des Zählers.
Leider ist mein Pulse seit dem letzten Update kaputt, sobald der neue da ist, teste ich mit einer IR-Diode, dass er die geklonten Daten korrekt "sieht"
Wen Interesse besteht, entwerfe ich noch eine Platine dazu, wo man 1-3 zusätzliche Leseköpfe und einen ESP8266 anschließen kann.
Der ESP ist optional, man kann die Schaltung auch zum reinen Klonen des Signals verwenden.
Re: Tibber und VZLogger
Update: Ich habe dazu ein kleines Projekt gestartet: https://github.com/evcc-io/evcc/discussions/7070
-
Kaluschke
- Beiträge: 96
- Registriert: Fr 1. Jan 2021, 10:11
- Hat sich bedankt: 21 Mal
- Danksagung erhalten: 6 Mal
Re: Tibber und VZLogger
JA das hört sich ja sehr gut an.. 
Ich habe nun es via diesem Skript hinbekommen.
https://forum.iobroker.net/topic/63092/ ... ed-abholen
schreibt direkt in die InfluxeDB und kann die Daten auch wieder gut auslesen..
Natürlich die HW-Lösung würde ich auch fast noch favorisieren..
Ich habe nun es via diesem Skript hinbekommen.
https://forum.iobroker.net/topic/63092/ ... ed-abholen
schreibt direkt in die InfluxeDB und kann die Daten auch wieder gut auslesen..
Natürlich die HW-Lösung würde ich auch fast noch favorisieren..
Solaranzeige mit SMA, GoeCharger und Tibber
Tibber-Einladungslink, 100% nachhaltiger Strom + 50€ Prämie für dich https://invite.tibber.com/ycynl893
Tibber-Einladungslink, 100% nachhaltiger Strom + 50€ Prämie für dich https://invite.tibber.com/ycynl893
- mdkeil
- Beiträge: 437
- Registriert: So 12. Sep 2021, 20:40
- Hat sich bedankt: 13 Mal
- Danksagung erhalten: 25 Mal
Re: Tibber und VZLogger
kurzes Update: Mein Aufbau hat funktioniert.. musste natürlich den zweiten Kopf nochmal zerlegen, um den Magneten umzudrehen..dabei sind natürlich zwei Kabel abgegangen, die ich wieder anlöten müsste.. länger hat es aber gedauert den Pulse so zu positionieren, dass er auch dauerhaft Daten ausliest..
IBN: 07/2021
Fronius Symo : 13.2kWp S 45° + 3.96 kWp S 15°
Fronius Primo : 2.97 kWp N 15°
Speicher: 14,3 kWh LiFePO4 (EEL) + Seplos BMS @ Victron MP-II 48/5000
Wallbox: 11kW echarge Hardy Barth Cpμ2 Pro
######
Tibber-Invite (100% Öko-Strom + 50€ Bonus)
Fronius Symo : 13.2kWp S 45° + 3.96 kWp S 15°
Fronius Primo : 2.97 kWp N 15°
Speicher: 14,3 kWh LiFePO4 (EEL) + Seplos BMS @ Victron MP-II 48/5000
Wallbox: 11kW echarge Hardy Barth Cpμ2 Pro
######
Tibber-Invite (100% Öko-Strom + 50€ Bonus)
- mdkeil
- Beiträge: 437
- Registriert: So 12. Sep 2021, 20:40
- Hat sich bedankt: 13 Mal
- Danksagung erhalten: 25 Mal
Re: Tibber und VZLogger
So richtig sauber scheint das Signal am zweiten Kopf nicht zu sein (warum kann ich nicht nachvollziehen) und es ist relativ schwierig mit dem Pulse eine korrekte Position zu finden, wo Daten gelesen werden.. für einen gewissen Zeitraum laufen dann auch die Daten alle 3-12s in der Tibber App ein.. dann wird da Intervall immer länger bis gar nichts mehr kommt.. wenn ich direkt mit den Pulse an den Zähler gehe, scheint es besser zu laufen.
IBN: 07/2021
Fronius Symo : 13.2kWp S 45° + 3.96 kWp S 15°
Fronius Primo : 2.97 kWp N 15°
Speicher: 14,3 kWh LiFePO4 (EEL) + Seplos BMS @ Victron MP-II 48/5000
Wallbox: 11kW echarge Hardy Barth Cpμ2 Pro
######
Tibber-Invite (100% Öko-Strom + 50€ Bonus)
Fronius Symo : 13.2kWp S 45° + 3.96 kWp S 15°
Fronius Primo : 2.97 kWp N 15°
Speicher: 14,3 kWh LiFePO4 (EEL) + Seplos BMS @ Victron MP-II 48/5000
Wallbox: 11kW echarge Hardy Barth Cpμ2 Pro
######
Tibber-Invite (100% Öko-Strom + 50€ Bonus)
- mdkeil
- Beiträge: 437
- Registriert: So 12. Sep 2021, 20:40
- Hat sich bedankt: 13 Mal
- Danksagung erhalten: 25 Mal
Re: Tibber und VZLogger
Kurzes Update.. nachdem ich den Abstand zwischen Pulse und dem Hichi-IR-Kopf vergrößert habe, laufen die Daten nun problemlos ein.. das Positionieren war auch deutlich einfacher.
IBN: 07/2021
Fronius Symo : 13.2kWp S 45° + 3.96 kWp S 15°
Fronius Primo : 2.97 kWp N 15°
Speicher: 14,3 kWh LiFePO4 (EEL) + Seplos BMS @ Victron MP-II 48/5000
Wallbox: 11kW echarge Hardy Barth Cpμ2 Pro
######
Tibber-Invite (100% Öko-Strom + 50€ Bonus)
Fronius Symo : 13.2kWp S 45° + 3.96 kWp S 15°
Fronius Primo : 2.97 kWp N 15°
Speicher: 14,3 kWh LiFePO4 (EEL) + Seplos BMS @ Victron MP-II 48/5000
Wallbox: 11kW echarge Hardy Barth Cpμ2 Pro
######
Tibber-Invite (100% Öko-Strom + 50€ Bonus)
-
TeamO
- Beiträge: 1267
- Registriert: Mo 22. Jun 2020, 08:58
- Wohnort: Ulm / Neu-Ulm
- Hat sich bedankt: 25 Mal
- Danksagung erhalten: 212 Mal
Re: Tibber und VZLogger
Hat es bei Dir jetzt funktioniert?
Ich habe testweise einen TTL-Kopf an einen USB-Kopf gelötet. Wenn ich mit hterm den Aufbau teste werden die Daten korrekt übertragen.
Wenn ich aber den USB-Kopf an meinem Zähler befestige und mit einem weiteren USB-Kopf die Daten vom TTL-Kopf auslese, werden immer andere Daten ausgegeben. Abstand etc habe ich auch schon mit Unterlegscheiben vergrößert.
Hichi kann sich das Problem mit den unterschiedlichen Daten auch nicht erklären.
Hättest Du hier noch eine Idee?
Gruß Timo
Auflistung Geräte/Dashboards/Anschlussart
Datenbankfelder der einzelnen Geräte
GANZ WICHTIG: Überblick der vorhandenen Anleitungen
Fertige Komplett-Systeme gibt es hier anfragen[AT]bauer-timo[.]de
Tibber Invite (100% Öko-Strom + 50€ Bonus)
Auflistung Geräte/Dashboards/Anschlussart
Datenbankfelder der einzelnen Geräte
GANZ WICHTIG: Überblick der vorhandenen Anleitungen
Fertige Komplett-Systeme gibt es hier anfragen[AT]bauer-timo[.]de
Tibber Invite (100% Öko-Strom + 50€ Bonus)
Wer ist online?
Mitglieder in diesem Forum: 0 Mitglieder und 2 Gäste