Das kann ich dir leider auch nicht sagen, da ich das Gerät nicht habe und nicht kenne. Bei so etwas bin ich immer auf die Mithilfe von Mitgliedern angewiesen, die die Geräte haben und / oder kennen.TheBurtons hat geschrieben: ↑Mi 31. Jan 2024, 22:42Dafür jetzt andere Frage, vielleicht auch @Ulrich :
Wo finde ich eine Beschreibung der Growatt Daten in der influx DB? Quasi, welche Daten bedeuten was? Manche Felder sind zwar selbsterklärend, viele aber auch nicht.
Bin zB auf der Suche nach Netzbezug, Verbrauch etc., das muss doch bestimmt schon mal jemand irgendwo aufgeschrieben haben.
Datenaussetzer - Growatt SPH
Moderator: Ulrich
Online
- Ulrich
- Administrator
- Beiträge: 5677
- Registriert: Sa 7. Nov 2015, 10:33
- Wohnort: Essen
- Hat sich bedankt: 165 Mal
- Danksagung erhalten: 835 Mal
Re: Datenaussetzer - Growatt SPH
-----------------------------------------------------
Ulrich . . . . . . . . [ Admin ]
Ulrich . . . . . . . . [ Admin ]
-
TheBurtons
- Beiträge: 15
- Registriert: Di 23. Jan 2024, 14:45
- Hat sich bedankt: 3 Mal
Re: Datenaussetzer - Growatt SPH
ALso vielleicht müsste man sich damit nochmal beschäftigen, Offenbar sind auch manche Felder falsch belabelt?
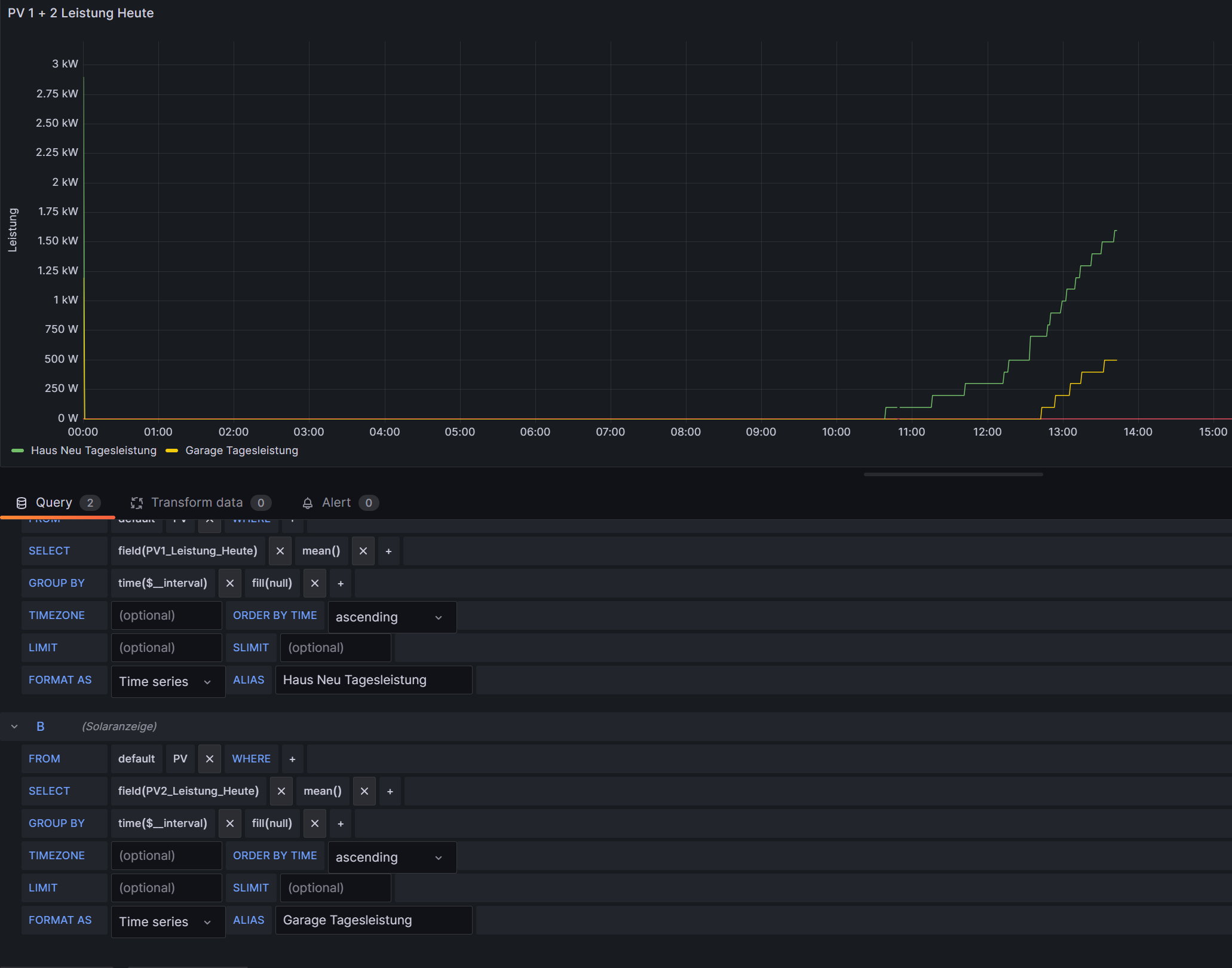
Beide Strings liefern bei mir nämlich über den Tagesverlauf fast identische Leistung, aber laufen in der Tagessumme um ein Vielfaches auseinander:
Beide Strings liefern bei mir nämlich über den Tagesverlauf fast identische Leistung, aber laufen in der Tagessumme um ein Vielfaches auseinander:
-
andreas_n
- Beiträge: 1705
- Registriert: Do 25. Jun 2020, 13:40
- Hat sich bedankt: 14 Mal
- Danksagung erhalten: 99 Mal
Re: Datenaussetzer - Growatt SPH
Was hängt denn da überhaupt an kWp an den Strings dran?
So "treppig" wie deine Kurven da sind, hab ich ganz anderen Verdacht....der SPH kommt vmtl nicht ausm Kraut, entweder weil zu wenig Input oder wandernder Schlagschatten...die Growatt haben ja kein MPP Scan drin
So "treppig" wie deine Kurven da sind, hab ich ganz anderen Verdacht....der SPH kommt vmtl nicht ausm Kraut, entweder weil zu wenig Input oder wandernder Schlagschatten...die Growatt haben ja kein MPP Scan drin
SMA Tripower 8/Growatt MIN 3000 TL-XE/1500S/SPH 4600,4 ARK LV,10kWh
ELWA DC WW Puffer m. 300L/Gesamt PV Leistung 20,5kWp gesteuert mit Pi4 und Pi5
hier stehen alle Geräte>> viewtopic.php?f=13&t=1069
ELWA DC WW Puffer m. 300L/Gesamt PV Leistung 20,5kWp gesteuert mit Pi4 und Pi5
hier stehen alle Geräte>> viewtopic.php?f=13&t=1069
-
TheBurtons
- Beiträge: 15
- Registriert: Di 23. Jan 2024, 14:45
- Hat sich bedankt: 3 Mal
Re: Datenaussetzer - Growatt SPH
Jeweils 5kWp, aber stör dich nicht am Graphen, ich bin noob und vielleicht hab ich da in grafana einfach die falsche Kurvenvisualisierung erwischt 
Bezüglich der Datenfelder mache ich mal ein anderes Topic auf.
Bezüglich der Datenfelder mache ich mal ein anderes Topic auf.
Wer ist online?
Mitglieder in diesem Forum: 0 Mitglieder und 2 Gäste