*******Die Schwarzesolaranzeige*******

Wer ein Projekt betreibt, bitte hier einstellen. Ist es ein sehr interessantes Projekt, bekommt derjenige ein eigenes Unterforum.

Moderator: Ulrich

Benutzeravatar
Schwarzermann
Beiträge: 464
Registriert: Sa 9. Okt 2021, 11:16
Wohnort: 87733
Hat sich bedankt: 11 Mal
Danksagung erhalten: 19 Mal

Re: *******Die Schwarzesolaranzeige*******

Beitrag von Schwarzermann »

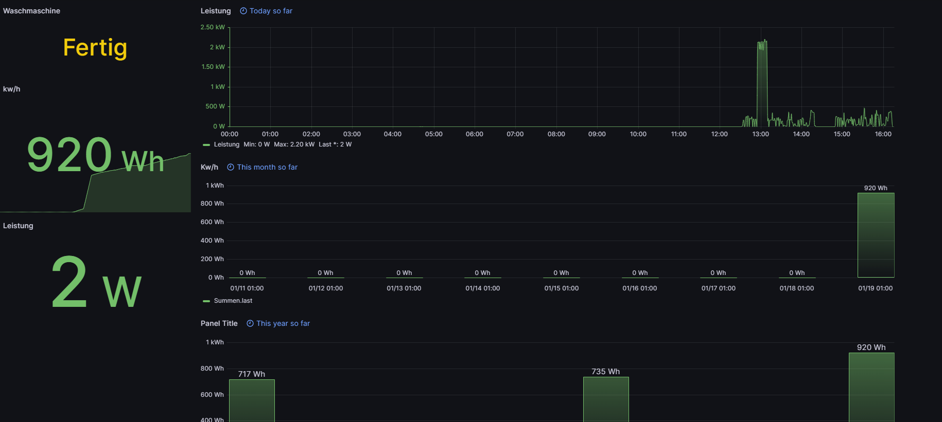
Waschmschine 60° und 40°.png
So sehen bei mir 2 Waschmaschinenladungen aus was sie an Srom brauchen wenn mit Heißwasser die Waschmaschine versorgt wird.
Als erste eine 60° Wäsche die satte 735Wh verbraucht hat , danach eine 40° Wäsche da hat die Waschmaschine nicht mal 200Wh verbraucht das ganze wurde mit einer Dlock Wlan Steckdose gemessen.
Die Waschmaschine bekommt maximal 60° Warmes Wasser , was sehr gut zu erkennen ist was es aus macht wenn mehrere Wäschen hinteeinander gewaschen werden dann muss die Wama nicht mehr Heizen vor allem beim Wechsel von 60° auf 40° Wäsche und die Wäsche trocknet Schneller da sie Warm nachgespült wird und soit Warm raus kommt.

Waschmashine ist eine Gorjenie .
Waschmaschine-1737300240358.json
(17.66 KiB) 271-mal heruntergeladen
Das wäre das Dashboard dazu, ich möchte noch einen Temperatursensor dazu machen um auch mal die Wirkliche Temperatur der Wama zu ermitteln.
Der mit sympatischen Vollmeise
viewtopic.php?p=10570#p10570 USB Zuweisungen.
viewtopic.php?p=41308#p41308 Shelly in Grafana schalten
viewtopic.php?p=32232#p32232

Benutzeravatar
Schwarzermann
Beiträge: 464
Registriert: Sa 9. Okt 2021, 11:16
Wohnort: 87733
Hat sich bedankt: 11 Mal
Danksagung erhalten: 19 Mal

Re: *******Die Schwarzesolaranzeige*******

Beitrag von Schwarzermann »

Wasserbett-1754545031647.json
(15.74 KiB) 238-mal heruntergeladen
Screenshot 2025-08-07 073753.png
es gibt mal wieder Neuerungen ein Wasserbett Dashboard, und ausgelesen wird mit einem Shelly 1 pm plus mit Addon und 2 Temperatursensoren.

Warum das ganze? Es kommt immer wieder mal vor das so ne Heizung defekt geht, was man dann nur schleichend merkt.
Was ich jetzt schon raus Lesen kann man sieht auch an den Temperaturschwankungen wie und wann man sich im Bett bewegt.

Auch werde ich mir hier meie Heizmatte mal etwas genauer anschauen da diese 240 W haben wie diese gesteurt werden ob diese nur Stumpf ein und aus können oder mehrere Heizstufn haben den einen Temperatursensor haben sie ja die Frage ist ob man diesen nutzen könnte, somit könnte mein ein Wasserbett auch Smart machen und zum Schluss mit Sprache steuern bzw abfragen.
Der mit sympatischen Vollmeise
viewtopic.php?p=10570#p10570 USB Zuweisungen.
viewtopic.php?p=41308#p41308 Shelly in Grafana schalten
viewtopic.php?p=32232#p32232

Benutzeravatar
Schwarzermann
Beiträge: 464
Registriert: Sa 9. Okt 2021, 11:16
Wohnort: 87733
Hat sich bedankt: 11 Mal
Danksagung erhalten: 19 Mal

Re: *******Die Schwarzesolaranzeige*******

Beitrag von Schwarzermann »

IMG_20250820_140325.jpg
So heute ist eine kleine Lieferung angekommen was auch dem entsprechend Atbeit bedeutet.

alleine alle schonmmal zu konfigurieren in der Exelliste einzupglegen und auch zu beschriften welcge ip und wo sie hin gehören.
Und dann auch in der Solaranzeige Schaltbar machen bze die Autmatik anzupassen.
Der mit sympatischen Vollmeise
viewtopic.php?p=10570#p10570 USB Zuweisungen.
viewtopic.php?p=41308#p41308 Shelly in Grafana schalten
viewtopic.php?p=32232#p32232

Benutzeravatar
Schwarzermann
Beiträge: 464
Registriert: Sa 9. Okt 2021, 11:16
Wohnort: 87733
Hat sich bedankt: 11 Mal
Danksagung erhalten: 19 Mal

Re: *******Die Schwarzesolaranzeige*******

Beitrag von Schwarzermann »

Mal wieder ein Update es halt sich viel getan mittlerweile, Seit 3 Tagen ist ein neuer Akku noch zusätzlich eingezogen Natürlich Marke eigenbau mit einem JBD BMS da sich noch hier liegen hatte, geworden sind es 32 EVE Zellen MB31 mit 333AH dieser wurde nun als 2P 16s Verschaltet
WhatsApp Image 2025-11-06 at 14.30.47.jpeg
Hier sieht man unten den neuen Akku oben den ersten der in der Blauen Kiste war,
WhatsApp Image 2025-11-06 at 14.30.48.jpeg
das ist mein Zweiter Akku wieviel hab ich nun 1 x 280 ah einmal 300ah und nun einmal 666ah somit komme ich auf 1240AH bei 55,2 V was Nach gewissen Rechen Regeln nen Dicken Akku von 68,448 kwh ergibt Brutto was Netto bei (80% Nutzung 54,758kw/h sind .
Screenshot 2025-11-06 162314.png
Aktull Lese ich an der Solaranzeige 16 Geräte aus + eine Wetterstation die mit Python Skript läuft und meine Wasserenthärtungsanlage die ebenfalls mit einem Python Skript ausgelesen wird.

Das ganze passiert wie ihr sehen könnt in 40-42 Sekunden also Platz hab ich noch den brauch ich auch noch den wenn alles klappt kommt demnächst noch ein Deye Hybrid dazu 15 oder 18 kw weis ich aber noch nicht genau.

Nun werden sich einige Fragen warum soviel Akku naja die Wärmepumpe nimmt sich Ordentlich was und aktuell schaffe ich es immer gerade so den Bedarf zudecken aber das ändert sich nun den ich habe nochmals 17 PV module mit 435 W die als Zaun OST West (Bifazial 9x) und als 8x Zaun Süd Ausrichtung keine Bifazial Module im 75 Grad winkel instaliert werden und da sich abzeichnet das auch noch ein E Auto kommt kann der Akku nie gross genug sein.
Der mit sympatischen Vollmeise
viewtopic.php?p=10570#p10570 USB Zuweisungen.
viewtopic.php?p=41308#p41308 Shelly in Grafana schalten
viewtopic.php?p=32232#p32232

andreas_n
Beiträge: 1687
Registriert: Do 25. Jun 2020, 13:40
Hat sich bedankt: 15 Mal
Danksagung erhalten: 101 Mal

Re: *******Die Schwarzesolaranzeige*******

Beitrag von andreas_n »

Netter Batteriepack...heute wars hier so trübe, ich hätte grad drei Mignonzellen aufblasen können :lol:

Benutzeravatar
Schwarzermann
Beiträge: 464
Registriert: Sa 9. Okt 2021, 11:16
Wohnort: 87733
Hat sich bedankt: 11 Mal
Danksagung erhalten: 19 Mal

Re: *******Die Schwarzesolaranzeige*******

Beitrag von Schwarzermann »

Ne ne ich konnte fleisig 32 kw Ernten und in den Akku verschieben die Wärmepumpe hat aber das meiste davon wieder in Wärme umgewandelt
Screenshot 2025-11-07 192926.png
Aber der Akku ist nun schon heftig ich kann mittlerweile alles was ich Produziere auch rein laden klar es gibt verluste aber mei irgendwas ist halt immer, ab Morgen bau ich weitere PV Module auf mir fehen da aktuell ein paar KW und ich hab noch Platz am Zaun bzw einen freien Steckplatz m WR.
Der mit sympatischen Vollmeise
viewtopic.php?p=10570#p10570 USB Zuweisungen.
viewtopic.php?p=41308#p41308 Shelly in Grafana schalten
viewtopic.php?p=32232#p32232

andreas_n
Beiträge: 1687
Registriert: Do 25. Jun 2020, 13:40
Hat sich bedankt: 15 Mal
Danksagung erhalten: 101 Mal

Re: *******Die Schwarzesolaranzeige*******

Beitrag von andreas_n »

Screenshot 2025-11-07 at 19-37-05 fu26sol - Starred - Grafana.png
grob 0.4kWh wurden in Akku geladen und 0.06kWh an Elektronen wollten unbedingt auf die Strasse :lol:

Ertrag also heute 4kWh, von deinen 32 kann ich hier nur träumen in Mittelfranken...

bei deinen Batt Packs würd ich nochn Deckel auflegen damit da ja keine Werkzeuge reinfallen :thumbup:

Benutzeravatar
Schwarzermann
Beiträge: 464
Registriert: Sa 9. Okt 2021, 11:16
Wohnort: 87733
Hat sich bedankt: 11 Mal
Danksagung erhalten: 19 Mal

Re: *******Die Schwarzesolaranzeige*******

Beitrag von Schwarzermann »

Ja Plexiglas bzw Makrolon scheiben sind bestellt und kommen endlich, bis jetzt hatte ich auf einem immer ne Holzplatte , ja da darf nix drauf fallen das schmilzt sonst weg, was mich am meisten ärgert ich ha in einem von dem 300AH pack also den 2 ten eine zele dabei die macht mir etwas Sorgen die haut mir immer wieder ab und fängt sich dann wieder das JBD BMS ist da gnadenlos und schaltet halt dann weg was aber auch keine lösung ist sie hat so nen top wert auch der innen wiederstand passt weis der geier was die hat ich werd mal mir ne andere besorgen und die zelle tauschen.
Ja Mittelfranken meine frau ist gerade in der alten heimat Oberfranken bzw bei ihrer Schwester in Zeil am Main.

Aktuell ham wir dicke Nebelsuppe keine 50 Meter sicht und die WP rotzt auch vor sich hin aber die Bude ist Warm.
Der mit sympatischen Vollmeise
viewtopic.php?p=10570#p10570 USB Zuweisungen.
viewtopic.php?p=41308#p41308 Shelly in Grafana schalten
viewtopic.php?p=32232#p32232

Benutzeravatar
Schwarzermann
Beiträge: 464
Registriert: Sa 9. Okt 2021, 11:16
Wohnort: 87733
Hat sich bedankt: 11 Mal
Danksagung erhalten: 19 Mal

Re: *******Die Schwarzesolaranzeige*******

Beitrag von Schwarzermann »

So ziemlich genau 2 Jahre ist es her das ich klein mit der Solaranzeige angefangen habe, es ist vieles gewachsen , es gab doch ein paar Phasen wo ich alles an die Wand klatschen wollte tja und nun gibt es ein komplett neu aufgesetztes System.
Version 6.1.6 Bookworm wird es, aber auf alt bewährter Technik Pi 4 mit 8 GB ram und einer 64 gb ssd M2 Festplatte hinzu kommen aus Chinesium 2 7 port USB hab, die mit eignener Stromversorgng glänzen und unter dem Pi geschraubt werden wichtig war mir hier das die anschlüsse linear ausgeführt sind
Screenshot 2025-12-06 132035.png
so sehen die aus.

Als DSD TECH SH-U14 USB-zu-RS485-Kabel Eingebauter FTDI-Chip mit Anschlussplatine 1,8 m / 5,9 ft nehme ich diese von Amazonien
Screenshot 2025-12-06 132551.png
die haben sich bei mir bewährt und sie haben LED mit Status anzeige so ist auch optisch zusehen ob alles so läuft wie es laufen soll( ich steh auf solch einen scheiß) preislich kostet zwar einer 24€ aber das ist es mir wert vo 1 jahr haben die noch 14 € gekostet.

Das Stück USB HUB kostet 18,33 € und wird mittels usb C Kabel angebunden Stromversorgung ist mit klinkenbuchse 12 v da ich hier eh noch einen 12 V Lüfterverbauen muss wegen der Kühlung passt das ganz gut somit bleibt der PI mit seiner eigenen Stromversorgung unangetastet, dazu gibt es ein neues CAD Konstruiertes gehäuse ds ich mir Drucken lasse.
Der mit sympatischen Vollmeise
viewtopic.php?p=10570#p10570 USB Zuweisungen.
viewtopic.php?p=41308#p41308 Shelly in Grafana schalten
viewtopic.php?p=32232#p32232

Benutzeravatar
Schwarzermann
Beiträge: 464
Registriert: Sa 9. Okt 2021, 11:16
Wohnort: 87733
Hat sich bedankt: 11 Mal
Danksagung erhalten: 19 Mal

Re: *******Die Schwarzesolaranzeige*******

Beitrag von Schwarzermann »

Es gibt ml wieder ein paar neuerungen ich habe es geschafft einen Engelmann Sensorstar U mit einem Hitchi Lesekopf auszulesen die Daten sind einfach und doch noch recht mit großer zeitspanne zum auslesen aber es funktioniert
wmz1 jogi.png
das wäre maimal möglich.
Screenshot 2026-03-09 162027.png
Screenshot 2026-03-09 162027.png (42.11 KiB) 562 mal betrachtet

Code: Alles auswählen

>D
wkup=1

>B
;setup sensor
->sensor53 d0
->sensor53 r

>S
; this device is powered by battery
; frequent requests will lead to blocking and reduces lifetime
; starting sequence:
;- press button on device once
;- restart Tasmota with script activated (you have 5 minutes to do this)
;- after 30s data is retrieved and logged (including SYSLOG depending on Tasmota log config)
;- now every 45min a new request is done, updated in WebUI (and transferred by MQTT every TPER period); polling period needs to be less 60min to avoid sleep mode of device!

if ((upsecs==1) or (upsecs%2700==0)) {
    print read meter
    =#readmeter
}

if upsecs==30 {
    ->sensor53 d1
    print read meter (dump)
    =#readmeter
}

if upsecs==60 {
    ; disable dump
    ->sensor53 d0
}


>M 1
+1,3,rE1,0,2400,WAERME,1
1,=so3,32

1,0406u32s@1000,Total Energy,kWh,w_total,3
1,0413u32s@1000,Total volume,m³,v_total,3
1,042bu32s@1,Current power,W,p_act,0
1,043bu32s@1000,Current flow,l/h,f_akt,3
1,025buuUU@1,Flow temp,°C,t_flow,2
1,025fuuUU@1,Return temp,°C,t_return,2
1,0261ssSS@100,Temp diff,°C,t_diff,2
#

#readmeter
print wakeup start
;set serial protocol
sml(-1 1 "2400:8N1")
;send 0x55 for 2,2 seconds with 8N1 (53x), 2400 baud (wakeup sequence)
for wkup 1 53 1
sml(1 1 "55555555555555555555")
next
print wakeup end
wkup=1
print wait for the meter
delay(350)
;switch serial protocol
sml(-1 1 "2400:8E1")
print init MBus (1040004016); scan for device 00
sml(1 1 "1040004016")
delay(350)
print request current data (107BFE7916)
sml(1 1 "107BFE7916")
print request current data finished
#
das wäre das Script für tasmota dazu
Screenshot 2026-03-09 162508.png
So sieht das Dashboard aus eher sehr einfach leider schaffe ich es im neuen grafana nicht das Dashboard zu exportieren wenn mir da jemand behilflichsein kann stelle ich es gerne zu verfügung.


Was gibt es noch neues naja mittlerweile schaut meine 60 sekunden so aus

Code: Alles auswählen

09.03. 16:26:01    -Multi Regler Auslesen [Start].
09.03. 16:26:01    -Verarbeitung von: '1.user.config.php'   Regler: 23
09.03. 16:26:02 |----------------   Start  sonoff_mqtt.php    --------------------- 
09.03. 16:26:02 +  -Die Daten werden ausgelesen...
09.03. 16:26:02    -Es handelt sich um ein Sonoff Basic Modul Nr.: 1  Firmware: 14.1.0(tasmota32)
09.03. 16:26:02 >  -Rasperry Temperatur: 39.4 °C
09.03. 16:26:02 *  -Daten zur lokalen InfluxDB [ bitshake ] gesendet. 
09.03. 16:26:02    -Multi-Regler-Ausgang. 1
09.03. 16:26:03    -OK. Datenübertragung erfolgreich.
09.03. 16:26:03 |----------------   Stop   sonoff_mqtt.php     -------------------- 
09.03. 16:26:03    -Verarbeitung von: '2.user.config.php'   Regler: 21
09.03. 16:26:03 |----------------   Start  kostal_piko.php    --------------------- 
09.03. 16:26:03    -USB: /dev/ttyUSB_piko
09.03. 16:26:03 +  -Die Daten werden ausgelesen...
09.03. 16:26:04 *  -Daten zur lokalen InfluxDB [ piko101 ] gesendet. 
09.03. 16:26:04    -Multi-Regler-Ausgang. 2
09.03. 16:26:06    -OK. Datenübertragung erfolgreich.
09.03. 16:26:06 |----------------   Stop   kostal_piko.php     -------------------- 
09.03. 16:26:07    -Verarbeitung von: '3.user.config.php'   Regler: 93
09.03. 16:26:07 |------- [Regler 93] -----  Start  deye_wr.php    ---- [08.02.2026] ------ 
09.03. 16:26:07    -Hardware Version: Raspberry Pi 4 Model B Rev 1.5
09.03. 16:26:07 +  -WR_ID: 01 USB: /dev/ttyUSB_deye
09.03. 16:26:07    -Gerätetyp: 0005
09.03. 16:26:07    -Protokoll Version: 104, Dashboard: Deye Hybrid Wechselrichter, Nennleistung: 20 kW
09.03. 16:26:08 *  -Daten zur lokalen InfluxDB [ deye ] gesendet. 
09.03. 16:26:08    -Multi-Regler-Ausgang. 2
09.03. 16:26:10    -OK. Datenübertragung erfolgreich.
09.03. 16:26:10 |-------------------------   Stop   deye_wr.php   ------------------------ 
09.03. 16:26:11    -Verarbeitung von: '4.user.config.php'   Regler: 103
09.03. 16:26:11 |------------   Start  jbd_bms.php  ------  Regler 103  ----- 
09.03. 16:26:11    -Hardware Version: Raspberry Pi 4 Model B Rev 1.5
09.03. 16:26:11    -USB Port: /dev/ttyUSB_jbdbms1
09.03. 16:26:11    -Seriennummer: JBD-BMS1
09.03. 16:26:11 *  -Daten zur lokalen InfluxDB [ jbdbms1 ] gesendet. 
09.03. 16:26:11    -Multi-Regler-Ausgang. 1
09.03. 16:26:12    -OK. Datenübertragung erfolgreich.
09.03. 16:26:12 |------------   Stop   jbd_bms.php    ----------------------- 
09.03. 16:26:13    -Verarbeitung von: '5.user.config.php'   Regler: 103
09.03. 16:26:13 |------------   Start  jbd_bms.php  ------  Regler 103  ----- 
09.03. 16:26:13    -Hardware Version: Raspberry Pi 4 Model B Rev 1.5
09.03. 16:26:13    -USB Port: /dev/ttyUSB_jbdbms2
09.03. 16:26:13    -Seriennummer: JBD-BMS2
09.03. 16:26:13 *  -Daten zur lokalen InfluxDB [ jbdbms2 ] gesendet. 
09.03. 16:26:13    -Multi-Regler-Ausgang. 1
09.03. 16:26:14    -OK. Datenübertragung erfolgreich.
09.03. 16:26:14 |------------   Stop   jbd_bms.php    ----------------------- 
09.03. 16:26:15    -Verarbeitung von: '6.user.config.php'   Regler: 103
09.03. 16:26:15 |------------   Start  jbd_bms.php  ------  Regler 103  ----- 
09.03. 16:26:15    -Hardware Version: Raspberry Pi 4 Model B Rev 1.5
09.03. 16:26:15    -USB Port: /dev/ttyUSB_jbdbms3
09.03. 16:26:15    -Seriennummer: JBD BMS 3
09.03. 16:26:15 *  -Daten zur lokalen InfluxDB [ jbdbms3 ] gesendet. 
09.03. 16:26:15    -Multi-Regler-Ausgang. 1
09.03. 16:26:16    -OK. Datenübertragung erfolgreich.
09.03. 16:26:16 |------------   Stop   jbd_bms.php    ----------------------- 
09.03. 16:26:17    -Verarbeitung von: '7.user.config.php'   Regler: 21
09.03. 16:26:17 |----------------   Start  kostal_piko.php    --------------------- 
09.03. 16:26:17    -USB: /dev/ttyUSB_kostal
09.03. 16:26:17 +  -Die Daten werden ausgelesen...
09.03. 16:26:17 *  -Daten zur lokalen InfluxDB [ kostal101 ] gesendet. 
09.03. 16:26:17    -Multi-Regler-Ausgang. 3
09.03. 16:26:20    -OK. Datenübertragung erfolgreich.
09.03. 16:26:20 |----------------   Stop   kostal_piko.php     -------------------- 
09.03. 16:26:21    -Verarbeitung von: '8.user.config.php'   Regler: 23
09.03. 16:26:21 |----------------   Start  sonoff_mqtt.php    --------------------- 
09.03. 16:26:21 +  -Die Daten werden ausgelesen...
09.03. 16:26:22    -Es handelt sich um ein Sonoff Basic Modul Nr.: 1  Firmware: 13.4.0(tasmota32)
09.03. 16:26:22 >  -Rasperry Temperatur: 39.4 °C
09.03. 16:26:22 *  -Daten zur lokalen InfluxDB [ wmz ] gesendet. 
09.03. 16:26:22    -Multi-Regler-Ausgang. 0
09.03. 16:26:22    -OK. Datenübertragung erfolgreich.
09.03. 16:26:22 |----------------   Stop   sonoff_mqtt.php     -------------------- 
09.03. 16:26:24    -Verarbeitung von: '11.user.config.php'   Regler: 107
09.03. 16:26:24 |------ [Regler 107] ---  Start  ferolli_wp.php  -- 28.02.2026] ---
09.03. 16:26:24    -Hardware Version: Raspberry Pi 4 Model B Rev 1.5
09.03. 16:26:24    -USB Port: /dev/ttyUSB_ferolli
09.03. 16:26:24 *  -Daten zur lokalen InfluxDB [ ferolli ] gesendet. 
09.03. 16:26:24    -Multi-Regler-Ausgang. 1
09.03. 16:26:25    -OK. Datenübertragung erfolgreich.
09.03. 16:26:25 |-----------------------  Stop   ferolli_wp.php   ----------------- 
09.03. 16:26:25    -Verarbeitung von: '12.user.config.php'   Regler: 21
09.03. 16:26:25 |----------------   Start  kostal_piko.php    --------------------- 
09.03. 16:26:25    -USB: /dev/ttyUSB_piko55
09.03. 16:26:25 +  -Die Daten werden ausgelesen...
09.03. 16:26:26 *  -Daten zur lokalen InfluxDB [ piko55 ] gesendet. 
09.03. 16:26:26    -Multi-Regler-Ausgang. 2
09.03. 16:26:28    -OK. Datenübertragung erfolgreich.
09.03. 16:26:28 |----------------   Stop   kostal_piko.php     -------------------- 
09.03. 16:26:29    -Verarbeitung von: '13.user.config.php'   Regler: 31
09.03. 16:26:29 |--------------------   Start  shelly.php    ------------------ 
09.03. 16:26:29 +  -IP: 192.168.178.130 Port: 80
09.03. 16:26:29    -Shelly Plus Typ: Pro2PM, Generation: 2
09.03. 16:26:29    -Gesamtleistung: 14.9 Watt
09.03. 16:26:29 *  -Daten zur lokalen InfluxDB [ shellywpklima ] gesendet. 
09.03. 16:26:30    -OK. Datenübertragung erfolgreich.
09.03. 16:26:30    -WattstundenGesamtHeute: 13945.14
09.03. 16:26:30 |--------------------   Stop   shelly.php    ------------------ 
09.03. 16:26:30    -Verarbeitung von: '14.user.config.php'   Regler: 31
09.03. 16:26:30 |--------------------   Start  shelly.php    ------------------ 
09.03. 16:26:30 +  -IP: 192.168.178.132 Port: 80
09.03. 16:26:31    -Shelly Plus Typ: Plus1PM, Generation: 2
09.03. 16:26:31 *  -Daten zur lokalen InfluxDB [ shellyeta ] gesendet. 
09.03. 16:26:31    -OK. Datenübertragung erfolgreich.
09.03. 16:26:31    -WattstundenGesamtHeute: 874.5
09.03. 16:26:31 |--------------------   Stop   shelly.php    ------------------ 
09.03. 16:26:31    -Verarbeitung von: '15.user.config.php'   Regler: 31
09.03. 16:26:31 |--------------------   Start  shelly.php    ------------------ 
09.03. 16:26:31 +  -IP: 192.168.178.121 Port: 80
09.03. 16:26:31    -Shelly Plus Typ: Plus1PM, Generation: 2
09.03. 16:26:31 *  -Daten zur lokalen InfluxDB [ shellytrockner ] gesendet. 
09.03. 16:26:32    -OK. Datenübertragung erfolgreich.
09.03. 16:26:32    -WattstundenGesamtHeute: 0
09.03. 16:26:32 |--------------------   Stop   shelly.php    ------------------ 
09.03. 16:26:33    -Verarbeitung von: '16.user.config.php'   Regler: 31
09.03. 16:26:33 |--------------------   Start  shelly.php    ------------------ 
09.03. 16:26:33 +  -IP: 192.168.178.122 Port: 80
09.03. 16:26:33    -Shelly Plus Typ: Plus1PM, Generation: 2
09.03. 16:26:33 *  -Daten zur lokalen InfluxDB [ shellywama ] gesendet. 
09.03. 16:26:34    -OK. Datenübertragung erfolgreich.
09.03. 16:26:34    -WattstundenGesamtHeute: 3.56
09.03. 16:26:34 |--------------------   Stop   shelly.php    ------------------ 
09.03. 16:26:35    -Verarbeitung von: '17.user.config.php'   Regler: 31
09.03. 16:26:35 |--------------------   Start  shelly.php    ------------------ 
09.03. 16:26:35 +  -IP: 192.168.178.66 Port: 80
09.03. 16:26:35    -Shelly Plus Typ: Plus1PM, Generation: 2
09.03. 16:26:35 *  -Daten zur lokalen InfluxDB [ wasserbett ] gesendet. 
09.03. 16:26:36    -OK. Datenübertragung erfolgreich.
09.03. 16:26:36    -WattstundenGesamtHeute: 207.79
09.03. 16:26:36 |--------------------   Stop   shelly.php    ------------------ 
09.03. 16:26:37    -Verarbeitung von: '18.user.config.php'   Regler: 31
09.03. 16:26:37 |--------------------   Start  shelly.php    ------------------ 
09.03. 16:26:37 +  -IP: 192.168.178.79 Port: 80
09.03. 16:26:37    -Shelly Plus Typ: Pro2PM, Generation: 2
09.03. 16:26:38    -Gesamtleistung: 5.8 Watt
09.03. 16:26:38 *  -Daten zur lokalen InfluxDB [ shellyklima ] gesendet. 
09.03. 16:26:38    -OK. Datenübertragung erfolgreich.
09.03. 16:26:38    -WattstundenGesamtHeute: 92.05
09.03. 16:26:38 |--------------------   Stop   shelly.php    ------------------ 
09.03. 16:26:39    -Verarbeitung von: '19.user.config.php'   Regler: 100
09.03. 16:26:39 |----------------   Start  eta_kessel.php   --------------------- 
09.03. 16:26:39    -USB Port: /dev/ttyUSB_eta
09.03. 16:26:39 +  -ETA Scheitholzkessel. [8]
09.03. 16:26:40    -Kesseltemperatur: 23.6 °C
09.03. 16:26:40 *  -Daten zur lokalen InfluxDB [ eta ] gesendet. 
09.03. 16:26:40    -Multi-Regler-Ausgang. 2
09.03. 16:26:42    -OK. Datenübertragung erfolgreich.
09.03. 16:26:42 |----------------   Stop   eta_kessel.php   ---------------------- 
09.03. 16:26:43    -Multi Regler Auslesen [Stop].
ih lese aktuell 17 Geräte aus 3 sollen noch folgen das könnte mit der auslese Zeit knapp wrden zur not muss ich da noch ein bischen feilen.

Das ganze ist aber mittlerweile vllkommen aus dem Ruder gelaufen was lese ich aktuell aus 1 Bitshake,1 Hitchi lesekopf, 3 Kostal WR einen Deye WR 3 JBD BMS die erolli WP, die Eta Heizung diverse Shellys 4 Bitshake leseköpfe kommen noch dazu
Der mit sympatischen Vollmeise
viewtopic.php?p=10570#p10570 USB Zuweisungen.
viewtopic.php?p=41308#p41308 Shelly in Grafana schalten
viewtopic.php?p=32232#p32232

Zurück zu „Sonstige Projekte von Mitgliedern“

Wer ist online?

Mitglieder in diesem Forum: 0 Mitglieder und 0 Gäste