Sonnenbatterie

Allgemeine Informationen zum Nachbau und zum Forum.
PV-Monitorung / PV Überwachung

Moderator: Ulrich

.n3
Beiträge: 4
Registriert: Mi 23. Dez 2020, 19:35
Hat sich bedankt: 1 Mal

Sonnenbatterie

Beitrag von .n3 »

Hallo Zusammen,

ich habe heute eine Multi Version eingerichtet und der SolarEdge Wechselrichter funktioniert einwandfrei. Auch kriege ich die Wetterdaten rein und die Prognose muss ich noch einfügen. Hatte gehofft, dass dies automatisch angezeigt wird :mrgreen:

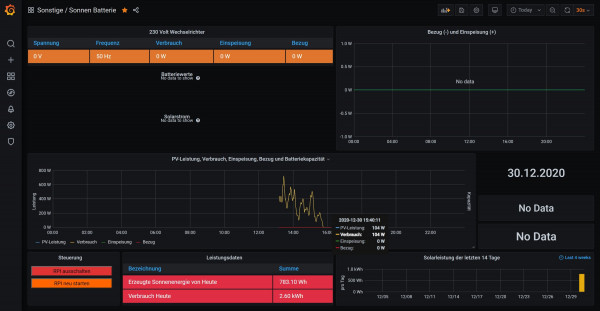
Das Problem ist aber mein zweites Gerät und zwar die Batterie von Sonnen. Laut Logs gibt es keine Fehler und das Dashboard zeigt auch Daten an, aber irgendwie kann das nicht stimme:
Screenshot 2020-12-30 170356.jpg
Viele Werte werden nicht angezeigt und beim Grafen ist die PV-Erzeugung und der Verbrauch identisch, was nicht sein kann. Es müsste die PV-Leistung sein.

Eigentlich hatte ich gehofft die Daten zu erhalten, die ich auch über die App bekomme:
- PV-Erzeugung
- Verbrauch
- Netzbezug
- Einspeisung
- Batteriestatus (Ladung)
- Batterieladestrom
- Batterieentladestrom

Benutzeravatar
Ulrich
Administrator
Beiträge: 6607
Registriert: Sa 7. Nov 2015, 10:33
Wohnort: Essen
Hat sich bedankt: 163 Mal
Danksagung erhalten: 917 Mal

Re: Sonnenbatterie

Beitrag von Ulrich »

Es sieht so aus, als wenn du für die Sonnenbatterie eine andere Datenbank angegeben hast, was auch richtig ist, aber das Dashboard immer noch auf die "Solaranzeige" Datenbank zeigt. Könnte das sein?
Du musst das Dashboard exportieren und wieder Importieren. In dem Zuge kannst Du den neuen Datenbanknamen angeben.
-----------------------------------------------------
Ulrich . . . . . . . . [ Admin ]

TeamO
Beiträge: 1267
Registriert: Mo 22. Jun 2020, 08:58
Wohnort: Ulm / Neu-Ulm
Hat sich bedankt: 25 Mal
Danksagung erhalten: 212 Mal

Re: Sonnenbatterie

Beitrag von TeamO »

Du kannst auch in dem Dashboard bei den einzelnen gewinnen die Datenbank von Solaranzeige auf deine andere umstellen
Gruß Timo

Auflistung Geräte/Dashboards/Anschlussart
Datenbankfelder der einzelnen Geräte
GANZ WICHTIG: Überblick der vorhandenen Anleitungen

Fertige Komplett-Systeme gibt es hier anfragen[AT]bauer-timo[.]de

Tibber Invite (100% Öko-Strom + 50€ Bonus)

.n3
Beiträge: 4
Registriert: Mi 23. Dez 2020, 19:35
Hat sich bedankt: 1 Mal

Re: Sonnenbatterie

Beitrag von .n3 »

Danke für den Hinweis! Ich hatte die DB in Grafana bekannt gemacht, aber nicht im Dashboard. Es hatte mich irritiert, da einige Werte angezeigt wurden. Jetzt läuft es. Danke!

.n3
Beiträge: 4
Registriert: Mi 23. Dez 2020, 19:35
Hat sich bedankt: 1 Mal

Re: Sonnenbatterie

Beitrag von .n3 »

Mich wundert es nur, dass die Batterie mit 7% angezeigt wird. Müsste eigentlich leer sein. Vermute es ist die Restkapazität, damit sie nicht vollständig entläd.

klapke
Beiträge: 13
Registriert: Fr 4. Dez 2020, 17:26
Danksagung erhalten: 1 Mal

Re: Sonnenbatterie

Beitrag von klapke »

Moin, ich habe auch gerade eine Sonnenbatterie eingebaut bekommen und mich für Solaranzeige als Monitoring entschieden, gefällt mir super.

Kapazität ist ja ein rechnerischer Wert und von der Software durch Sonnen gesteuert. Das einige Prozente im Speicher bleiben ist normal. Sonnen gibt ja auch eine mögliche Entladung von 90 % an, theoretisch sind deine 7% also plausibel, meiner bleibt bei 9% stehen.

Ob sich das nun aber auf die tatsächliche Kapazität bezieht, oder die dir über Software zur Verfügung gestellte, müsste bei Sonnen nachgefragt werden. Aus dem Bauch, die dir zur Verfügung gestellte Kapazität, weil wir sonst beide bereits den Speicher weiter entladen hätten, als technisch ohne Schaden der Akkus möglich wäre hätten.

Was für den Bereich Netzstabilisierung noch abgezwackt wird, ist für mich auch noch offen. Mal sehen wer da Infos hat.

Charles_Perley
Beiträge: 3
Registriert: So 16. Mai 2021, 17:49
Danksagung erhalten: 1 Mal

Re: Sonnenbatterie

Beitrag von Charles_Perley »

.n3 hat geschrieben:
Mi 30. Dez 2020, 21:04
Mich wundert es nur, dass die Batterie mit 7% angezeigt wird. Müsste eigentlich leer sein. Vermute es ist die Restkapazität, damit sie nicht vollständig entläd.
nö einfach mal das feld ändern in "user soc" dann passt es auch. genauso für die linie änderen ;-)

in der vorlage wird der gesammt SOC angezeigt das ist aber nicht der nutzbare wert.

Charles_Perley
Beiträge: 3
Registriert: So 16. Mai 2021, 17:49
Danksagung erhalten: 1 Mal

Re: Sonnenbatterie

Beitrag von Charles_Perley »

Moin,

habe mal die daten etwas angepasst und ein paar fehler wie ladestand angepasst.

teilweise + - getauscht weils von der sB unlogisch kommt.

der rest ist 1:1 wie die vorlage. könnt ihr ja mal testen.

ach so "in / out" der sonnenBatterie wird jetzt auch als line dargestellt ;-)
Dateianhänge
Sonnen Batterie-dashboard.json
(39.03 KiB) 493-mal heruntergeladen

teranus
Beiträge: 21
Registriert: Do 25. Feb 2021, 23:47
Danksagung erhalten: 2 Mal

Re: Sonnenbatterie

Beitrag von teranus »

Ich wollte mal fragen ob auch die Sonnenbatterie 10 Performance mit APIv2 unterstützt wird.
Hat da jemand Erfahrung?

Benutzeravatar
Ulrich
Administrator
Beiträge: 6607
Registriert: Sa 7. Nov 2015, 10:33
Wohnort: Essen
Hat sich bedankt: 163 Mal
Danksagung erhalten: 917 Mal

Re: Sonnenbatterie

Beitrag von Ulrich »

Was unterstützt wird steht hier:

https://solaranzeige.de/phpBB3/viewtopic.php?t=1069
-----------------------------------------------------
Ulrich . . . . . . . . [ Admin ]

Zurück zu „Allgemeines“

Wer ist online?

Mitglieder in diesem Forum: 0 Mitglieder und 4 Gäste