Powmr POW HVM5.5K-48V Hybrid Wechselrichter

Alle Wünsche die erledigt sind oder nie verwirklicht werden.

Moderator: Ulrich

Psylosophius
Beiträge: 5
Registriert: Mi 29. Dez 2021, 14:32

Powmr POW HVM5.5K-48V Hybrid Wechselrichter

Beitrag von Psylosophius »

Guten Tag zusammen und ein großes Lob für dieses Projekt. Wenn es schon eine Wunschliste gibt, dann würde ich diesen Wunsch gerne äußern. Vielen Dank für die Viele Arbeit. Wirklich großartig, Danke !

Psylosophius
Beiträge: 5
Registriert: Mi 29. Dez 2021, 14:32

Re: Powmr POW HVM5.5K-48V Hybrid Wechselrichter

Beitrag von Psylosophius »

Tja, ich habe mich grad mit dem Hersteller auseinander gesetzt. Sie sind wirklich extrem unfreundlich, wollen keine Infos herausgeben und sagen immer wieder, das die usb sowie die rs232 Schnittstelle nutzlos sind. Es sollte angeblich ursprünglich mal eine Pc Software geschrieben werden, was aber wieder verworfen wurde. Auf Nachfrage, warum ein Usb Kabel beiliegt, wurde mir gesagt, dass ich es doch für meinen Drucker nutzen könnte. Hier stößt man leider auf Granit. :?

Benutzeravatar
Ulrich
Administrator
Beiträge: 6607
Registriert: Sa 7. Nov 2015, 10:33
Wohnort: Essen
Hat sich bedankt: 163 Mal
Danksagung erhalten: 918 Mal

Re: Powmr POW HVM5.5K-48V Hybrid Wechselrichter

Beitrag von Ulrich »

Das stimmt. Es gibt sehr freundliche und aufgeschlossene Hersteller und leider auch das komplette Gegenteil. Das erfahre ich leider täglich. :D
-----------------------------------------------------
Ulrich . . . . . . . . [ Admin ]

Benutzeravatar
simon.s
Beiträge: 56
Registriert: Sa 27. Feb 2021, 19:30
Hat sich bedankt: 3 Mal
Danksagung erhalten: 6 Mal

Re: Powmr POW HVM5.5K-48V Hybrid Wechselrichter

Beitrag von simon.s »

Hallo,
Sieht aus wie viele andere auch, Nachbau oder Original....
würde mit Regler 26 probieren.
Gruß
8-) Ich wohne da wo Ihr Urlaub macht 8-)
16x Amerisolar 320 FullBlack - 5,12KWp
Axpert Max 8k + 16S DalyBMS
16x Winston 160Ah + 16x 240Ah China LiFePo4

Psylosophius
Beiträge: 5
Registriert: Mi 29. Dez 2021, 14:32

Re: Powmr POW HVM5.5K-48V Hybrid Wechselrichter

Beitrag von Psylosophius »

Regler 26 ?

oe8scq
Beiträge: 2
Registriert: So 30. Jan 2022, 00:35

Re: Powmr POW HVM5.5K-48V Hybrid Wechselrichter

Beitrag von oe8scq »

Hallo!

Hat den hier zufällig jemand so ein Teil (also den genannten Inverter) und das WifI Modul dazu?
Wenn ja, wäre es möglich mal das Kabel RJ45 auf DB9 durchzumessen. Also welcher Pin ist mit welchem Verbunden.

Hab inzwischen einen meiner Wechselrichter zerlegt: An der seriellen Schnittstelle hängen 4 Optokoppler (2 als Eingang, 2 als Ausgang geschaltet)
Pin4 scheint Signal Ground zu sein. Mehr hab ich noch nicht. Aber irgendwie bringen wir das Teil schon zum Reden :-)

LG

Christian

oe8scq
Beiträge: 2
Registriert: So 30. Jan 2022, 00:35

Re: Powmr POW HVM5.5K-48V Hybrid Wechselrichter

Beitrag von oe8scq »

Zwischenergebnis:

Die Belegung des RJ-45-Steckers (als RS232) scheint etwas unkonventionell. Soweit ich bis jetzt herausgefunden habe ist:

PIN1: hoch wahrscheinlich TXD
PIN2: hoch wahrscheinlich RXD
PIN3: GROUND
PIN4: Versorgungsspannung für peripherie (z.B. WiFi-Dongle) (etwa +12V gegenüber GROUND
PIN5: unklar
PIN6: unklar
PIN7: unklar
PIN8: GROUND

TXD muss also einer der hier als unklar deklarierten Pins sein. Wahrscheinlich PIN5,6 oder 7.

Ich arbeite weiter daran.

Die Schnitstellen (RS232 und USB) sind gegenüber dem Rest des Inverters galvanisch getrennt, was wohl auch wichtig ist.

Alles weiterhin work in progress.

Nächster Schritt: MIt z.B. Software (z.B. SolarPower) einfach mal das Teil mit Daten bombardieren und sehen was zurück kommt.

Werde berichten ...

LG

Christian

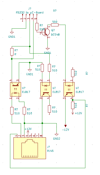
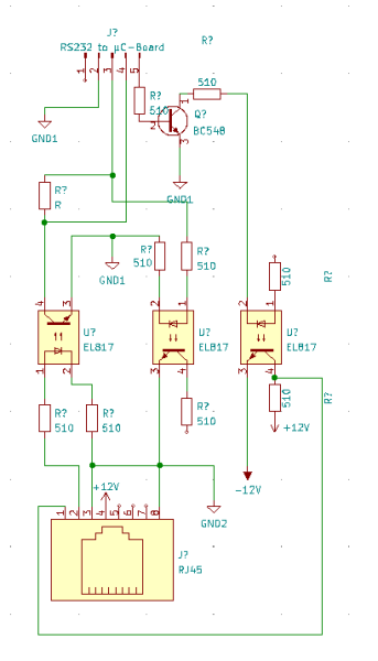
Im Anhang der Schaltplan soweit für das Auffinden der SIgnalleitungen nötig (sind natürlich keine BC548er Transistoren drauf aber NPN SMD-Teile)
Drunter ein Foto mit dem Digitalauflichtmikroskop gemacht.
Dateianhänge
serial_interface_5.png
serial_interface_3.png

sekundenzeiger
Beiträge: 31
Registriert: Mi 23. Feb 2022, 10:57
Hat sich bedankt: 10 Mal
Danksagung erhalten: 5 Mal

Re: Powmr POW HVM5.5K-48V Hybrid Wechselrichter

Beitrag von sekundenzeiger »

Ich habe mir auch so ein Teil zugelegt.
Habe mich gewundert daß keine Software CD vorhanden war.
Dann wurde ich auf einer Internetseite fündig.

https://www.mediafire.com/file/nymcu9k7 ... e.rar/file

Installation hat geklappt.
Allerdings will sie eine COM Port Verbindung!?
Der Wechselrichter hat keine RS232 Schnittstelle?
Da wäre ja die Belegung des RJ-45-Steckers (als RS232) sinnvoll.

Weiter bin ich noch nicht gekommen weil meine Anlage noch im Aufbau ist
Bin interresiert an weiteren Ergebnissen.
Grüsse aus Sachsen

womblespeed
Beiträge: 3
Registriert: So 20. Mär 2022, 21:03

Re: Powmr POW HVM5.5K-48V Hybrid Wechselrichter

Beitrag von womblespeed »

Hallo,
ich habe mir diesen Wechselrichter vor ein paaar Tagen gekauft und musste auch ernüchtert feststellen, dass sich hinter den Download Icons für die Software keine Links befinden. Habe dann erfolglos versucht mit allen möglichen Tools eine verbindung zum Wechselrichter zu bekommen.
Letztendlich habe ich mir dann das Wi-Fi Modul gekauft und komme mit der Smartphone App auch in die Einstellungen und Daten. Habe dann versucht, mit dem seriellen RJ45 Kabel welches dem Wi-Fi Modul beiliegt eine Verbindung mit dem PC zu bekommen, aber auch das hat nicht funktioniert. Ich weiss einfach nicht, welches Protokoll da benutzt wird.

Hat jemand da neue Erkenntnisse oder kann ich helfen, indem ich die Kabelbelegung durchmesse?

Viele Grüße
Stefan

womblespeed
Beiträge: 3
Registriert: So 20. Mär 2022, 21:03

Re: Powmr POW HVM5.5K-48V Hybrid Wechselrichter

Beitrag von womblespeed »

Der Wi-Fi Adapter verbindet sich mit einem System namens Dessmonitor
https://www.dessmonitor.com/#/entry
und wird von einer Firma mit den Namen eybond bereitgestellt
Der Wi-Fi Adapter benutzt laut dieser Seite:
http://www.eybond.com/page192?_l=en
[Equipment layer communication protocol Modbus-RTU]
Werde in den nächsten Tagen versuchen darüber mit dem PC eine Verbindung herzustelen.

Zurück zu „erledigt“

Wer ist online?

Mitglieder in diesem Forum: 0 Mitglieder und 0 Gäste