EASUN ISOLAR SMG-II-5,6kp Steuern
Moderator: Ulrich
EASUN ISOLAR SMG-II-5,6kp Steuern
Hallo,
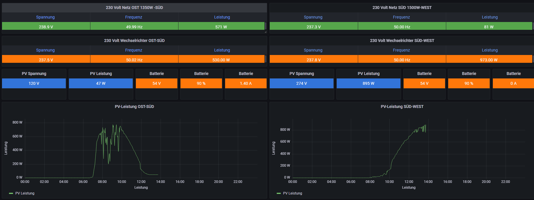
ich habe erfolgreich meine zwei SMG-II-5,6kp Wechselrichtiger in Solaranzeige eingebunden und das funktioniert auch super. Jetzt würde ich diese zwei Wechselrichter auch Steuern im Idealfall über MQTT (IObroker --MQTT--> Solaranzeige --> Wechselrichter)
im Speziellen würde ich gerne die "Output Source Priority" , "Charger Source Priority" und die "Max.AC.Charging Current" üder IObroker steuern können.
Ist dies möglich und wenn ja wie muss ich vorgehen?
Danke
Grüße
Simon
ich habe erfolgreich meine zwei SMG-II-5,6kp Wechselrichtiger in Solaranzeige eingebunden und das funktioniert auch super. Jetzt würde ich diese zwei Wechselrichter auch Steuern im Idealfall über MQTT (IObroker --MQTT--> Solaranzeige --> Wechselrichter)
im Speziellen würde ich gerne die "Output Source Priority" , "Charger Source Priority" und die "Max.AC.Charging Current" üder IObroker steuern können.
Ist dies möglich und wenn ja wie muss ich vorgehen?
Danke
Grüße
Simon
- Ulrich
- Administrator
- Beiträge: 5677
- Registriert: Sa 7. Nov 2015, 10:33
- Wohnort: Essen
- Hat sich bedankt: 165 Mal
- Danksagung erhalten: 835 Mal
Re: EASUN ISOLAR SMG-II-5,6kp Steuern
Dieses Gerät ist im Moment noch nicht für die Steuerung vorgesehen. Kennst du denn die Steuerbefehle?
-----------------------------------------------------
Ulrich . . . . . . . . [ Admin ]
Ulrich . . . . . . . . [ Admin ]
Re: EASUN ISOLAR SMG-II-5,6kp Steuern
Hallo Ulrich,
sind diese nicht in dem rs232 Protokoll beschrieben? Ich würde mich auch für die Steuerung interessieren. Ich kann auch gerne wieder meine Solaranzeige zum Testen bereitstellen. Gruß
Tobias
sind diese nicht in dem rs232 Protokoll beschrieben? Ich würde mich auch für die Steuerung interessieren. Ich kann auch gerne wieder meine Solaranzeige zum Testen bereitstellen. Gruß
Tobias
Re: EASUN ISOLAR SMG-II-5,6kp Steuern
Wäre super wenn man das mit der Steuerung implementieren könnte.
- Ulrich
- Administrator
- Beiträge: 5677
- Registriert: Sa 7. Nov 2015, 10:33
- Wohnort: Essen
- Hat sich bedankt: 165 Mal
- Danksagung erhalten: 835 Mal
Re: EASUN ISOLAR SMG-II-5,6kp Steuern
Ist jetzt integriert und läuft...
-----------------------------------------------------
Ulrich . . . . . . . . [ Admin ]
Ulrich . . . . . . . . [ Admin ]
Re: EASUN ISOLAR SMG-II-5,6kp Steuern
Danke für das einbinden der Befehle, mhh aber was muss ich jetzt noch machen das ich die SMG auch per mqtt vom IObroker aus ansteuern kann?
- Ulrich
- Administrator
- Beiträge: 5677
- Registriert: Sa 7. Nov 2015, 10:33
- Wohnort: Essen
- Hat sich bedankt: 165 Mal
- Danksagung erhalten: 835 Mal
Re: EASUN ISOLAR SMG-II-5,6kp Steuern
Diesen beiden Dokumenten genau folgen:
https://solaranzeige.de/phpBB3/download ... nzeige.pdf
https://solaranzeige.de/phpBB3/download ... senden.pdf
https://solaranzeige.de/phpBB3/download ... nzeige.pdf
https://solaranzeige.de/phpBB3/download ... senden.pdf
-----------------------------------------------------
Ulrich . . . . . . . . [ Admin ]
Ulrich . . . . . . . . [ Admin ]
Re: EASUN ISOLAR SMG-II-5,6kp Steuern
Ok, aber wo finde ich die Befehle für den SMG ich verwende ja den Regler 71 aber hierzu sind in keinem Dokument das ich gefunden habe die möglichen befehle aufgeführt!?
- Ulrich
- Administrator
- Beiträge: 5677
- Registriert: Sa 7. Nov 2015, 10:33
- Wohnort: Essen
- Hat sich bedankt: 165 Mal
- Danksagung erhalten: 835 Mal
Re: EASUN ISOLAR SMG-II-5,6kp Steuern
Du kannst alle Befehle, die mit R/W gekennzeichnet sind, aus der normalen Protokollbeschreibung benutzen.
Nur sollte man schon wissen, was man machen möchte. Eventuell auch den Hersteller Support fragen.
Nur sollte man schon wissen, was man machen möchte. Eventuell auch den Hersteller Support fragen.
-----------------------------------------------------
Ulrich . . . . . . . . [ Admin ]
Ulrich . . . . . . . . [ Admin ]
Re: EASUN ISOLAR SMG-II-5,6kp Steuern
Hallo, hat das schon jemand erfolgreich testen können und kann mir ein Beispiel geben wie ich per "MQTT --> Solaranzeige --> EASUN SMG" den SMG steuern (z.B. AC Ladespannung oder Output Mode)
Danke
Simon
Danke
Simon
Wer ist online?
Mitglieder in diesem Forum: 0 Mitglieder und 2 Gäste