Automation Einspeisung schaltet nicht
Moderator: Ulrich
Automation Einspeisung schaltet nicht
Hallo,
ich habe das Problem, dass meine Automation meine Steckdose nicht schaltet.
Bei "PV Leistung" funktioniert alles tadellos aber ich möchte die Steckdose über "Einspeisung" schalten lassen.
Auch habe ich Testweise "Batterie SOC" getestet. Auch da funktioniert es leider nicht.
In Grafana werden die Werte korrekt angezeigt.
Es handelt sich um einen Growatt SPH1000TL3 BH UP Wechselrichter.
anbei ein paar Screenshots. Ich hoffe ihr könnt mir weiterhelfen.
mfg
ich habe das Problem, dass meine Automation meine Steckdose nicht schaltet.
Bei "PV Leistung" funktioniert alles tadellos aber ich möchte die Steckdose über "Einspeisung" schalten lassen.
Auch habe ich Testweise "Batterie SOC" getestet. Auch da funktioniert es leider nicht.
In Grafana werden die Werte korrekt angezeigt.
Es handelt sich um einen Growatt SPH1000TL3 BH UP Wechselrichter.
anbei ein paar Screenshots. Ich hoffe ihr könnt mir weiterhelfen.
mfg
Online
-
TeamO
- Beiträge: 1267
- Registriert: Mo 22. Jun 2020, 08:58
- Wohnort: Ulm / Neu-Ulm
- Hat sich bedankt: 25 Mal
- Danksagung erhalten: 212 Mal
Re: Automation Einspeisung schaltet nicht
Liegt wohl daran, dass der Wechselrichter den Wert Einspeisung nicht hat. Das enspricht auch dem Auszug aus dem Log.
Gruß Timo
Auflistung Geräte/Dashboards/Anschlussart
Datenbankfelder der einzelnen Geräte
GANZ WICHTIG: Überblick der vorhandenen Anleitungen
Fertige Komplett-Systeme gibt es hier anfragen[AT]bauer-timo[.]de
Tibber Invite (100% Öko-Strom + 50€ Bonus)
Auflistung Geräte/Dashboards/Anschlussart
Datenbankfelder der einzelnen Geräte
GANZ WICHTIG: Überblick der vorhandenen Anleitungen
Fertige Komplett-Systeme gibt es hier anfragen[AT]bauer-timo[.]de
Tibber Invite (100% Öko-Strom + 50€ Bonus)
Re: Automation Einspeisung schaltet nicht
Hallo,
Danke erstmal für die Rückmeldung.
Das wäre natürlich blöd, wenn er den Wert nicht hat.
Aber ganz kann ich es nicht glauben, da ich den Wert in Grafana auslese und visualisiere.
Danke erstmal für die Rückmeldung.
Das wäre natürlich blöd, wenn er den Wert nicht hat.
Aber ganz kann ich es nicht glauben, da ich den Wert in Grafana auslese und visualisiere.
Online
-
TeamO
- Beiträge: 1267
- Registriert: Mo 22. Jun 2020, 08:58
- Wohnort: Ulm / Neu-Ulm
- Hat sich bedankt: 25 Mal
- Danksagung erhalten: 212 Mal
Re: Automation Einspeisung schaltet nicht
Woher hast du den Wert genau. Laut Datenbank-Einträge sollte der Wechselrichter diese Werte nicht haben. Hast du eine Multi-Regler-Version mit einem Zähler oder so?
Gruß Timo
Auflistung Geräte/Dashboards/Anschlussart
Datenbankfelder der einzelnen Geräte
GANZ WICHTIG: Überblick der vorhandenen Anleitungen
Fertige Komplett-Systeme gibt es hier anfragen[AT]bauer-timo[.]de
Tibber Invite (100% Öko-Strom + 50€ Bonus)
Auflistung Geräte/Dashboards/Anschlussart
Datenbankfelder der einzelnen Geräte
GANZ WICHTIG: Überblick der vorhandenen Anleitungen
Fertige Komplett-Systeme gibt es hier anfragen[AT]bauer-timo[.]de
Tibber Invite (100% Öko-Strom + 50€ Bonus)
Re: Automation Einspeisung schaltet nicht
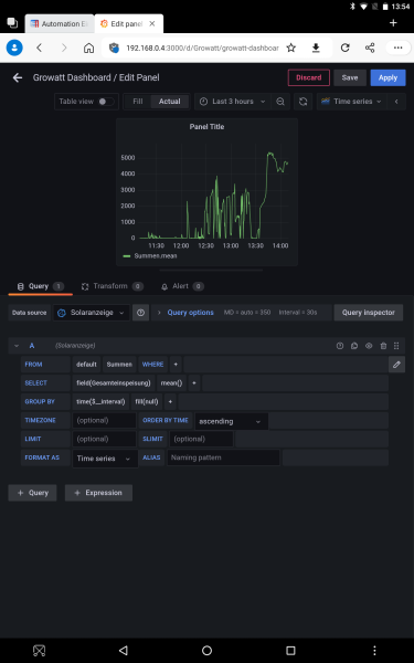
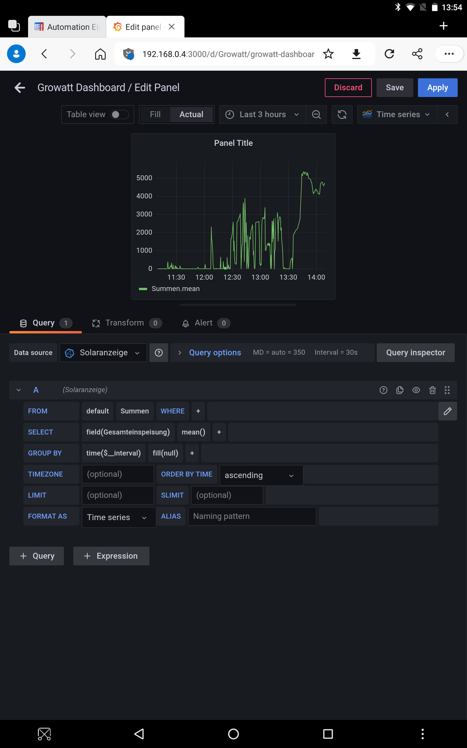
Hallo, den Wert lese ich hier aus:
Es ist ein SPH10000 TL3 BH UP angeschlossen ist auch ein Smartmeter an der Schnittstelle.
Mfg
Es ist ein SPH10000 TL3 BH UP angeschlossen ist auch ein Smartmeter an der Schnittstelle.
Mfg
Online
-
TeamO
- Beiträge: 1267
- Registriert: Mo 22. Jun 2020, 08:58
- Wohnort: Ulm / Neu-Ulm
- Hat sich bedankt: 25 Mal
- Danksagung erhalten: 212 Mal
Re: Automation Einspeisung schaltet nicht
Ich habe mir die Automation gerade nochmal genauer angeschaut. Die Automation kann beim Growatt kann nur mit den Daten PV-Leistung und AC-Leistung arbeiten.
Damit dieser Wert auch funktioniert, müsste Ulrich schauen, ob er diesen Wert mit einbauen kann.
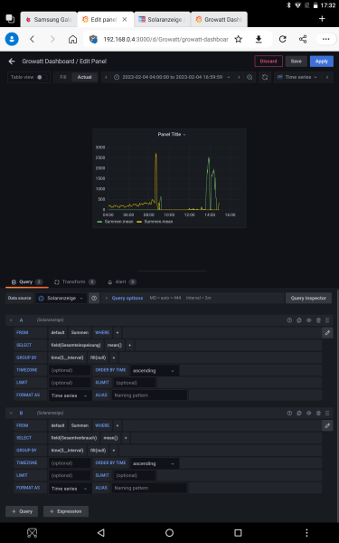
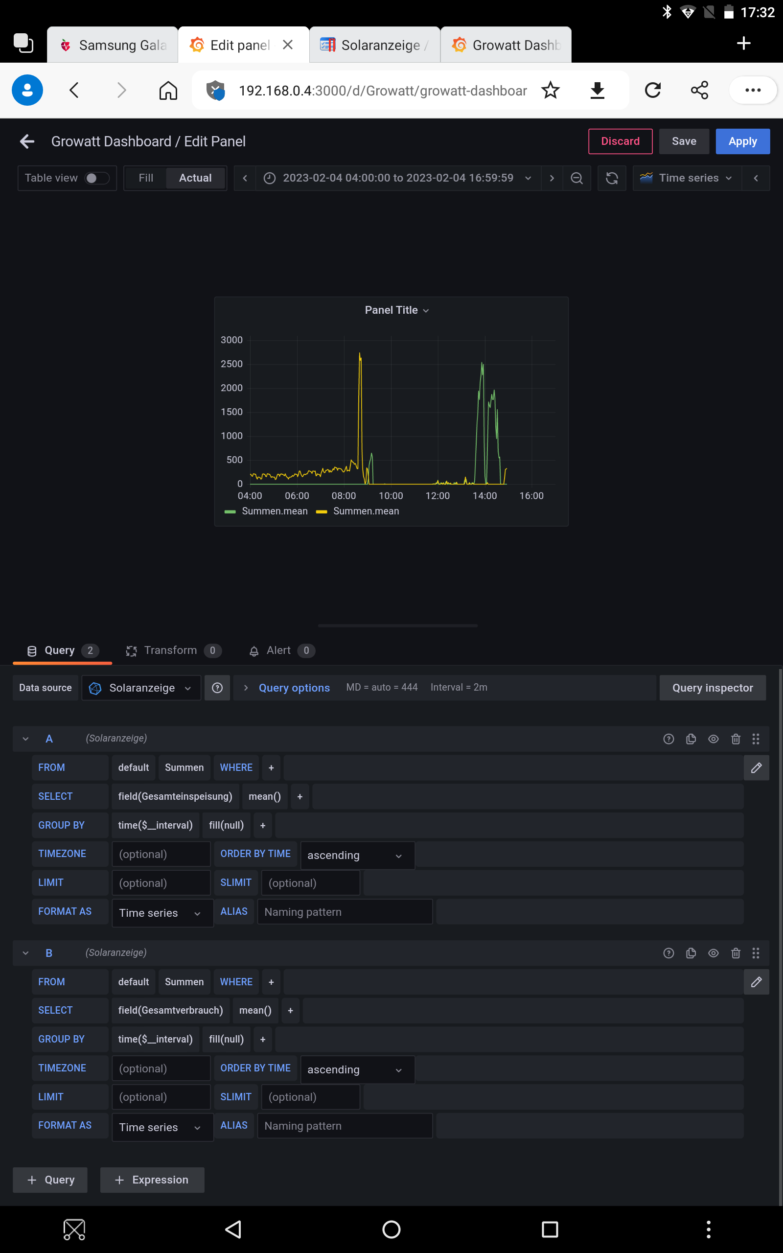
Mich wundert es hier auch, dass der Wert unter Summen als Gesamteinspeisung läuft. Laut Deinem Bild ist es ja ein sich ständig ändernder Wert und kein steigender. Somit wäre ja AC - Einspeisung sinnvoller.
Das muss sich Ulrich mal genauer anschauen.
Damit dieser Wert auch funktioniert, müsste Ulrich schauen, ob er diesen Wert mit einbauen kann.
Mich wundert es hier auch, dass der Wert unter Summen als Gesamteinspeisung läuft. Laut Deinem Bild ist es ja ein sich ständig ändernder Wert und kein steigender. Somit wäre ja AC - Einspeisung sinnvoller.
Das muss sich Ulrich mal genauer anschauen.
Gruß Timo
Auflistung Geräte/Dashboards/Anschlussart
Datenbankfelder der einzelnen Geräte
GANZ WICHTIG: Überblick der vorhandenen Anleitungen
Fertige Komplett-Systeme gibt es hier anfragen[AT]bauer-timo[.]de
Tibber Invite (100% Öko-Strom + 50€ Bonus)
Auflistung Geräte/Dashboards/Anschlussart
Datenbankfelder der einzelnen Geräte
GANZ WICHTIG: Überblick der vorhandenen Anleitungen
Fertige Komplett-Systeme gibt es hier anfragen[AT]bauer-timo[.]de
Tibber Invite (100% Öko-Strom + 50€ Bonus)
Re: Automation Einspeisung schaltet nicht
Ok, danke erstmal
Der Wert den du meinst ist Wahrschein Energieeinspeisung_heute. Das ist dann der Wert, der über den Tag steigt.
Mfg
Der Wert den du meinst ist Wahrschein Energieeinspeisung_heute. Das ist dann der Wert, der über den Tag steigt.
Mfg
Online
-
TeamO
- Beiträge: 1267
- Registriert: Mo 22. Jun 2020, 08:58
- Wohnort: Ulm / Neu-Ulm
- Hat sich bedankt: 25 Mal
- Danksagung erhalten: 212 Mal
Re: Automation Einspeisung schaltet nicht
Genau deswegen meinte ich, dass der Wert "Gesamteinspeisung" nach der bisherigern Logik als "Einspeisung" ins Measurement "AC" gehört, wenn er der aktuellen Einspeisung entspricht.
Und wenn der Wert "Gesamtverbrauch" dem aktuellen Bezug entspricht, sollte dieser als "Bezug" ebenfalls ins Measurement "AC".
Wenn Du das so bestätigen kannst, wäre es gut, wenn Ulrich hier die funktionen.inc.php entsprechend ändert und dann könnte er auch die Automation erweitern.
Und wenn der Wert "Gesamtverbrauch" dem aktuellen Bezug entspricht, sollte dieser als "Bezug" ebenfalls ins Measurement "AC".
Wenn Du das so bestätigen kannst, wäre es gut, wenn Ulrich hier die funktionen.inc.php entsprechend ändert und dann könnte er auch die Automation erweitern.
Gruß Timo
Auflistung Geräte/Dashboards/Anschlussart
Datenbankfelder der einzelnen Geräte
GANZ WICHTIG: Überblick der vorhandenen Anleitungen
Fertige Komplett-Systeme gibt es hier anfragen[AT]bauer-timo[.]de
Tibber Invite (100% Öko-Strom + 50€ Bonus)
Auflistung Geräte/Dashboards/Anschlussart
Datenbankfelder der einzelnen Geräte
GANZ WICHTIG: Überblick der vorhandenen Anleitungen
Fertige Komplett-Systeme gibt es hier anfragen[AT]bauer-timo[.]de
Tibber Invite (100% Öko-Strom + 50€ Bonus)
Re: Automation Einspeisung schaltet nicht
Ja, dass kann ich so bestätigen.
Gesamtverbrauch = aktueller Netzbezug
Gesamteinspeisung = aktuelle Einspeiseleistung
Wäre super, wenn wir hier eine Lösung finden.
Mfg
Gesamtverbrauch = aktueller Netzbezug
Gesamteinspeisung = aktuelle Einspeiseleistung
Wäre super, wenn wir hier eine Lösung finden.
Mfg
Wer ist online?
Mitglieder in diesem Forum: 0 Mitglieder und 1 Gast