Unvollständige Daten Grafana Solax X1 / Docker

Solaranzeige und Docker
Alles was mit der Docker Version zu tun hat.

Moderatoren: Ulrich, DeBaschdi

R3N3
Beiträge: 2
Registriert: Fr 1. Dez 2023, 22:52

Unvollständige Daten Grafana Solax X1 / Docker

Beitrag von R3N3 »

Hallo ich benötige Hilfe. USB Port kann nicht geöffnet werden
im Setup habe ich usb nicht angefasst, es wird ja automatisch erkannt ?!.

Kommt diese Meldung Usb Port kann nicht geöffnet werden, auch wenn der Com Port nicht korrekt am wechselrichter steckt? oder bedeutet dies das solaranzeige ein Problem hat auf den FTDI zuzugreifen?

angeschlossen an tx_a tx_b wie im Anhang gelb eingezeichnet,am solax g4 wr an com Port 4,5 wird GND auch benötigt?
Muss ich noch was im wechselrichter einstelllen ? dort gibt es unter Modbus eine baudrate und eine Kanal einstellung. Kanal steht auf 1 Baudrate auf 19200

Code: Alles auswählen

Starting Apache httpd web server: apache2.
Starting periodic command scheduler: cron.

###############################################################################
# If u Like my Work, please Donate https://paypal.me/DeBaschdi Thank You ! :) #
###############################################################################

#########################################################################
# Image Version 0.2.2 #
# Running Solaranzeige Software Version 4.9.9a [32Bit] update Juli 2023 #
#########################################################################

12.12. 13:31:01 |------------------------- Start solax_wr.php ---------------------
12.12. 13:31:01 XX -USB Port kann nicht geöffnet werden. [1]
12.12. 13:31:01 XX -Exit....
12.12. 13:31:01 |------------------------- Stop solax_wr.php ---------------------
12.12. 13:32:02 |------------------------- Start solax_wr.php ---------------------
12.12. 13:32:02 XX -USB Port kann nicht geöffnet werden. [1]
12.12. 13:32:02 XX -Exit....
12.12. 13:32:02 |------------------------- Stop solax_wr.php ---------------------





r3n3@raspi:~ $ cat dmesg-usb-info.txt
[    0.799264] usbcore: registered new interface driver usbfs
[    0.804781] usbcore: registered new interface driver hub
[    0.810123] usbcore: registered new device driver usb
[    0.815295] usb_phy_Wortzensur phy: supply vcc not found, using dummy regulator
[    1.310862] usbcore: registered new interface driver r8152
[    1.316390] usbcore: registered new interface driver lan78xx
[    1.322083] usbcore: registered new interface driver smsc95xx
[    1.334096] usbcore: registered new interface driver uas
[    1.339442] usbcore: registered new interface driver usb-storage
[    1.424898] usbcore: registered new interface driver usbhid
[    1.430493] usbhid: USB HID core driver
[    2.001962] usb usb1: New USB device found, idVendor=1d6b, idProduct=0002, bc                    dDevice= 6.01
[    2.010286] usb usb1: New USB device strings: Mfr=3, Product=2, SerialNumber=                    1
[    2.017541] usb usb1: Product: xHCI Host Controller
[    2.022438] usb usb1: Manufacturer: Linux 6.1.66-v8-16k+ xhci-hcd
[    2.028557] usb usb1: SerialNumber: xhci-hcd.0
[    2.041175] usb usb2: New USB device found, idVendor=1d6b, idProduct=0003, bc                    dDevice= 6.01
[    2.049480] usb usb2: New USB device strings: Mfr=3, Product=2, SerialNumber=                    1
[    2.056736] usb usb2: Product: xHCI Host Controller
[    2.061632] usb usb2: Manufacturer: Linux 6.1.66-v8-16k+ xhci-hcd
[    2.067850] usb usb2: SerialNumber: xhci-hcd.0
[    2.186253] usb usb3: New USB device found, idVendor=1d6b, idProduct=0002, bc                    dDevice= 6.01
[    2.194697] usb usb3: New USB device strings: Mfr=3, Product=2, SerialNumber=                    1
[    2.201968] usb usb3: Product: xHCI Host Controller
[    2.206864] usb usb3: Manufacturer: Linux 6.1.66-v8-16k+ xhci-hcd
[    2.213119] usb usb3: SerialNumber: xhci-hcd.1
[    2.225755] usb usb4: New USB device found, idVendor=1d6b, idProduct=0003, bc                    dDevice= 6.01
[    2.234241] usb usb4: New USB device strings: Mfr=3, Product=2, SerialNumber=                    1
[    2.241497] usb usb4: Product: xHCI Host Controller
[    2.246394] usb usb4: Manufacturer: Linux 6.1.66-v8-16k+ xhci-hcd
[    2.252699] usb usb4: SerialNumber: xhci-hcd.1
[    2.483673] usb 3-2: new full-speed USB device number 2 using xhci-hcd
[    2.642689] usb 3-2: New USB device found, idVendor=0403, idProduct=6001, bcd                    Device= 6.00
[    2.650953] usb 3-2: New USB device strings: Mfr=1, Product=2, SerialNumber=3
[    2.664682] usb 3-2: Product: FT232R USB UART
[    2.669082] usb 3-2: Manufacturer: FTDI
[    2.673044] usb 3-2: SerialNumber: B001DFX5
[    5.007448] usbcore: registered new interface driver usbserial_Wortzensur
[    5.008014] usbserial: USB Serial support registered for Wortzensur
[    5.017613] usbcore: registered new interface driver brcmfmac
[    5.046158] usbcore: registered new interface driver ftdi_sio
[    5.046193] usbserial: USB Serial support registered for FTDI USB Serial Devi                    ce
[    5.046417] usb 3-2: Detected FT232R
[    5.050030] usb 3-2: FTDI USB Serial Device converter now attached to ttyUSB0



r3n3@raspi:~ $ usb-devices

T:  Bus=01 Lev=00 Prnt=00 Port=00 Cnt=00 Dev#=  1 Spd=480 MxCh= 2
D:  Ver= 2.00 Cls=09(hub  ) Sub=00 Prot=01 MxPS=64 #Cfgs=  1
P:  Vendor=1d6b ProdID=0002 Rev=06.01
S:  Manufacturer=Linux 6.1.66-v8-16k+ xhci-hcd
S:  Product=xHCI Host Controller
S:  SerialNumber=xhci-hcd.0
C:  #Ifs= 1 Cfg#= 1 Atr=e0 MxPwr=0mA
I:  If#= 0 Alt= 0 #EPs= 1 Cls=09(hub  ) Sub=00 Prot=00 Driver=hub
E:  Ad=81(I) Atr=03(Int.) MxPS=   4 Ivl=256ms

T:  Bus=02 Lev=00 Prnt=00 Port=00 Cnt=00 Dev#=  1 Spd=5000 MxCh= 1
D:  Ver= 3.00 Cls=09(hub  ) Sub=00 Prot=03 MxPS= 9 #Cfgs=  1
P:  Vendor=1d6b ProdID=0003 Rev=06.01
S:  Manufacturer=Linux 6.1.66-v8-16k+ xhci-hcd
S:  Product=xHCI Host Controller
S:  SerialNumber=xhci-hcd.0
C:  #Ifs= 1 Cfg#= 1 Atr=e0 MxPwr=0mA
I:  If#= 0 Alt= 0 #EPs= 1 Cls=09(hub  ) Sub=00 Prot=00 Driver=hub
E:  Ad=81(I) Atr=03(Int.) MxPS=   4 Ivl=256ms

T:  Bus=03 Lev=00 Prnt=00 Port=00 Cnt=00 Dev#=  1 Spd=480 MxCh= 2
D:  Ver= 2.00 Cls=09(hub  ) Sub=00 Prot=01 MxPS=64 #Cfgs=  1
P:  Vendor=1d6b ProdID=0002 Rev=06.01
S:  Manufacturer=Linux 6.1.66-v8-16k+ xhci-hcd
S:  Product=xHCI Host Controller
S:  SerialNumber=xhci-hcd.1
C:  #Ifs= 1 Cfg#= 1 Atr=e0 MxPwr=0mA
I:  If#= 0 Alt= 0 #EPs= 1 Cls=09(hub  ) Sub=00 Prot=00 Driver=hub
E:  Ad=81(I) Atr=03(Int.) MxPS=   4 Ivl=256ms

T:  Bus=03 Lev=01 Prnt=01 Port=01 Cnt=01 Dev#=  2 Spd=12  MxCh= 0
D:  Ver= 2.00 Cls=00(>ifc ) Sub=00 Prot=00 MxPS= 8 #Cfgs=  1
P:  Vendor=0403 ProdID=6001 Rev=06.00
S:  Manufacturer=FTDI
S:  Product=FT232R USB UART
S:  SerialNumber=B001DFX5
C:  #Ifs= 1 Cfg#= 1 Atr=a0 MxPwr=90mA
I:  If#= 0 Alt= 0 #EPs= 2 Cls=ff(vend.) Sub=ff Prot=ff Driver=ftdi_sio
E:  Ad=02(O) Atr=02(Bulk) MxPS=  64 Ivl=0ms
E:  Ad=81(I) Atr=02(Bulk) MxPS=  64 Ivl=0ms

T:  Bus=04 Lev=00 Prnt=00 Port=00 Cnt=00 Dev#=  1 Spd=5000 MxCh= 1
D:  Ver= 3.00 Cls=09(hub  ) Sub=00 Prot=03 MxPS= 9 #Cfgs=  1
P:  Vendor=1d6b ProdID=0003 Rev=06.01
S:  Manufacturer=Linux 6.1.66-v8-16k+ xhci-hcd
S:  Product=xHCI Host Controller
S:  SerialNumber=xhci-hcd.1
C:  #Ifs= 1 Cfg#= 1 Atr=e0 MxPwr=0mA
I:  If#= 0 Alt= 0 #EPs= 1 Cls=09(hub  ) Sub=00 Prot=00 Driver=hub
E:  Ad=81(I) Atr=03(Int.) MxPS=   4 Ivl=256ms
Dateianhänge
Screenshot 2023-12-12 194318.png

R3N3
Beiträge: 2
Registriert: Fr 1. Dez 2023, 22:52

Re: Docker - usb port kann nicht geöffnet werden RASPI 5

Beitrag von R3N3 »

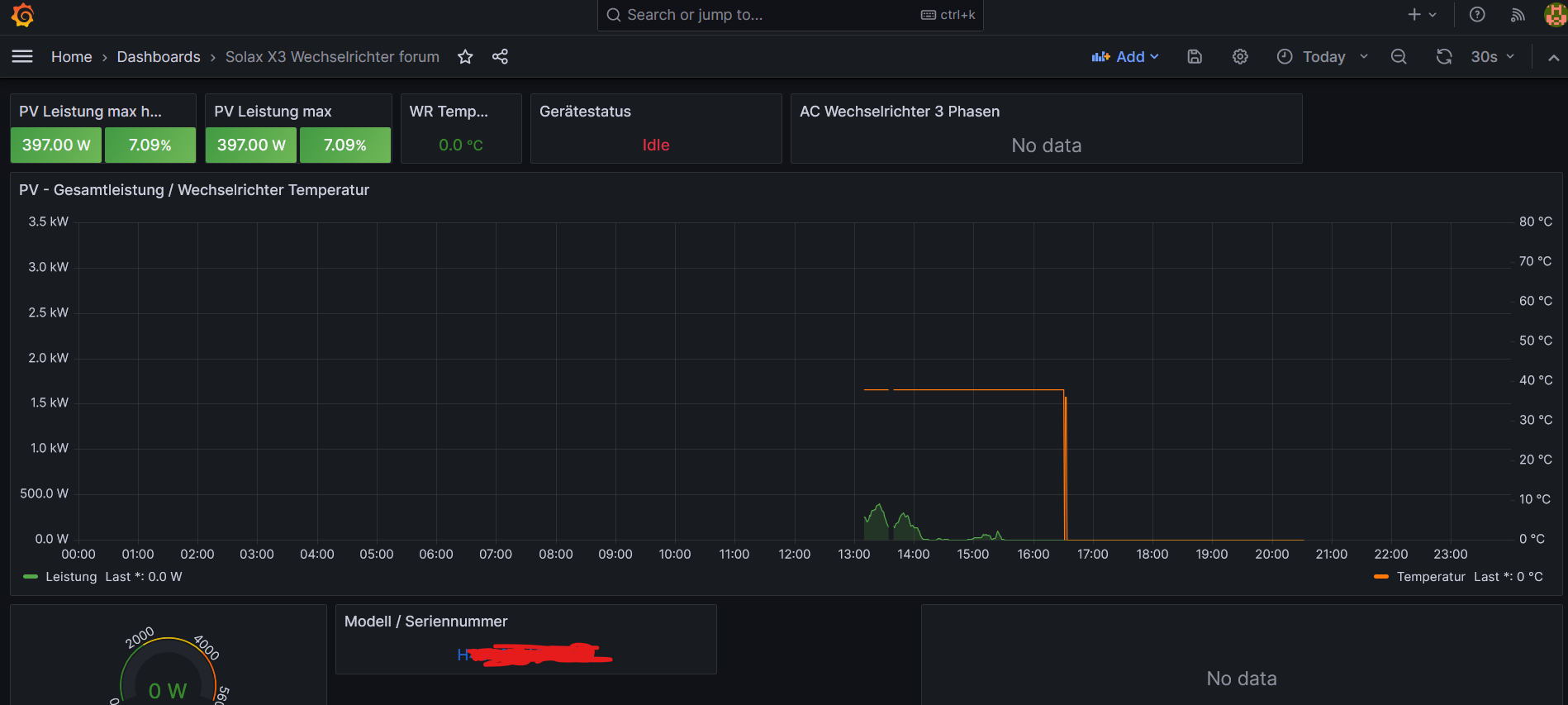
Hey kurzes update ich habe den /dev/ttyUSB0:/dev/ttyUSB0 \ im docker angegeben es kommen nun daten.

Aber, sehen tuh ich sehr wenig ^^ habe ein Solax x1 g4 .
Im Grafana habe ich nur nur 4 Dinge zum auswählen woran liegt das?
Dateianhänge
Screenshot 2023-12-13 221230.png
Screenshot 2023-12-13 203240.png

Zurück zu „Docker Container“

Wer ist online?

Mitglieder in diesem Forum: 0 Mitglieder und 0 Gäste